RESOLUCIÓN 25 DE 1995
(julio 13)
Diario Oficial No. 41.937 de 24 de julio de 1995
Por la cual se establece el Código de Redes, como parte del Reglamento de Operación del Sistema Interconectado Nacional.
LA COMISION DE REGULACION DE ENERGIA Y GAS
en ejercicio de sus facultades constitucionales y legales, en especial las conferidas por las Leyes 142 y 143 de 1994 y en desarrollo de los decretos 1523 y 2253 de 1994, y
CONSIDERANDO
Que, de conformidad con el artículo 23, literal i, de la Ley 143 de 1994, corresponde a la Comisión de Regulación de Energía y Gas establecer el Reglamento de Operación para realizar el planeamiento y la coordinación de la operación del Sistema Interconectado Nacional;
Que el cuerpo técnico de la Comisión elaboró un proyecto de Código de Redes, el cual fue discutido ampliamente con las empresas del sector eléctrico colombiano;
Que el Consejo Nacional de Operación, en virtud de lo dispuesto en el referido literal i del artículo 23 de la Ley 143 de 1994, emitió concepto sobre el código que se adopta mediante la presente resolución;
Que la Comisión de Regulación de Energía y Gas en su sesión del 10 de julio de 1995 estudió y adoptó el Código de Redes;
RESUELVE:
Adoptar el Código de Redes contenido en el Anexo General de la presente resolución, como parte del Reglamento de Operación del Sistema Interconectado Nacional.
La presente resolución rige a partir de la fecha de su publicación en el Diario Oficial o en la Gaceta del Ministerio de Minas y Energía y deroga las disposiciones que le sean contrarias.
Comuníquese, publíquese y cúmplase
Dada en Santafé de Bogotá, D. C., el día 13 de julio de 1995
JORGE EDUARDO COCK LONDOÑO
Presidente
EVAMARÍA URIBE TOBÓN
Director Ejecutivo
CÓDIGO DE REDES.
El Código de redes está compuesto por:
Código de Planeamiento de la Expansión del Sistema de Transmisión Nacional
Código de Conexión
Código de Operación
Código de Medida
El Código de Redes forma parte del Reglamento de Operación a que se refieren las Leyes 142 y 143 de 1994. El Código de Redes se complementará con resoluciones emitidas por la Comisión de Regulación de Energía y Gas (CREG).
En caso de presentarse dudas en cuanto a la interpretación y aplicación del Código de Redes, después de agotar el diálogo entre las empresas, es en primera instancia el Consejo Nacional de Operación (CNO) el encargado de efectuar las aclaraciones e interpretaciones correspondientes buscando cumplir ante todo los principios básicos de las Leyes y las Resoluciones de la CREG. En caso de no existir acuerdo en el CNO sobre la interpretación o aplicación del código, es la CREG quien finalmente dirime la controversia. Para este efecto, las dudas son comunicadas por las empresas a la mayor brevedad posible y el CNO debe reunirse en un plazo máximo de cinco (5) días hábiles a partir de la comunicación.
Los casos no considerados en este Código pueden ser presentados a través del CNO para definición de la CREG.
Cualquier empresa puede presentar propuestas de modificación al presente Código de Redes ante el CNO y finalmente se aplica una vez que éste de el concepto previo y la CREG lo apruebe.
El código de Redes debe ser cumplido por los diferentes agentes a los que se refiere cada uno de los códigos que lo conforman.
El incumplimiento de las condiciones establecidas en este Código, se presentan según el caso, ante la CREG o ante la Superintendencia de Servicios Públicos Domiciliarios.
JORGE EDUARDO COCK LONDOÑO
Presidente
EVAMARÍA URIBE TOBÓN
Director Ejecutivo
INDICE GENERAL DE ANEXOS.
<Oprima F3>
CODIGO DE REDES
Código de Planeamiento de la Expansión del Sistema de Transmisión Nacional
Apéndice I Información estándar de planeamiento
Apéndice II Información detallada de planeamiento
Código de Conexión
Anexo CC.1 Requisitos técnicos para la conexión de líneas de transmisión al STN
Anexo CC.2 Requisitos técnicos para subestaciones
Anexo CC.3 Requisitos técnicos de telecomunicaciones
Anexo CC.4 Requisitos técnicos de protecciones
Anexo CC.5 Requisitos técnicos del sistema de registro de fallas
Anexo CC.6 Requisitos técnicos del sistema de supervisión y control
Anexo CC.7 Guías para elaboración y presentación de planos del sitio de
conexión
Código de operación
Anexo Co-1 Calculo índices de indisponibilidad de generación
Anexo Co-2 Planeamiento eléctrico de la operación Información básica
Anexo Co-3 Declaración de parámetros de los embalses
Anexo Co-4 Criterios para participar en la reserva de regulación
Código de medida
Anexo CM-1
CÓDIGO DE REDES.
CÓDIGO DE PLANEAMIENTO DE LA EXPANSIÓN DEL SISTEMA DE TRANSMISIÓN NACIONAL.
Este Código especifica los criterios, estándares y procedimientos para el suministro y tipo de información requerida por la Unidad de Planeamiento Minero Energético (UPME), en la elaboración del Plan de Expansión de Referencia, y por los Transportadores, en la ejecución del planeamiento de detalle y el desarrollo del sistema interconectado de transmisión a tensiones iguales o superiores a 220 kV, denominado Sistema de Transmisión Nacional (STN), y que deben ser considerados por los Usuarios de este sistema en el planeamiento y desarrollo de sus propios sistemas.
Los objetivos de este Código son:
Especificar los estándares que serán usados por la UPME y los Transportadores en el planeamiento y desarrollo del STN.
Definir los procedimientos para el suministro y tipo de información requerida por la UPME y los Transportadores para realizar el planeamiento y desarrollo de las redes que forman parte del STN.
Promover la interacción entre los Usuarios del STN, la UPME y los Transportadores con respecto a cualquier propuesta de desarrollo en el sistema del Usuario que pueda tener un impacto en el funcionamiento del STN.
Este Código se aplica a los Transportadores, la UPME y los siguientes Usuarios:
Generadores conectados directa o indirectamente al STN.
Distribuidores conectados directa o indirectamente al STN.
Grandes Consumidores conectados directamente al STN.
Cualquier otro Usuario o entidad con un sistema conectado directamente al STN.
Para tener derecho de acceso a la red, todos los Usuarios deben firmar Contratos de Conexión con los Transportadores, en los cuales se especifiquen los aspectos contractuales de conexión y uso de la red, así como otros aspectos de orden administrativo, técnico y económico, incluidos la operación y mantenimiento de la conexión.
Para los refuerzos del STN se aplicará lo establecido en la Resolución CREG-001 de 1994.
El desarrollo del STN comprende la ejecución de refuerzos o extensiones que aparecen por un sinnúmero de razones, entre las que se incluyen las siguientes, sin estar limitadas a éstas:
Conexión de un nuevo Usuario al STN.
El desarrollo del sistema de un Usuario del STN que ya está conectado a éste.
La introducción de un nuevo Sitio de Conexión o la modificación de un Sitio de Conexión existente entre un Usuario y el STN.
El efecto acumulado de un número de desarrollos tales como los mencionados anteriormente por uno o más Usuarios del STN.
Los refuerzos o extensiones del sistema del STN pueden involucrar obras nuevas o de ampliación en:
La subestación en el Sitio de Conexión donde equipos del Usuario se conectan al STN.
Líneas de transmisión u otros equipos, los cuales unen ese Sitio de Conexión al resto del STN.
Líneas de transmisión u otros equipos en o entre puntos remotos de ese Sitio de Conexión.
El tiempo requerido para el planeamiento y desarrollo del STN dependerá del tipo y tamaño de los refuerzos necesarios, de los trámites legales y de la financiación para la ejecución de las diferentes fases de los proyectos, de la aprobación de los planes de expansión y del grado de complejidad del nuevo desarrollo para mantener un adecuado nivel de calidad, seguridad y confiabilidad en el sistema.
<Inciso subrogado por el Capítulo II (para la conexión de generadores y usuarios finales que pertenecen a los proyectos clase 1) de la Resolución 75 de 2021, según lo ordenado en el artículo 58Lit. a)>
La planeación de la expansión del STN se realizará a corto (3 años), mediano (5 años) y largo plazo (mayor a 10 años), mediante planes de expansión flexibles que se adapten a los cambios que determinen las condiciones técnicas, económicas, financieras y ambientales, cumpliendo con los requerimientos de calidad, confiabilidad y seguridad definidos en este Código de Planeamiento. Los proyectos propuestos en estos planes deberán ser técnica, ambiental y económicamente factibles y la demanda deberá ser atendida cumpliendo con criterios de uso eficiente de los recursos energéticos.
Sin perjuicio de lo establecido en la Ley, para efectuar el planeamiento del STN es necesario definir elementos de planeamiento aplicados tanto a los análisis de estado estacionario como transitorio y definir índices de confiabilidad con los cuales se mida si el suministro de energía eléctrica es adecuado.
El STN se planeará de tal forma que permita, en conjunto con la generación, los sistemas de transmisión regionales y los sistemas de distribución local, asegurar que la tensión en las barras de carga a nivel de 220 kV y superiores no sea inferior al 90% del valor nominal, ni superior al 110%.
Las formas de onda de tensión y corriente, con respecto al contenido de armónicos y desbalance de fases, cumplirán los requisitos establecidos por la NTC (Norma Técnica Colombiana) respectiva. Mientras no exista NTC aplicable, se utilizará la Norma ANSI/IEEE 519.
El STN se debe planear en concordancia con la planeación de la generación para que, entre Transportadores y Generadores -bajo la coordinación del CND-, garanticen los siguientes aspectos:
El sistema debe permanecer estable bajo una falla trifásica a tierra en uno de los circuitos del sistema de 220 kV con despeje de la falla por operación normal de la protección principal.
El sistema debe permanecer estable bajo una falla monofásica a tierra en uno de los circuitos del sistema de 500 kV con despeje de la falla por operación normal de la protección principal.
Una vez despejada la falla, la tensión no debe permanecer por debajo de 0,8 p.u. por más de 700 ms.
Las oscilaciones de ángulos de rotor, flujos de potencia y tensiones del sistema deberán ser amortiguadas (el sistema debe tener amortiguamiento positivo).
No se permiten valores de frecuencia inferiores a 57,5 Hz durante los transitorios.
No se permiten sobrecargas en las líneas ni en los transformadores. La cargabilidad de los transformadores se determina por la capacidad nominal en MVA y para las líneas se toma el mínimo valor entre el límite térmico de los conductores, límite por regulación de tensión y el límite por estabilidad, aplicando los criterios anteriormente expuestos.
<Numeral modificado por el artículo 1 de la Resolución 44 de 2013. El nuevo texto es el siguiente:> Para la evaluación de la confiabilidad del STN se podrán usar los métodos descritos a continuación, buscando la mayor relación beneficio/costo.
Para el análisis de confiabilidad por medio de este método se debe utilizar el criterio N–1, según el cual el STN debe ser capaz de transportar en estado estable la energía desde los centros de generación hasta las subestaciones de carga en caso normal de operación y de indisponibilidad de un circuito de transmisión a la vez.
5.3.2. MÉTODO PROBABILÍSTICO SIMPLIFICADO.
Para el análisis de confiabilidad por medio de este método se deben utilizar los criterios N–1 y N–K, considerando su probabilidad de ocurrencia en la valoración de costos y beneficios. En la aplicación de estos criterios, el STN debe ser capaz de transportar en estado estable la energía desde los centros de generación hasta las subestaciones de carga.
<Numeral adicionado por el artículo 2 de la Resolución 44 de 2013. El nuevo texto es el siguiente:>
Para la valoración de costos y beneficios en el análisis de restricciones por este método, se deben considerar los estados posibles de la red hasta un nivel de contingencia N–1, valorando los posibles despachos de generación en el sistema. A cada estado evaluado se le asociará una probabilidad de ocurrencia, considerando todo tipo de eventos. Adicionalmente, para cada estado de la red se calcularán los costos y beneficios considerando el mismo criterio que utilizaría el CND en el análisis eléctrico del despacho para ese estado de la red, es decir, suponiendo una contingencia adicional cuya probabilidad de ocurrencia es 1.
6. PROCEDIMIENTOS PARA EL SUMINISTRO DE INFORMACIÓN.
La información se clasifica en dos tipos:
Información estándar de planeamiento.
Información detallada de planeamiento.
En los Apéndices I y II se presenta en detalle la información requerida.
La información estándar y la información detallada de planeamiento están consideradas en tres niveles diferentes:
Información de planeamiento preliminar de proyectos.
Información de planeamiento de proyectos aprobados.
Información de planeamiento de proyectos en operación.
En el momento en que un Usuario solicite un Estudio de Conexión, la información suministrada por el Usuario será considerada como información de planeamiento preliminar. El tipo de información de planeamiento preliminar dependerá de las características de cada proyecto y será definido por los Transportadores involucrados.
Una vez se apruebe la conexión, la información preliminar del proyecto e información subsecuente requerida por los Transportadores bajo este Código de Planeamiento, se convertirá en información de planeamiento de proyectos aprobados.
En el momento en que un proyecto entre en operación se deberá actualizar la información correspondiente. Esta información será entonces llamada información de planeamiento de proyectos en operación.
La información de planeamiento de los proyectos aprobados y de los proyectos en operación formarán la base con la cual se acometerá el planeamiento del STN. Esta información no será confidencial y los Transportadores la usarán en los siguientes casos:
En la preparación del Plan de Expansión y en estudios relacionados con éste.
Cuando se estudien solicitudes de otros Usuarios.
Para propósitos del planeamiento operativo.
Para suministrarla como parte de la información del sistema.
7. PLAN DE EXPANSION DE REFERENCIA (STN)
<Numeral modificado por el artículo 1 de la Resolución 85 de 2002. El nuevo texto es el siguiente:>
Con el fin de compatibilizar criterios, estrategias, metodologías e información para la expansión del STN, la UPME contará con un Comité Asesor de Planeamiento de la Transmisión el cual deberá conceptuar sobre el Plan de Expansión de Transmisión de Referencia preliminar, en el cual participarán:
Un (1) representante de las empresas de generación. Este se seleccionará anualmente con el voto mayoritario de los Generadores que participen en el Mercado de Energía Mayorista al momento de la votación, de entre los cinco (5) mayores Generadores del país, en relación con su Capacidad Instalada (medida en MW a 31 de diciembre del año inmediatamente anterior). En caso de empresas integradas que ya estén representadas en el CAPT por otro de sus negocios, no obstante su tamaño, no harán parte de las cinco elegibles como representantes de los Generadores.
Un (1) representante de las empresas de distribución. Este se seleccionará anualmente con el voto mayoritario de los Operadores de Red que participen en el Mercado de Energía Mayorista al momento de la votación, entre los cinco (5) mayores Operadores de Red del país, en relación con su distribución de energía (medida en GWh a 31 de diciembre del año inmediatamente anterior). En caso de que un Operador de Red corresponda a una empresa integrada que ya esté representada en el CAPT por otro de sus negocios, no obstante su tamaño, no hará parte de las cinco elegibles como representante de los Operadores de Red.
Tres (3) usuarios, catalogados como grandes consumidores, los cuales se seleccionarán de mayor a menor, en orden decreciente en función de su demanda anual de energía (medida en MWh a 31 de diciembre del año inmediatamente anterior). Si uno o varios usuarios deciden no participar en el Comité, el derecho lo adquiere(n) el (o los) siguiente(s) grande(s) consumidor(es). Para estos efectos, antes del 15 de enero de cada año, los comercializadores reportarán a la UPME, el nombre y la demanda de los tres mayores usuarios que hayan atendido en su mercado.
Tres (3) representantes de las empresas de comercialización. Estos se seleccionarán de mayor a menor, en orden decreciente de la Demanda abastecida (Medida en GWh a 31 de diciembre del año inmediatamente anterior). ). En caso de empresas integradas que ya estén representadas en el CAPT por otro de sus negocios, no obstante su tamaño, no harán parte de las elegibles como representantes de los Comercializadores.
Tres (3) representantes de las empresas de transmisión. Estos se seleccionarán de mayor a menor, en orden decreciente de su porcentaje de participación en la propiedad de activos del STN (Valorados a "Costos Unitarios" a 31 de diciembre del año inmediatamente anterior). ). En caso de empresas integradas que ya estén representadas en el CAPT por otro de sus negocios, no obstante su tamaño, no harán parte de las elegibles como representantes de los Transportadores.
El CND no hará parte del CAPT, pero asistirá a sus reuniones, y en desarrollo de sus tareas deberá coordinar con dicho Comité aquellos aspectos asociados con las Restricciones que inciden en la planeación de la expansión del STN.
Las empresas integradas verticalmente, así como las empresas que tengan vinculación económica entre las distintas actividades (generación, transmisión, distribución y comercialización), no podrán tener más de un (1) representante en el Comité. Para este efecto se tendrá en cuenta lo dispuesto respecto de las empresas matrices y subordinadas, así como de los grupos empresariales a los que hace referencia el Código de Comercio. De allí que estos criterios deban considerarse para establecer la composición del Comité.
Si alguno de los usuarios del STN tuviera conocimiento de alguna violación a lo que aquí se dispone, podrá solicitar a la CREG la suspensión de la participación del agente o agentes involucrados en el Comité. La CREG solicitará la información que considere pertinente, de acuerdo con lo dispuesto en el artículo 73 de la Ley 142 de 1994.
<Ver Notas del Editor> Para la preparación del Plan de Expansión de Transmisión de Referencia los Transmisores Nacionales, los Generadores, los Transmisores Regionales, los Distribuidores Locales y los Comercializadores, deberán entregar a la UPME la información de planeamiento estándar y la información de planeamiento detallada según la lista de los Apéndices I y II. Asimismo, deberán remitir la información correspondiente a las "Ampliaciones" requeridas, en los términos en que éstas se entiendan en la reglamentación vigente. Esta información se deberá entregar a más tardar en el mes de marzo* de cada año y deberá cubrir un horizonte de por lo menos diez (10) años.
Para los primeros cinco (5) años del Plan de Expansión de Transmisión, cada Transmisor Nacional, deberá preparar y remitir para la misma fecha y a la misma entidad, un informe detallado donde se indiquen las oportunidades disponibles para conectarse y usar el sistema, señalando aquellas partes de dicho sistema con mayor factibilidad técnica para nuevas conexiones y transporte de cantidades adicionales de potencia.
La UPME al elaborar el Plan de Expansión de Transmisión tendrá en cuenta utiliza como criterios en su definición, la minimización de los costos de inversión y de los costos operativos y las pérdidas del STN, siguiendo los principios de las Leyes 142 y 143 de 1994. El Plan de Expansión de Transmisión, en todo caso, debe cumplir con las disposiciones que en materia de confiabilidad y seguridad, se encuentren vigentes.
Los propietarios de Activos de Conexión al STN o los Transmisores Nacionales cuyos activos tengan relación con los proyectos incluidos en el Plan de Expansión de Transmisión de Referencia, deben entregar la información solicitada por el Ministerio de Minas y Energía o la entidad que éste delegue para aclarar las condiciones de conexión al STN, con el fin de garantizar el libre acceso a las redes de este sistema.
8. PROCEDIMIENTO PARA EL ESTUDIO DE LA CONEXIÓN. <Numeral subrogado por el Capítu.lo II (para la conexión de generadores y usuarios finales que pertenecen a los proyectos clase 1) de la Resolución 75 de 2021, según lo ordenado en el artículo 58Lit. a)>
JORGE EDUARDO COCK LONDOÑO
Presidente
EVAMARÍA URIBE TOBÓN
Director Ejecutivo
INFORMACIÓN ESTÁNDAR DE PLANEAMIENTO.
En este apéndice se presentan los formatos de recolección de la información estándar de planeamiento necesaria para efectuar los estudios de planeamiento de la transmisión, dentro de los cuales se incluyen programas de expansión automatizada, flujos de cargas, cortocircuito, estabilidad transitoria, estabilidad dinámica, confiabilidad y evaluación económica para la definición de los esquemas de transmisión.
a. Se definen las siguientes categorías de información: demandas, sistema generación-transmisión y costos índices.
b. Los formatos con la información estándar de planeamiento requerida, deben ser elaborados en una hoja de cálculo.
c. En los Cuadros 1 al 13 se especifican las características de los datos requeridos.
La proyección de demanda deberá ser coherente con la proyección de demanda elaborada por la UPME.
Se solicitan datos a nivel anual de las proyecciones de energía y potencia correspondientes al escenario medio o más probable (Cuadro 1) y la información necesaria para su distribución temporal a nivel mensual, ya sea estimada para el futuro o promedio histórico (Cuadro 2).
Adicionalmente, se requiere la curva de demanda horaria numérica (Cuadro 3) y gráfica para barras de carga hasta el nivel de 110 kV del día de máxima demanda del Sistema Interconectado Nacional -SIN- (la fecha del día de máxima demanda del año anterior, se comunica en los primeros días de enero)
Costos de Racionamiento. Los costos de racionamiento serán los mismos utilizados para la operación del SIN.
4. SISTEMA GENERACIÓN-TRANSMISIÓN.
La información de transmisión debe corresponder a redes equivalentes de tensiones iguales o superiores a 110 kV utilizadas en cada empresa para los estudios de expansión de la transmisión, anexando diagramas unifilares y de ubicación geográfica.
Los formatos especificados para el sistema generación-transmisión contienen la siguiente información general:
Cuadro 4: Información de las subestaciones, la cual debe ser diligenciada para cada año.
Cuadro 5: Información de líneas de tensiones iguales o superiores a 110 kV.
Cuadro 6: Información de transformadores.
Cuadro 7: Información de unidades para estudios de estabilidad transitoria.
Cuadro 8: Información del modelo detallado de máquinas.
Cuadro 9: Información de reguladores de velocidad de plantas hidráulicas (se proponen los datos para un modelo típico).
Cuadro 10: Información de reguladores de velocidad de plantas térmicas (se proponen los datos para un modelo típico).
Cuadro 11: Información de reguladores de tensión (se proponen los datos para un modelo típico).
La información de subestaciones solicitada en el Cuadro 4 es para cada año, lo cual permite incluir las subestaciones nuevas y reflejar los cambios en demanda, generación y configuración de cada una de las subestaciones, año a año.
Se solicitan los costos índices para inversión, operación y mantenimiento en miles de dólares constantes, a diciembre del año anterior.
Cuadro 12: Costos índices de subestaciones, líneas, transformadores y compensación reactiva.
Cuadro 13: Costos índices de operación y mantenimiento.
JORGE EDUARDO COCK LONDOÑO
Presidente
EVAMARÍA URIBE TOBÓN
Director Ejecutivo
<6. CUADROS>.
Cuadro 1.
DEMANDA ANUAL DE ENERGÍA Y POTENCIA.
| Parámetro | Significado | Unidad |
| Año | Año para el cual se tienen proyectadas las demandas. | |
| Demanda Energía | Demanda total de energía proyectada para cada año. | GWh |
| Demanda Potencia. | Demanda máxima (pico) de potencia proyectada para cada año. | MW |
Cuadro 2
DISTRIBUCIÓN DE DEMANDAS A NIVEL MENSUAL
| Parámetro | Significado | Unidad |
| Mes | Mes al cual se aplican los factores de distribución. | |
| Factor de Distribución Energía | Factor de distribución de energía en cada mes respecto a la energía anual. | |
| Factor de Distribución Potencia | Factor de distribución de potencia en cada mes respecto a la potencia máxima del año. | |
Cuadro 3.
CURVA TíPICA DE DEMANDA HORARIA
| Parámetro | Significado | Unidad |
| Subestación | Nombre de la subestación donde se mide la demanda. En caso de que exista más de un nivel de tensión en la misma subestación, éstos se identificarán con los siguientes números: - 5, para 500 Kv - 2, para 230 kV - 1, para 110 kV | |
| Hora | Hora para la cual se tiene la demanda. | |
| P | Demanda de potencia activa | MW |
| Q | Demanda de potencia reactiva. | Mvar |
Cuadro 4
INFORMACIÓN DE SUBESTACIONES
| Parámetro | Significado | Unidad |
| Año | Año al cual corresponde la información. | |
| Nombre | Nombre que identifica la subestación. Debe corresponder con los utilizados como terminales de las líneas y de ubicación de los transformadores. En caso de que exista más de un nivel de tensión en la misma subestación, éstos se identificarán con los siguientes números: - 5, para 500 kV - 2, para 230 kV - 1, para 110 kV | |
| Tensión Nominal | Tensión de diseño de la subestación. | kV |
| Demanda (Activa y Reactiva) | Demanda correspondiente al día de máxima demanda y hora de máxima demanda del subsistema de cada empresa (especificar la hora de máxima demanda). | MW Mvar |
| Generación (Activa y Reactiva) | Capacidad de generación de potencia activa y reactiva en esta subestación. Los límites mínimos y máximos serán los impuestos por restricciones operativas y de capacidad. | MW Mvar |
| Compensación Inductiva | Capacidad de compensación, expresada como el número de bancos por la capacidad de cada banco. En caso de control continuo se escribirá solo la capacidad máxima. | Mvar |
| Compensación Capacitiva | Capacidad de compensación, expresada como el número de bancos por la capacidad de cada banco. En el caso de control continuo se escribirá solo la capacidad máxima. | Mvar |
| Tipo | Tipo de subestación: -Intemperie - Encapsulada - Mixta | |
| Configuración | Configuración de la subestación: - BS: Barra sencilla -Bp+T: Barra principal y transferencia - 2B: Doble barra -2B+T: Doble barra y transferencia - 28+b:Doble barra y seccionador de bypass - INT 1/2: Interruptor y medio - Anillo: Anillo | |
| Capacidad de Ampliación | Capacidad de ampliación en la subestación, expresada en número de módulos. | |
Cuadro 5
INFORMACIÓN DE LíNEAS
| Parámetro | Significado | Unidad |
| Línea | Nombres de las subestaciones terminales que identifican la línea. | |
| Tensión Nominal | Tensión de diseño de la línea. | kV |
| Circuitos | Número de circuitos | |
| Longitud | Longitud de la linea | km |
| Conductor | Tipo de conductor. | |
| Número de Conductores | Número de conductores por fase. | |
| Resistencia (R) | Resistencia de secuencia positiva, cero y mutua total de la línea, tomando como bases la tensión nominal y 100 MVA | p.u. |
| Reactancia (X ) | Reactancia inductiva de secuencia positiva, cero y mutua total de la línea, tomando como base la tensión nominal y 100 MVA. | Pu |
| Susceptancia (Y/2) | Mitad de la susceptancia capacitiva de secuencia positiva, cero y mutua de la línea, tomando como base la tensión nominal y 100 MVA | p.u. |
| Capacidad de Transporte | Capacidad de transporte de la línea. Debe corresponder al menor valor entre el límite térmico, el límite por regulación de tensión y el límite por estabilidad. | MVA |
| Indisponibilidad | Indisponibilidad. | p.u.(1) |
1. pu=8760 horas/año
| Año en Operación | Año de entrada en operación de la línea. | |
| Año Fuera de Servicio | Año en que sale de operación la línea (usualmente por reconfiguración de la red). | |
Cuadro 6
PARÁMETROS DE TRANSFORMADORES
| Parámetro | Significado | Unidad |
| Subestación | Nombre de la subestación donde se encuentra ubicado el transformador. | |
| Relación de Transformación | Relación de transformación nominal del transformador, indicando las tensiones nominales de los devanados. | |
| Conexión | Conexión de los tres devanados del transformador, donde: -Y: Estrella -Yn: Estrella Neutro Aterrizado -D: Delta - Dn: Delta Aterrizada | |
| Resistencia de Magnetización | Resistencia de magnetización, tomando como bases la tensión nominal del devanado primario y 100 MVA. | p.u. |
| Devanados | Descripción de los devanados (Primario, Secundario, Terciario). | |
| Resistencia (R) | Resistencia de secuencia positiva, cero y de puesta a tierra, tomando como bases la tensión nominal del devanado y 100 MVA. | p.u. |
| Reactancia (X) | Reactancia inductiva de secuencia positiva, cero y de puesta tierra. | p.u. |
| Capacidad | Capacidad nominal del devanado. | MVA |
| Cambiador de derivaciones | Tipo de cambiador (vgr: manual o automático, en carga 0 sin tensión). | |
| Ubicación del cambiador | P: Primario S: Secundario T: Terciario | |
| Rango del cambiador | Posición mínima y máxima del cambiador | % |
| Variación del cambiador | Tamaño del paso. | % |
| Indisponibilidad | Indisponibilidad | p.u. |
| Año en Operación | Año de entrada en operación del transformador. | |
Cuadro 7
PARÁMETROS DE LAS UNIDADES DE PLANTAS HIDRÁULICAS (H) Y TÉRMICAS (T), PARA ESTUDIOS DE ESTABILIDAD TRANSITORIA
| Parámetro | Significado | Unidad |
| Planta | Nombre de la planta. | |
| Unidad | Identificación de la unidad. | |
| Potencia Nominal | Potencia nominal de la unidad. | MVA |
| Capacidad Nominal | Capacidad nominal de la unidad. | MW |
| Capacidad Efectiva | Capacidad efectiva de la unidad. | MW |
| Inercia (H) | Inercia de la Unidad, con base en 100 MVA. | seg. |
| Reactancia Transitoria (X"d) | Reactancia transitoria de la unidad, con base en 100 MVA. | p.u. |
| Reactancia Subtransitoria (X”d) | Reactancia subtransitoria de la unidad, con base en 100 MVA. | p.u. |
| Tensión Nominal | Tensión nominal de la máquina. | kV |
| Tensión Base | Tensión base tomada para el cálculo de las reactancias y usada para flujos de carga y estabilidad | |
| Indisponibilidad | Indisponibilidad. | p.u.(2) |
2. p.u. = 8760 horas /año
| Año en Operación | Año de entrada en operación de la unidad. | |
Cuadro 8
PARÁMETROS DEL MODELO DETALLADO DE LAS MÁQUINAS
| Parámetro | Significado | Unidad |
| Planta | Nombre de la planta y número de la unidad. | |
| Capacidad Nominal | Potencia nominal del generador. | MVA |
| Tensión Base | Tensión tomada como base para el cálculo de los parámetros en p.u. | kV |
| Inercia (H) | Inercia del Grupo. | seg. |
| Ra | Resistencia de armadura. | p.u. |
Para el cálculo de los parámetros en p.u. se tomará como potencia base 100 MVA
| x2 | Reactancia de secuencia negativa. | p.u. |
| Xo | Reactancia de secuencia cero. | p.u. |
| Xd | Reactancia sincrónica no saturada de eje directo. | p.u. |
| X'd | Reactancia transitoria de eje directo | p.u. |
| X”d | Reactancia subtransitoria de eje directo. | p.u. |
| Xq | Reactancia sincrónica no saturada del eje en cuadratura. | p.u. |
| X'q | Reactancia transitoria del eje en cuadratura | p.u. |
| X”q | Reactancia subtransitoria del eje en cuadratura | p.u. |
| T'dO | Constante de tiempo transitoria de eje directo y circuito abierto | seg. |
| T”d0 | Constante de tiempo subtransitoria de eje directo y circuito abierto. | seg. |
| T'qO | Constante de tiempo transitoria del eje en cuadratura y circuito abierto. | seg. |
| T”qO | Constante de tiempo subtransitoria del eje en cuadratura y circuito abierto. | seg. |
| XI | Reactancia de dispersión del estator. | p.u. |
| SAT 1.O | Saturación de la máquina a tensión nominal. | |
| SAT 1.2 | Saturación de la máquina al 120% de la tensión nominal. | |
Cuadro 9
PARÁMETROS DE LOS REGULADORES DE VELOCIDAD DE PLANTAS HIDRÁULICAS
| Parámetro | Significado | Unidad |
| Planta | Nombre de la planta y número de la unidad. | |
| Tipo | Según este modelo en todos los casos GH | |
| Condición | Condición mediante la cual se obtuvo la información, entre las cuales se puede contar: - Conocido: Información suministrada por el fabricante. - Calculado: Mediante cálculos y pruebas a partir de una información base. - Típico: Tomado de la literatura técnica. | |
| Pmax | Potencia máxima de salida de la turbina. | MW |
| R | Estatismo de estado estable. | p.u. |
| Tg | Tiempo de respuesta del gobernador | seg. |
| Tp. | Constante de tiempo de la válvula piloto. | seg. |
| Td | Constante de tiempo del amortiguador | seg. |
| Tw/2 | Mitad de la constante de tiempo de arranque del agua en la conducción | seg. |
| Vel. Close | Velocidad máxima de cierre de la compuerta. | p.u.(4) |
p.u. compuerta/seg
| Vel. Open | Velocidad máxima de apertura de la compuerta. | p.u.(5) |
ídem
| Dd | Estatismo temporal | p.u. |
Cuadro 10
PARÁMETROS DE LOS REGULADORES DE VELOCIDAD DE PLANTAS TÉRMICAS
| Parámetro | Significado | Unidad |
| Planta | Nombre de la planta y número de la unidad. | |
| Tipo | Según este modelo en todos los casos GG. | |
| Condición | Igual a la descripción del Cuadro 9 | |
| Pmax | Potencia máxima de salida de la turbina. | MW |
| R | Estatismo en estado estable. | p.u. |
| T1 | Tiempo de control. | seg. |
| T2 | Tiene un valor de cero para unidades de vapor. | seg. |
| T3 | Constante de tiempo del servomotor. | seg. |
| T4 | Constante de tiempo de la válvula de vapor. | seg. |
| T5 | Constante de tiempo del recalentador del vapor | seg. |
| F | Relación entre la capacidad antes del recalentador y la capacidad total de la turbina. | |
Cuadro 11
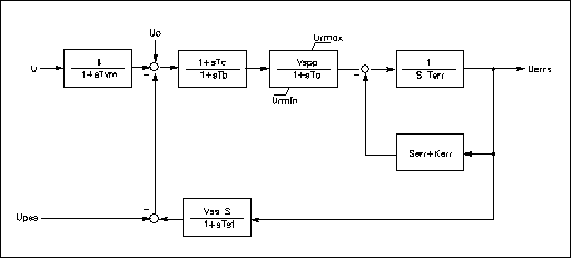
PARÁMETROS REGULADORES DE TENSIÓN
| Parámetro | Significado | Unidad |
| Planta | Nombre de la planta y número de la unidad. | |
| Tipo | Según este modelo, en todos los casos EA. | |
| Condición | Igual a la descripción del Cuadro 9. | |
| Tr | Constante de tiempo del filtro de entrada al regulador | seg. |
| Ka | Ganancia del regulador. | |
| Ta y Ta1 | Constante de tiempo del amplificador del regulador. | seg. |
| Vrm | Multiplicador de Vmax para determinar Vmin. | |
| Ke | Constante de la excitatriz relacionada con el campo autoexcitado. | |
| Te | Constante de tiempo de la excitatriz | seg. |
| Se 75max | Saturación de la excitatriz al 75% del voltaje nominal de campo. | |
| Se max | Saturación de la excitatriz al 100% del voltaje de campo. | |
| Efd max | Máximo voltaje de campo. | p.u. |
| K f | Ganancia del circuito estabilizador del regulador. | |
| Tf | Constante de tiempo del circuito estabilizador. | seg. |
Cuadro 12
COSTOS íNDICES DE LíNEAS Y SUBESTACIONES
| Parámetro | Significado | Unidad |
| Equipo | Descripción del equipo del cual se solicita su costo. | |
| Costo. | Costo del equipo en miles de dólares constantes. Este costo deberá incluir los costos de transporte, infraestructura, montaje, impuestos, ingeniería, administración e imprevistos. Este costo deberá estar referido a un año determinado. | |
Nota: Los costos deben corresponder a costos promedio.
Cuadro 13
COSTOS íNDICES DE OPERACIÓN Y MANTENIMIENTO
| Parámetro | Significado | Unidad |
| Equipo | Descripción del equipo del cual se solicita el costo de su operación y mantenimiento. | |
| costo | Costo de la operación y el mantenimiento del equipo en un año, expresados en miles de dólares constantes. Este costo deberá estar referido a un año determinado. | |
Nota: En caso de que no se disponga de estos costos en forma discriminada se podrá tomar el costo equivalente global de la transmisión por kilómetro, dependiendo del nivel de tensión.
INFORMACIÓN DETALLADA DE PLANEAMIENTO.
En este apéndice se presenta la información detallada de planeamiento, necesaria para definir los nuevos esquemas del sistema de transmisión y los aspectos a considerar en el diseño.
El Transportador podrá solicitar información complementaria -cuando lo considere necesario- para la realización de estudios de planeamiento detallado.
2. CRITERIOS PARA PREPARAR LA INFORMACIÓN.
Las modificaciones del sistema deben cumplir con los criterios de confiabilidad.
La información debe incluir, además del sistema existente, la conexión propuesta y las previsiones futuras.
Cada Usuario deberá considerar el efecto en la conexión de un tercero integrado a un sistema, ya sea existente o proyectado.
3.1. ESQUEMA DEL SISTEMA DEL USUARIO.
Cada Usuario deberá presentar un diagrama unifilar mostrando la disposición existente y la propuesta, incluyendo la conexión a la red.
Para el punto de conexión a la red se debe presentar un diagrama unifilar con la siguiente información:
a. Configuración de barras
b. Campos de conexión: transformación, líneas aéreas, cables, compensación reactiva, etc.
c. Equipos de maniobra
d. Equipos de medición
e. Pararrayos
f. Tensiones de operación
g. Corrientes nominales de barras y equipos
h. Previsiones futuras y su posible aplicación
i. Cargas especiales
3.3. CARACTERÍSTICAS DEL PUNTO DE CONEXIÓN DEL USUARIO.
Las características que deben incluir son:
a. Nombre del nodo
b. Localización geográfica
c. Altura sobre el nivel del mar
d. Puesta a tierra del sistema
e. Tensión máxima de operación (kV)
f. Tensión asignada soportada al impulso tipo rayo (kV pico)
g. Tensión asignada soportada a frecuencia industrial (kV)
h. Tensión asignada soportada a maniobra (kV)
i. Corriente de cortocircuito prevista (kA)
j. Máxima duración admisible de cortocircuito (s)
k. Tiempo normal de aclaración de una falla por protección principal (ms)
l. Tiempo de aclaración de una falla por protección de respaldo (ms)
m. Impedancia equivalente del sistema del Usuario en el punto de conexión. Debe incluir:
Resistencia de secuencia positiva
Resistencia de secuencia cero
Reactancia de secuencia positiva
Reactancia de secuencia cero
Susceptancia de secuencia positiva
Susceptancia de secuencia cero
Nota: Cuando no haya un punto de división natural o el Transportador considere la impedancia muy baja para el sistema, podrá solicitar al Usuario el envío de características más detalladas.
3.4. DATOS DEL SISTEMA DE ALTA TENSIÓN DEL USUARIO.
Cada Usuario con sistemas existentes o proyectados a 110 kV o mayor, adyacentes a un punto de conexión, debe presentar la siguiente información:
Se requieren los siguientes parámetros (para todos los circuitos):
Tensión nominal (kV)
Circuitos (sencillo o doble)
Longitud
Tensión máxima de operación (kV)
Resistencia de secuencia positiva
Reactancia de secuencia positiva
Susceptancia de secuencia positiva
Resistencia de secuencia cero
Reactancia de secuencia cero
Susceptancia de secuencia cero
3.4.2. TRANSFORMADORES DE INTERCONEXIÓN.
Entre la tensión de la red de interconexión y la tensión del sistema del Usuario.
- Capacidad nominal (MVA)
- Devanado alta tensión
- Devanado baja tensión
- Devanado terciario
Tensión asignada, lado de alta tensión (kV)
Tensión asignada, lado de baja tensión (kV)
Tensión asignada, lado de media tensión -terciario- (kV)
Grupo de conexión
Tipo de refrigeración
Impedancia referida a 75úC, a potencia y tensión nominal
- Reactancia de secuencia positiva
Derivación máxima
Derivación nominal
Derivación mínima
- Resistencia de secuencia positiva
Derivación máxima
Derivación nominal
Derivación mínima
- Reactancia de secuencia cero
Cambiador de derivaciones
- Tipo: manual o automático, en carga o sin tensión
- Rango del cambiador de derivaciones
- Valor de variación de cada paso
3.4.3. EQUIPO DE COMPENSACIÓN REACTIVA.
Para todo tipo de compensación reactiva conectado al sistema del Usuario en tensiones iguales o superiores a 110 kV se debe presentar:
Tipo
- Capacitivo-inductivo
- Fijo-variable
Capacitancia a tensión nominal
Inductancia
Característica de excitación de reactores
Rangos de operación en Mvar
Detalles de la lógica de control
Punto y forma de conexión al sistema del Usuario (localización eléctrica, tensión, estrella aterrizada, estrella flotante o delta).
Características del filtro de armónicos, donde sea aplicable
3.4.4. DATOS DE PROTECCIÓN DE LOS USUARIOS Y ARREGLOS DE PUESTA A TIERRA.
El Transportador requiere información sobre equipo de protección que pueda disparar, transferir disparo o cerrar algún interruptor de un punto de conexión o algún interruptor del Transportador. Se requiere:
Descripción total del esquema del <sic> protección, incluyendo ajustes estimados para todos los relés y sistemas de protección instalados o a ser instalados en el sistema del Usuario.
Una descripción de los recierres incluyendo tipo y tiempos.
Una descripción total, incluyendo ajustes estimados, de todos los relés y sistemas de protección instalados o a ser instalados en: generadores, transformadores de generadores, transformadores de subestación y las conexiones asociadas.
Para unidades generadoras con interruptor de máquina, tiempos de despeje de fallas en la zona del generador.
El tiempo de despeje de fallas más probable para fallas en el sistema del Usuario directamente conectado al Sistema de Transmisión Nacional -STN-.
Detalles de la forma de conexión permanente a tierra del sistema incluyendo valores de impedancia.
3.4.5. DATOS PARA CALCULAR SOBRETENSIONES TRANSITORIAS.
Para la coordinación de aislamiento el Transportador necesita calcular sobretensiones transitorias. Cuando el Transportador lo requiera, el Usuario deberá enviar los datos listados a continuación relativos al sitio de conexión ya sea existente o proyectado:
Disposición de barras, incluyendo dimensiones y geometría, además de parámetros eléctricos de los equipos asociados como: transformadores de corriente, transformadores de tensión, pasatapas y aisladores soporte.
Parámetros físicos y eléctricos de líneas, cables, transformadores, reactores y equipo de compensación en paralelo conectado a la barra o por líneas y cables a la barra. Esta información se requiere para calcular la impedancia de onda.
Especificación detallada de todos los aparatos conectados directamente o por líneas y cables a la barra, incluyendo niveles de aislamiento.
Características de protección de sobretensión en los barrajes, en los terminales de línea y cables, y en equipos conectados a las barras.
Niveles de falla y aportes de las unidades generadoras y las subestaciones de potencia adyacentes conectadas a través de líneas o equipos a las barras.
Datos de transformadores de unidades generadoras y subestaciones de potencia:
- Núcleos de tres (3) o cinco (5) columnas, o unidades monofásicas
- Densidad de flujo pico de operación a tensión nominal
3.4.6. DATOS ADICIONALES PARA NUEVOS TIPOS DE SUBESTACIONES DE POTENCIA Y CONFIGURACIONES.
Se entiende que este apéndice no incluye datos de nuevos tipos de configuración y arreglos operacionales de subestaciones de potencia que surjan en el futuro, por lo cual el Transportador podrá solicitar datos adicionales para poder representar correctamente el comportamiento de tales plantas y equipos en el sistema en caso de que los datos de este anexo sean insuficientes para la ejecución de los estudios.
JORGE EDUARDO COCK LONDOÑO
Presidente
EVAMARÍA URIBE TOBÓN
Director Ejecutivo
CÓDIGO DE REDES.
El Código de Conexión (CC) establece los requisitos técnicos mínimos para el diseño, construcción, montaje, puesta en servicio, operación y mantenimiento que todo Usuario debe cumplir por o para su conexión al Sistema de Transmisión Nacional (STN).
El CC tiene dos objetivos, primero, el de garantizar que todos los Usuarios conectados al STN tengan los mismos derechos y deberes y, segundo, el de garantizar que todos los Transportadores cumplan sus obligaciones en conformidad con lo dispuesto por la Ley 142 de 1994 "Servicios Públicos Domiciliarios", la Ley 143 de 1994 "Ley Eléctrica", sus Decretos Reglamentarios y por las Resoluciones promulgadas por la Comisión de Regulación de Energía y Gas (CREG).
El CC se aplica a cualquier Usuario conectado al STN y a cualquier conexión entre diferentes Transportadores, ya sean conexiones tanto preexistentes en operación o construcción como postuladas en el futuro.
Los usuarios comprenden:
Generadores conectados directa o indirectamente al STN.
Distribuidores locales conectados directa o indirectamente al STN.
Transportadores de sistemas de transmisión regionales conectados directamente al STN.
Grandes Consumidores conectados directa o indirectamente al STN.
Transportadores del STN y sus conexiones entre sí.
4.1. OBLIGACIONES DE LOS TRANSPORTADORES.
4.1.1. PUNTO DE CONEXIÓN. <Numeral subrogado por el Capítulo II (para la conexión de generadores y usuarios finales que pertenecen a los proyectos clase 1) de la Resolución 75 de 2021, según lo ordenado en el artículo 58Lit. b)>
El Transportador debe cumplir con los requisitos técnicos generales de la conexión indicados en el Numeral 7.
<Inciso subrogado por el artículo 10 (para la conexión de generadores y usuarios finales que pertenecen a los proyectos clase 1) de la Resolución 75 de 2021, según lo ordenado en el artículo 58Lit. c). Para el resto el texto es el siguiente: > El Transportador debe efectuar los estudios de la solicitud de conexión, según lo establecido en el Código de Planeamiento y, verificar que el Usuario cumpla el CC.
El Transportador debe cumplir los requisitos técnicos mínimos para conexiones existentes y/o nuevas del STN y, formalizar el Contrato de Conexión que regule sus relaciones técnicas, administrativas y comerciales. El Transportador interesado en conectarse al sistema de transmisión de otro Transportador, se asimilará como un Usuario y, en consecuencia debe cumplir todos los requisitos establecidos para su conexión al STN.
4.2. OBLIGACIONES DEL USUARIO.
<Inciso subrogado por el artículo 10 (para la conexión de generadores y usuarios finales que pertenecen a los proyectos clase 1) de la Resolución 75 de 2021, según lo ordenado en el artículo 58Lit. c). Para el resto el texto es el siguiente: > El Usuario debe pagar al Transportador los costos incurridos por la realización de los estudios que ocasionen la solicitud de conexión.
La conexión de Usuarios al STN exige a los primeros el pago de los cargos, donde sea aplicable, asociados a la conexión, uso y servicios de red según lo establecido por la CREG.
El Usuario debe cumplir las normas técnicas de diseño, construcción, montaje, puesta en servicio, operación y mantenimiento de sus instalaciones y equipos, según lo establecido en los Numerales 7, 8, 9 y 10.
La operación y el mantenimiento de la conexión la podrá efectuar el Transportador o el Usuario según se convenga en el Contrato de Conexión, pero en cualquier caso se hará con sujeción al Código de Operación según instrucciones operativas emanadas del Centro Nacional de Despacho (CND).
El mantenimiento debe ser de calidad y oportunidad tal que se traduzca en máxima disponibilidad de la conexión.
Los Usuarios que, realizan actividades de generación, transmisión, distribución o consumo, tanto en la actualidad como en el futuro y planeen conectarse al STN, deben cumplir las condiciones establecidas en el Código de Redes y las condiciones particulares para cada Usuario establecidas en el Contrato de Conexión.
4.3. PROPIEDAD DE LOS EQUIPOS DE CONEXIÓN.
Cuando el ofrecimiento del punto de conexión requiera el seccionamiento de uno o más circuitos del STN, el Transportador será responsable del diseño y la construcción de las nuevas líneas (variantes) y los correspondientes módulos terminales de maniobra en el punto de conexión. La propiedad de las nuevas líneas y módulos terminales (equipos de potencia, control, protecciones, medida, registro, comunicaciones y demás equipos) será del Transportador, independientemente que dichos módulos se encuentren, o no, localizados en subestaciones de otro propietario. De esta forma, las nuevas líneas y sus módulos terminales mantendrán un único propietario, o sea del Transportador dueño de las líneas o circuitos que hayan sido seccionadas.
La propiedad de los equipos que permiten el acceso del Usuario al punto de conexión ofrecido por el Transportador puede ser del Usuario o del Transportador, en este último caso causarán cargos de conexión. En el Contrato de Conexión se consignarán todas las obligaciones económicas, técnicas, jurídicas que sean aplicables entre Usuario y Transportador en el sitio de conexión y se establecerán los límites de propiedad de los equipos y de los predios.
5. PROCEDIMIENTO DE LA CONEXIÓN.
El proceso de la conexión se inicia con la firma del Contrato de Conexión y se termina con la puesta en servicio de la conexión.
5.1. PARA CONEXIONES NUEVAS (A PARTIR DE LA APROBACIÓN DEL CÓDIGO DE REDES).
Para conexiones nuevas al STN el usuario debe cumplir los siguientes pasos:
Paso 1.
Con el concepto favorable de la conexión emitido por la UPME y en coordinación con el Código de Planeamiento, se debe convenir y firmar el Contrato de Conexión según lo estipulado en el Numeral 6.
Paso 2.
El Usuario debe elaborar los diseños, planos, memorias de cálculo y especificaciones para la adquisición de los equipos y materiales electromecánicos y electrónicos y para la construcción de las obras civiles y el montaje, que son necesarios para la construcción de la conexión del Usuario al Punto de Conexión ofrecido por el Transportador y, si es del caso, para la construcción de la nueva subestación o ampliación de una existente del STN.
El diseño debe cumplir con los requerimientos técnicos indicados en los Numerales 7, 8, 9 y 10 además de los lineamientos aplicables, establecidos en los Anexos CC.1 a CC.7.
La especificación de los equipos y la elaboración de los planos deben cumplir las normas internacionales IEC o sus equivalentes y las nacionales NTC (Normas Técnicas Colombianas), que sean aplicables.
Paso 3.
El Usuario debe presentar para aprobación del Transportador los diseños, memorias de cálculo, especificaciones y planos, incluyendo como mínimo:
Lista de normas utilizadas.
Configuración de la conexión y consideraciones técnicas de confiabilidad y seguridad para el STN.
Diagramas unifilares y elementales como por ejemplo distribución de corriente continua y corriente alterna, enclavamientos, el sistema de protección, control.
Planos de la conexión, según lo especificado en el Numeral 11.4 y Anexo CC.7.
Plantas y cortes (Anexo CC.7).
Características técnicas requeridas para los equipos de patio, servicios auxiliares, protección, control y supervisión que correspondan a las exigencias del CC.
Los esquemas de protección y criterios para sus ajustes, equipos de medida para efectos comerciales/tarifarios, tablero frontera para supervisión y equipo registrador de fallas. Estos deben corresponder con las exigencias del CC.
Los esquemas de los sistemas de telecomunicaciones, indicando la integración al CND o CRD de su cobertura, todos los equipos propuestos, sus características técnicas, las frecuencias de operación aprobadas por el Ministerio de Comunicaciones, los tipos de servicios de comunicaciones que se implementarán, y demás información necesaria para probar los sistemas, según lo requerido en el Anexo CC.3.
Las Reglas de Seguridad aplicables en el Sitio de Conexión que sea frontera con el STN. Los procedimientos de puesta a tierra y de aislamientos deben satisfacer los requerimientos del Transportador (Numerales 7.6, 8.2.5 y 9.2.3).
La información requerida para la supervisión y control (Según Anexo CC-6), lectura y registro de medidas de información comercial según lo requerido en el Código de Medida.
El Transportador en un plazo de dos (2) meses debe revisar y aprobar los diseños. Si el Transportador solicita correcciones o ampliaciones de la información, el plazo se contará a partir de la fecha en que el Usuario haya completado toda la documentación.
Paso 4.
Después de aprobados los diseños, el Usuario puede iniciar los procesos de compra de los equipos y presentar reportes de pruebas tipo que satisfagan los requerimientos de las normas IEC, ANSI o NTC. Los fabricantes deben adjuntar certificados de aseguramiento en conformidad con las normas ISO serie 9000.
El Usuario debe enviar para información del Transportador las características técnicas garantizadas de los equipos finalmente adquiridos.
Paso 5.
Antes del inicio de la construcción de las obras civiles y del montaje del equipo se debe informar al Transportador la programación de los trabajos principales y el nombre de la firma interventora contratada por el Usuario. Además se debe presentar:
Un juego de planos "Aprobados para Construcción" de las obras civiles.
El otorgamiento legal de todas las servidumbres para la conducción de energía eléctrica sobre el corredor definido para la nueva conexión.
La licencia de construcción de la(s) subestación(es) y el(los) certificado(s) de libertad que demuestre(n) la(s) propiedad(es) del(os) predio(s) donde se instalará(n) la(s) subestación(es) de la nueva conexión.
Paso 6.
Se debe informar al Transportador la fecha de inicio de la pruebas de puesta en servicio y solicitar la supervisión de pruebas en sitio de los equipos e instalaciones.
El modelo del protocolo de pruebas de puesta en servicio se debe entregar al Transportador con dos (2) meses de anticipación para revisión y aprobación, y será devuelto un mes antes de la fecha de puesta en servicio. Conjuntamente con el protocolo se debe enviar un juego completo de la última versión actualizada de planos eléctricos, unifilares, elementales y de disposición de los equipos de la conexión de la subestación.
Se deben cumplir los requisitos para la puesta en servicio de la conexión, especificados en el Numeral 10.
Paso 7.
Después de ejecutadas las pruebas, aceptada la instalación y aprobado el informe de cumplimiento de normas, se autorizará la conexión y puesta en servicio de la instalación.
Paso 8.
Toda modificación deberá ser informada al Transportador, para su estudio y aprobación.
Paso 9.
En adelante, la operación y mantenimiento se deben hacer en conformidad con el Código de Operación y con el Contrato de Conexión.
5.2. PARA CONEXIONES EN OPERACIÓN O EN CONSTRUCCIÓN ANTES DE LA DEL CÓDIGO DE REDES.
Las conexiones que estén en operación o estuviesen en construcción antes de la aprobación del Código de Redes tendrán un plazo máximo de cuatro (4) años después de la fecha de aprobación del Código de Redes, para ajustarse a los requisitos técnicos mínimos de telecomunicaciones, protecciones, registro de fallas, supervisión y control establecidos en los anexos CC.3 a CC.6. Si transcurrido el plazo el Usuario no cumple con estos requisitos técnicos mínimos, la Superintendencia de Servicios Públicos Domiciliarios (SSPD) establecerá la penalización a que diere lugar.
Paso 1.
<Paso modificado por la Resolución CREG- 61 de 1995. El nuevo texto es el siguiente:> Cada Usuario con la colaboración de un representante del transportador debe elaborar una evaluación del estado de la conexión en relación con los requerimientos mínimos establecidos en los Anexos CC-3 y CC-6.
El informe de ajuste resultante de la evaluación, junto con su cronograma, para cumplir los requerimientos, se debe entregar al Transportador a más tardar un año después de la aprobación del Código de Redes.
Paso 2.
Se debe suscribir con el Transportador el Contrato de Conexión, el cual debe incluir, entre otros, los compromisos de ajustes expresados en el paso 1 ó en su defecto la obligación de realizar la evaluación en los seis (6) meses siguientes de la firma del Contrato de Conexión y en los términos y condiciones establecidos en el artículo 5o. de la Resolución CREG - 002 de noviembre 2 de 1994.
Paso 3.
Se debe presentar al Transportador un reporte con los parámetros técnicos actualizados de la conexión según el detalle indicado por el Código de Planeamiento.
Las conexiones entre Transportadores que estén en operación o en construcción antes de la vigencia de la presente resolución deben cumplir con los requisitos técnicos mínimos de Telecomunicaciones, Protecciones, Registro de Fallas, Supervisión y Control establecidos en los Anexos CC.3 a CC.6. El plazo máximo para ajustarse a los requisitos técnicos mínimos es de cuatro (4) años contados a partir de la aprobación del Código de Redes. Si pasado este tiempo, el Transportador responsable de los ajustes no cumple con los requisitos técnicos mínimos, la SSPD establecerá la penalización a que dé lugar. Igualmente deben cumplir con lo dispuesto en el Código de Medida, y en el Código de Operación.
Paso 1.
<Paso modificado por la Resolución CREG- 61 de 1995. El nuevo texto es el siguiente:> Cada Transportador debe elaborar una evaluación del estado de su(s) conexión(es) con otros Transportadores en relación con los requerimientos mínimos establecidos en los Anexos CC-3 y CC-6. Para elaborar la evaluación de cada conexión los Transportadores involucrados deben nombrar un representante con autoridad para firmar la evaluación y los compromisos que de él se deriven.
La evaluación se debe entregar a la UPME a más tardar un año después de la fecha de aprobación del Código de Redes, adicionando un cronograma de actividades y compromisos para ajustar la conexión a los requisitos técnicos mínimos exigidos.
Paso 2.
Se debe suscribir con el Usuario el Contrato de Conexión, el cual debe incluir, entre otros, los compromisos de ajustes expresados en el paso 1 ó en su defecto la obligación de realizar la evaluación en los seis (6) meses siguientes de la firma del Contrato de Conexión y en los términos y condiciones establecidos en el artículo 5o. de la Resolución CREG - 002 de noviembre 2 de 1994.
Paso 3.
Se debe presentar al Transportador un reporte con los parámetros técnicos actualizados de la conexión, según el detalle indicado por el Código de Planeamiento.
El Contrato de Conexión, tanto para conexiones nuevas como para existentes, deberá incluir la siguiente información básica:
Definición de toda la terminología utilizada y la forma cómo debe interpretarse el Contrato.
Determinación del objeto y el alcance del Contrato en términos generales, incluyendo las obligaciones que se impongan a los Transportadores y a los Usuarios.
Documentos que hacen parte del Contrato y rigen su interpretación y alcance:
- Las Leyes Nos. 142, 143 de 1994 y sus decretos regulatorios.
- Las resoluciones vigentes de cargos de conexión y transporte de energía emitidas por la CREG.
- El Código de Redes en toda su integridad.
Cargos por conexión al STN:
- Exigencia a los Usuarios del pago de los cargos a que hubiese lugar, forma de facturación y pago.
- Programa para la conexión.
- Frecuencia de revisión de los cargos.
- Información que el Usuario debe suministrar al Transportador para que éste pueda calcular los cargos correspondientes.
Obras y equipos que hacen parte de la conexión, según la Resolución CREG 001 de 1994, artículo 21.
Límites físicos de la propiedad:
- Del inmueble.
- En alta y baja tensión.
- En los circuitos de protecciones.
- En los circuitos de sincronización.
- En los circuitos de control.
- En el registrador cronológico de eventos y registrador de fallas.
- En telecomunicaciones, telecontrol.
- En los circuitos de medida, telemedida.
- En el sistema contra incendio y
- Los aspectos que en general sea necesario especificar.
El Contrato establecerá los aspectos operacionales del sistema en condiciones normal y de emergencia.
Convenir la responsabilidad y las condiciones técnicas de la operación y mantenimiento, programado y correctivo, para coordinar su ejecución de tal forma que se reduzcan los tiempos de indisponibilidad de equipos y/o líneas.
Derechos y condiciones de acceso de personal a las instalaciones.
Definir los servicios prestados entre las partes como:
- La operación.
- El mantenimiento.
- Las comunicaciones.
- Los servicios auxiliares en baja tensión, entre otros.
- Préstamo o arriendo de equipo.
- Servicios de supervisión e información.
En el Contrato se debe especificar que las partes cumplan con el Código de Seguridad Industrial del Sector Eléctrico.
Establecer la supervisión de:
- El Contrato de Conexión, para operación y mantenimiento.
- La operación en aspectos como la jerarquía de operación, normas o consignas operativas, instrucciones de servicio, información general.
- El mantenimiento en relación con los programas de mantenimiento, protocolos y normas, repuestos y medios, accesos, mantenimiento correctivo entre otros.
El Usuario deberá elaborar las solicitudes de modificaciones que se requieran para conectarse. Esta solicitud debe dirigirse al Transportador y cumplir con los siguientes requisitos:
- La aprobación por parte del transportador.
- Las licencias técnicas que fijen las condiciones técnico-económicas.
- Firmar el Contrato de Conexión.
- Fijar los cargos de supervisión de acuerdo a la legislación vigente.
Las partes se obligan a comunicarse cualquier cambio en las informaciones contenidas en el Contrato de Conexión.
El Contrato debe especificar que el Transportador se compromete a que toda la información que le suministre el Usuario será confidencial (a menos que se den autorizaciones específicas para hacer pública tal información). Del Usuario también se requerirá que la información obtenida del Transportador sea confidencial.
Definir las responsabilidades para todos los servicios pactados entre las partes.
Debe otorgarse el mandato al Transportador para hacer uso eventual de la garantía de los equipos.
El Usuario debe informar al Transportador las garantías de estabilidad de la obra suscritas.
Las partes deben dejar constancia de que el personal que operará y realizará los trabajos de mantenimiento y de supervisión de operación y mantenimiento cuentan con un seguro integral ante eventuales accidentes de trabajo.
Establecer qué tipo de documentación debe entregarse al transportador antes de la fecha de energización y los plazos para su trámite.
Definir el procedimiento a seguir cuando se deban resolver cuestiones, disputas o divergencias que surjan entre las partes.
Las partes definirán la jurisdicción nacional.
Las partes para efecto de la correspondencia comercial deben fijar sus domicilios comerciales.
Se debe especificar la duración y terminación del Contrato.
Se deben especificar causales de modificaciones al Contrato (estipulaciones y leyes de la nueva estructuración del Sector Eléctrico Colombiano).
Incluir un listado de Anexos que contengan los documentos relacionados con el Contrato de Conexión.
Si el punto de conexión consiste en una ampliación de una subestación existente, además de lo anterior, el Contrato deberá incluir:
- Aprobación del Transportador a la programación y la forma cómo se realizarán los trabajos de interfaz entre los equipos nuevos y los existentes en las partes de potencia, control, protecciones, medida, registros, sistema contra incendio, etc. Con base en esta información el CND programará las desenergizaciones requeridas.
- Programa de desenergizaciones de líneas o equipos necesarias para hacer los trabajos de interfaz. La indisponibilidad de una línea y/o equipo por condiciones del STN no dará lugar a reclamaciones de parte del Usuario pero éste podrá solicitar una explicación de tal impedimento en caso de que vea afectado económicamente.
El Contrato de Conexión consistirá de todos o algunos de los puntos anteriores, dependiendo de si es una nueva conexión o una conexión existente, según lo establecido en el Numeral 5.
7. REQUISITOS TÉCNICOS GENERALES DE LA CONEXIÓN.
En este numeral se presentan los requisitos técnicos generales que deben cumplir todos los equipos de los Usuarios en las distintas partes y en los diferentes casos de conexión al STN que se pueden presentar. Los requisitos técnicos particulares de la conexión STN / Generador y la conexión STN / Distribuidor - Gran Consumidor se presentan en los Numerales 8 y 9.
Las responsabilidades en el Sitio de Conexión son las indicadas en el Numeral 11. Aspectos técnicos particulares de cada conexión, incluyendo operación y mantenimiento, se deben consignar en el Contrato de Conexión.
Los Transportadores deben garantizar, según lo previsto por el Código de Redes, que el sistema de transmisión cumple con criterios técnicos de diseño en relación con la parte del sistema de transmisión del lado Transportador en el Punto de Conexión con un Usuario. En relación con los criterios operacionales la responsabilidad de los Transportadores y de los Usuarios es la definida en el Código de Operación.
Los siguientes parámetros técnicos del Sistema Interconectado Nacional (SIN) se deben tener en cuenta por parte del Usuario en el diseño del equipo que se conecte al STN.
La configuración de una nueva subestación de alta tensión a 220 kV o tensión superior o de la conexión a una subestación existente debe ser tal que, como mínimo permita efectuar el mantenimiento al equipo de interrupción de cualquier circuito de la subestación, sin interrumpir la continuidad del flujo de potencia por dicho circuito y, que permita la discriminación de propiedad entre el Transportador y el Usuario para efectos de operación y mantenimiento. Con este requisito se persigue que el STN pueda conservar o mejorar los niveles de confiabilidad y seguridad de la operación del SIN.
Los interruptores de potencia, seccionadores, cuchillas de puesta a tierra, transformadores de potencia, transformadores de tensión, reactores, transformadores de corriente, pararrayos, bujes, equipos de neutro, condensadores, trampas de onda, acoplamientos de telecomunicaciones, protecciones, control análogo y digital y telecomunicaciones, y los requerimientos de aislamiento externo y coordinación de aislamiento en el Sitio de Conexión STN/Usuario deben cumplir con las normas IEC, ANSI y NTC aplicables, en el momento de su diseño.
Los equipos y materiales de las subestaciones deben ser diseñados, fabricados y probados por fabricantes o entidades que cumplan con los requisitos de aseguramiento de la calidad, según normas ISO serie 9000.
Los requisitos técnicos de selección de configuración, localización, selección de equipos de patio, etc., tanto para el caso de una nueva subestación como para el caso de la ampliación de una subestación existente se complementan en el Anexo CC. 2.
7.2 LÍNEA DE TRANSMISIÓN PARA ACOMETIDA AL STN Y GENERACIÓN EN EL STR. <Numeral modificado por el artículo 3 de la Resolución 60 de 2019. El nuevo texto es el siguiente:> Por exigencias propias de confiabilidad y seguridad de la operación del SIN y del STN, no se permitirán conexiones en “T” de ningún tipo de usuario al STN. Adicionalmente no se permite la conexión en “T” de generación en el STR.
El Usuario debe garantizar y comprobar con estudios técnicos que la carga conectada al STN cumpla los requisitos por contenido de armónicos establecidos en la norma IEEE 519 y por desbalance de fases y fluctuaciones de tensión que establezca la norma NTC o en su defecto por las normas internacionales.
Se exigirán mediciones de armónicos durante la puesta en servicio, siguiendo todos los procesos de uso de las cargas estableciendo mediciones por lo menos de una semana. Estas mediciones deberán estar de acuerdo con los estudios presentados.
El valor nominal de la frecuencia del SIN colombiano es de 60,00 Hz.
Las tolerancias y variaciones operacionales están definidas en el Código de Operación.
La tensión nominal del STN es de 220 kV y 500 kV. No obstante, para efectos de diseño de nuevas instalaciones, se exige una tensión nominal de 230 kV.
Las variaciones de tensión permitidas están definidas en el Código de Operación.
Para tensiones de 220 kV y superiores, el neutro del STN debe estar efectivamente puesto a tierra, con un factor de puesta a tierra no mayor que el 80 %. Es decir, para cualquier configuración del sistema, la relación entre la reactancia de secuencia cero y la reactancia de secuencia positiva debe ser menor que 3, y además, la relación entre la resistencia de secuencia cero y la resistencia de secuencia positiva debe ser menor que 1.
7.7 CALIDAD DE LA FORMA DE ONDA DE TENSIÓN.
El STN en cada Punto de Conexión, debe garantizar que la forma de onda de tensión, sin el usuario conectado, con respecto a contenido de armónicos y desbalance de fases cumplirá los requerimientos de la Norma NTC o en su defecto con los de la Norma IEEE 519.
Cuando el Usuario está conectado a la red el valor de distorsión armónico total y armónico individual en el punto de conexión no deberá exceder los valores establecidos en la NTC o en su defecto en la Norma IEEE 519.
No deberá existir el efecto titileo (flicker) debido a las perturbaciones instantáneas de la red.
Las fluctuaciones de tensión en el Punto de Conexión, con una carga variable directamente conectada al STN, no deben exceder los valores establecidos por la norma NTC o en su defecto por los de la Norma IEC 555 - 3.
8. REQUISITOS PARTICULARES PARA LA CONEXIÓN DE GENERADORES AL STN.
8.1 REQUISITOS TÉCNICOS DE LA CONEXIÓN.
Toda conexión entre un Generador y el STN debe ser controlada por interruptores de potencia capaces de interrumpir la máxima corriente de cortocircuito en el Punto de Conexión. En los estudios indicados en el Código de Planeamiento se darán los valores de corriente de cortocircuito y la capacidad de los interruptores de potencia del STN en puntos de conexión existentes y futuros.
8.1.2 EQUIPO DE PROTECCIÓN. <Numeral modificado por el artículo 4 de la Resolución 60 de 2019. El nuevo texto es el siguiente:> Las protecciones de las unidades de generación y sus conexiones al STN deben cumplir los siguientes requisitos para reducir a un mínimo el impacto en el STN por fallas en los circuitos de propiedad de los Generadores:
Los tiempos de despeje de las protecciones primarias por fallas en los equipos del Generador directamente conectado al STN y por fallas en la parte del STN directamente conectada al equipo del Generador, desde el inicio de falla hasta la extinción del arco en el interruptor de potencia, no debe ser mayor que:
80 ms en 500 kV.
100 ms en 220 kV.
En el evento de no operación de los sistemas de protección primarios, el Generador debe proveer una protección de respaldo con tiempo de despeje de falla no mayor de 300 ms por fallas en la conexión de alta tensión del Generador.
Cuando la unidad de generación está conectada a los niveles de 220kV o tensiones superiores del STN, el Generador debe proveer una protección de falla de interruptor, la cual debe ordenar el disparo de todos los interruptores de potencia locales o remotos que garanticen el despeje de la falla en un tiempo ajustable entre 100 ms y 500 ms después de detectada la condición de falla de interruptor. Para las plantas de generación solares fotovoltaicas y eólicas esta protección deberá ser implementada en un relé independiente de las protecciones propias del equipo protegido o podrá estar incluida como una función adicional en una protección diferencial de barras.
Adicionalmente, el Generador debe proveer las siguientes protecciones que minimizan el impacto sobre el STN:
- Protección de pérdida de sincronismo, la cual se exigirá según los requerimientos de operación del STN. Esta protección no es requerida para las plantas eólicas y solares fotovoltaicas.
- Protección de sobre y baja frecuencia según los límites especificados en el Código de Operación. Esta protección también es requerida para las plantas eólicas y solares fotovoltaicas.
- Las plantas eólicas y solares fotovoltaicas deberán disponer de funciones de protección de sobre y baja tensión, instalados en el punto de conexión y ajustados según requerimientos operativos del sistema de potencia. Los criterios y ajustes de las funciones de protección de sobre y baja tensión deberán ser definidos por el CND, de acuerdo con las necesidades del SIN.
- Las plantas eólicas y solares fotovoltaicas deberán coordinar con el transmisor la conveniencia de habilitar una protección antiisla que, en caso de requerirse, deberá ser de tipo Intertrip.
8.1.3 EQUIPO DE MEDICIÓN COMERCIAL.
El Generador debe proveer la infraestructura y equipo necesario para llevar la información que se requiera de medición tarifaria de acuerdo con lo establecido en el Código de Medida.
8.1.4 EQUIPOS DE TELECOMUNICACIONES.
Para asegurar el correcto control operativo entre Generador y Centro Regional de Despacho (CRD) y/o CND, según se consigne en el Contrato de Conexión, se deben establecer servicios de telecomunicaciones, según los siguientes requisitos:
- Servicio de telefonía operativa
La telefonía operativa es el servicio por el cual el ingeniero/operador del Generador y el ingeniero/operador del CRD o CND, responsables del control del sistema, se comunican entre sí, tanto en condiciones de operación normal como de emergencia. Debe haber como mínimo un abonado telefónico de la red operativa del CND o CRD en el Sitio de Conexión- lado Generador.
- Teleprotección.
- Servicio de comunicación de emergencia.
En general, la comunicación de emergencia podrá ser servida por una estación base de la red móvil del Transportador, u otros medios como red pública conmutable, telefonía celular, que provea comunicación para actividades de mantenimiento y respaldo en los casos de colapso de la telefonía operativa. Su implementación en el Sitio de Conexión del lado Generador se determina en el Contrato de Conexión.
- Servicio de telefax.
Se debe instalar un servicio de telefax en el Sitio de Conexión del lado Generador, para la circulación de documentos durante el control operativo.
En el Contrato de Conexión se debe consignar el medio para el servicio de telefax.
Además de los anteriores servicios de telecomunicaciones requeridos, se debe proveer la infraestructura en las comunicaciones para llevar la información siguiente desde el Punto de Conexión al CND o CRD que pertenezca:
- Equipo de supervisión y control, según Anexo CC.6.
- Equipo de registro de fallas, según Numeral 8.1.5 y Anexo CC.5.
- Información comercial, según Código de Medida.
El Generador debe garantizar un sistema de comunicaciones confiable entre su instalación y el CND o CRD respectivo.
Si el Transportador requiere que el Generador instale, como parte de su equipo de conexión al STN, equipo de protecciones cuyo esquema contemple una o varias teleseñales, deberá hacer las previsiones del caso en su equipo de telecomunicaciones.
Los anteriores requisitos se complementan con lo establecido en el Anexo CC.3.
8.1.5 EQUIPO REGISTRADOR DE FALLAS.
El Generador debe proveer un sistema registrador de fallas que permita al Transportador supervisar el desempeño de los circuitos de conexión del Generador al STN en el Punto de Conexión. Los requisitos técnicos del sistema registrador de fallas son los especificados en el Anexo CC.5.
8.1.6 EQUIPO DE SUPERVISIÓN Y CONTROL.
El Generador debe proveer la infraestructura y equipo necesario para llevar la información que se requiera de supervisión y control al CND o CRD respectivo, de acuerdo con lo establecido en el anexo CC.6 del CC.
8.2 REQUISITOS TÉCNICOS DEL GENERADOR.
Como mínimo se deben tener en cuenta los siguientes requisitos:
8.2.1 PUESTA A TIERRA DEL NEUTRO.
Los devanados de alta tensión del transformador conectado al STN de cada unidad (o grupo de unidades) de generación, deben estar conectados en estrella (Y) con el punto neutro accesible y efectivamente puesto a tierra, como se definió en el numeral 7.6.
Las unidades de generación se deben proveer con relés de frecuencia con rangos de operación que estén dentro de los límites estipulados en el Código de Operación. Estos deben operar para umbral de frecuencia y rata de cambio de frecuencia definidos en el Código anterior.
El ajuste de los relés serán coordinados (tanto en el momento de la conexión como en el futuro) con referencia al Punto de Conexión para asegurar la desconexión rápida y selectiva de los equipos involucrados en una falla.
El Generador realizará los estudios de coordinación de protecciones y los someterá a aprobación del Transportador. Estos ajustes no podrán ser modificados unilateralmente por el Generador ni por el Transportador.
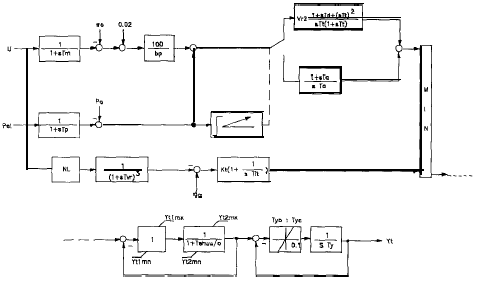
8.2.4. MODELOS DE CONTROL DE PLANTAS EÓLICAS Y SOLARES FOTOVOLTAICAS CONECTADAS AL STN Y STR. <Numeral adicionado por el artículo 5 de la Resolución 60 de 2019. El nuevo texto es el siguiente:>
Para el caso de plantas solares fotovoltaicas y eólicas que se conecten al STN y STR será responsabilidad de los agentes representantes entregar al CND, 6 meses antes de su entrada en operación, los modelos preliminares de la planta de generación y sus controles asociados para los estudios de simulación RMS en la herramienta utilizada por el CND. Estos modelos deben incluir los requisitos técnicos definidos en la presente resolución, para el control de frecuencia y potencia activa, el control de tensión y potencia reactiva, así como permitir el ajuste de los parámetros que definen estas funcionalidades.
PARÁGRAFO. Dentro de los treinta (30) días hábiles siguientes a la entrada en vigencia de la presente resolución, el CND deberá publicar en su página web los requisitos que debe cumplir el modelo de planta.
Toda conexión de un Usuario al STN debe ser controlada por uno o más interruptores de potencia capaces de interrumpir la máxima corriente de cortocircuito en el Punto de Conexión. En los estudios indicados en el Código de Planeamiento se darán los valores de corriente de cortocircuito y la capacidad de los interruptores de potencia del STN.
9.2 EQUIPO Y ESQUEMA DE PROTECCIÓN.
Si la conexión requiere la construcción de una nueva subestación para el seccionamiento de líneas de un Transportador, los sistemas locales de protección a instalarse deben ser compatibles técnicamente con los esquemas existentes en los extremos remotos de las líneas seccionadas. Las protecciones principales deben tener principios de operación diferentes entre sí y sus señales de corriente y tensión se deben tomar de diferentes devanados secundarios de los transformadores de corriente y tensión. Se deben instalar protecciones de falla de interruptor y proveer el sistema de teledisparo mediante canales de teleprotección apropiados, tanto para esta protección como para las protecciones principales y de respaldo, cuando lo requieran, y se debe suministrar el sistema de recierre automático monopolar y tripolar de los interruptores de potencia de las líneas.
Si la conexión se hace en una subestación existente de un Transportador, en la ampliación de esta subestación se debe proveer la protección de falla de interruptor y se debe proveer transformadores de corriente compatibles con los existentes para mantener el balance de protección de barras.
El tiempo para despeje de falla de la protección principal en el sistema eléctrico de los Distribuidores, Grandes Consumidores y Transportador, desde el inicio de la falla hasta la extinción del arco en el interruptor de potencia, no debe ser mayor que:
80 ms en 500 kV.
100 ms en 220 kV.
120 ms < 220 kV.
En el evento de no operación de los sistemas de protección destinados al cumplimiento de los anteriores requisitos de tiempos de despeje de falla, el Distribuidor o Gran Consumidor debe proveer una protección de respaldo. La protección de respaldo suministrada por el Distribuidor o Gran Consumidor tendrá un tiempo de despeje de falla no mayor que 300 ms por fallas en sus equipos.
Se debe suministrar una protección de falla de interruptor para el equipo interrupción principal de potencia que corte el intercambio de corriente de falla con el STN. Esta protección debe disparar, de ser necesario, todos los circuitos eléctricamente adyacentes conectados al STN, en un tiempo ajustable entre 200 ms y 500 ms incluyendo los disparos transferidos (remotos) a que dé lugar.
En toda conexión se debe instalar una protección de sobrecorriente direccional a tierra.
Los interruptores de potencia deben tener dos bobinas de disparo diferentes, alimentadas por circuitos de corriente continua diferentes y se debe implementar la supervisión de estos circuitos de disparo.
Los anteriores requisitos se complementan con lo especificado en el Anexo CC.4.
9.3 EQUIPO DE TELECOMUNICACIONES.
Se aplica lo establecido en el Numeral 8.1.4.
Los requisitos técnicos del equipo de medida para propósitos de control, supervisión se definen en el Anexo CC.6 y los de medición para fines comerciales que se deben instalar en los nuevos campos de conexión, están consignados en el Código de Medida.
9.5 EQUIPO DE REGISTRO DE FALLA.
El Transportador debe disponer de equipos de monitoreo en el sistema de transmisión que le permitan supervisar el desempeño del equipo y circuitos del STN en el Punto de Conexión.
El Usuario debe instalar un sistema de registro digital de fallas, en el Punto de Conexión, lado Usuario y sus datos se deben transmitir por canales digitales de datos hasta la Estación de Análisis de Fallas que indique el Transportador.
Los requisitos del sistema de registro de fallas se especifican en el Anexo CC.5.
9.6 EQUIPO DE SUPERVISIÓN Y CONTROL.
Los requisitos técnicos de supervisión y control se detallan en el Anexo CC.6
Los ajustes de las protecciones se deben coordinar con referencia al Punto de Conexión para asegurar la desconexión rápida y selectiva del equipo en falla. El Transportador y el Usuario deben acordar el intercambio de información necesaria para la elaboración de los estudios de coordinación de protecciones. El Usuario debe hacer los estudios de coordinación de protecciones y someterlos a aprobación del Transportador.
9.8 TRABAJOS EN EQUIPO DE PROTECCIÓN.
Ninguna protección de barras, ni circuitos de c.a. o c (excepto aquellos con disparo asociado a equipo propio del Usuario) pueden ser intervenidos o alterados por el personal del Distribuidor o Gran Consumidor o tercero en ausencia de un representante del Transportador.
9.9 PUESTA A TIERRA DEL NEUTRO.
Los devanados de alta tensión a 220 kV y tensiones superiores de los transformadores o autotransformadores trifásicos o bancos conectados al STN deben estar conectados en estrella con el neutro efectivamente puesto a tierra. La puesta a tierra y la conexión de los devanados de alta y baja tensión deben ser tales que el factor de puesta a tierra cumpla el requisito del Numeral 7.6.
Cada Distribuidor o Gran Consumidor debe hacer las previsiones de equipo necesarias para facilitar la desconexión automática de demanda por baja frecuencia, según lo requerido por el Código de Operación.
10. REQUISITOS PARA LA PUESTA EN SERVICIO DE LA CONEXIÓN.
El Usuario debe entregar con dos (2) meses de anticipación, para revisión y aprobación por parte del Transportador, el cronograma de actividades y el protocolo de puesta en servicio de la instalación de conexión, los cuales serán devueltos por el Transportador, un mes antes de la fecha prevista para la puesta en servicio. Para autorizar la puesta en servicio, el Usuario debe cumplir con los siguientes requisitos mínimos:
El Usuario debe obtener el visto bueno del Transportador sobre la inspección del estado de la línea de transmisión, incluyendo mediciones de campo de los parámetros de la línea.
El Usuario debe tener operativos y disponibles los equipos y servicios requeridos según lo establecido en el Numeral 8.1.4.
El Usuario debe suministrar con tres meses de anticipación a la puesta en servicio un estudio de coordinación de protecciones y calcular los ajustes definitivos. Antes de la puesta en servicio, el Transportador y el Usuario ajustarán las protecciones de los nuevos campos de conexión y otros puntos del STN que se modifiquen en razón de la conexión. Es requisito tener probados y calibrados los relés de protección de acuerdo con dichos ajustes para las pruebas de puesta en servicio.
10.4 SISTEMA DE MEDICIÓN COMERCIAL.
El Usuario debe tener operativo y disponible el sistema de medición comercial de energía, según lo requerido por el Código de Medida.
10.5 SISTEMA DE REGISTRO DE FALLAS.
El Usuario debe tener disponible y operativo el sistema de registro de fallas con transmisión remota de la información a la Estación de Análisis de Fallas indicada por el Transportador.
Se requiere que la RTU del Usuario haya cumplido exitosamente las pruebas, punto a punto, locales y remotas.
<Numeral modificado por el artículo 1o. de la Resolución CREG- 216 de 1997. El nuevo texto es el siguiente:> En coordinación con el Transportador, el CND y el CRD respectivo, el Usuario deberá programar la ejecución de pruebas para verificar el comportamiento de los esquemas de protección. Las pruebas se realizarán simulando fallas mediante el procedimiento de inyección digital de protecciones, con el fin de garantizar el correcto funcionamiento de los equipos de interrupción, protección, control, registro de fallas y telecomunicaciones.
En el caso de proyectos que tengan equipos especiales (compensación serie, compensadores estáticos, FACTS en general), las pruebas que se deberán programar y realizar, consistirán en la ejecución de fallas reales.
Así mismo se deberán programar y ejecutar pruebas sincronizadas por satélite, para aquellos proyectos cuyos esquemas de protección basan su principio de funcionamiento en la comparación de información entre extremos (comparación direccional, onda viajera, comparación de fase).
El objetivo de las pruebas es verificar el correcto funcionamiento del sistema completo, la cual complementa las pruebas individuales de funcionamiento de cada equipo o subsistema. El Transportador supervisará estas pruebas, las aprobará y deberá estar presente durante su ejecución.
Al finalizar las pruebas, el Usuario debe entregar al Transportador un Informe de Pruebas que contenga la información histórica y técnica de las mismas.
Dentro de la información histórica se deben indicar el año de fabricación de los equipos, los fabricantes, la vida útil estimada, la descripción y cantidad de repuestos y las recomendaciones de cada uno de los fabricantes.
Como requisito para la puesta en servicio se deben entregar al Transportador protocolos detallados para la energización de los equipos.
Se definen y asignan las diversas responsabilidades que deben asumir el Transportador, el CND o el CRD y el Usuario conectado directamente al STN en el Sitio de Conexión, en los siguientes términos:
11.1 POR LA CONSTRUCCIÓN, MONTAJE Y PUESTA EN SERVICIO.
Las responsabilidades por la construcción, montaje y puesta en servicio son asumidas por el Transportador y el Usuario según la propiedad que cada uno tenga sobre los equipos en el Sitio de Conexión, y por el CND o CRD y por el Transportador y el Usuario por las consignaciones, libranzas y por la coordinación de maniobras que se deriven de las anteriores actividades.
11.2 POR LA SEGURIDAD EN LA EJECUCIÓN DE TRABAJOS.
La responsabilidad por la ejecución de trabajos de cualquier índole, será de todas LAS PARTES involucradas en el Sitio de Conexión y deberán cumplir con el Código de Seguridad Industrial del Sector Eléctrico.
11.3 POR LA OPERACIÓN CORRECTA DEL EQUIPO.
Si en el Contrato de Conexión no se consigna lo contrario, la responsabilidad por la operación del equipo del lado Transportador y del lado Usuario se asumirá previendo que:
Tanto el Transportador como el Usuario deben proveer personal capacitado que garanticen la máxima seguridad a las personas y equipos en la ejecución de los trabajos de operación y pruebas en el equipo del lado Usuario y del lado Transportador.
El Transportador no pierde la autonomía operativa de una línea de su propiedad, debido al seccionamiento de la línea para la conexión de Usuarios en puntos intermedios.
La operación local del equipo en un Punto de Conexión del nivel a 220 kV o tensión superior es de responsabilidad del Transportador. Sin embargo, toda maniobra que afecte la continuidad eléctrica de la conexión se debe coordinar entre el Transportador, el CND, el CRD y el Usuario, en conformidad con los procedimientos establecidos para la maniobra de equipos del Código de Operación.
La maniobra remota de los campos de línea por telemando es responsabilidad del CND o CRD, según la relación operativa que corresponda.
En cualquier caso, el Transportador debe atender de inmediato las instrucciones del CND o del CRD tanto en operación normal como para el restablecimiento después de fallas.
La maniobra local del conmutador de derivaciones de transformadores de potencia de un Usuario, conectado en un Punto de Conexión, es responsabilidad del Usuario y CND o CRD. Si la maniobra se ejecuta en posición automática o remota la responsabilidad es del CND o CRD.
Todas las maniobras por mantenimiento o por restablecimiento después de falla, se deben coordinar entre el Transportador, el CND o CRD y el Usuario.
Sí en el Contrato de Conexión no se consigna lo contrario, la responsabilidad por el mantenimiento es asumida por el propietario del equipo y en consecuencia es responsable de la confiabilidad del equipo, traducida en su máxima disponibilidad, según los índices definidos por el Transportador propietario del Punto de Conexión. Los programas o planes de mantenimiento deben ser coordinados con el Transportador con el fin de optimizar la ejecución de los mismos.
El propietario del equipo debe proveer oportunamente los repuestos necesarios para responder por la disponibilidad del equipo, en caso de requerirse algún reemplazo después de una falla del equipo.
Es requisito que el equipo del Usuario en sitio del Transportador sea mantenido adecuadamente según su funcionalidad y asegurando que no constituya una amenaza para la seguridad del equipo o para el personal en el sitio del Transportador. El Transportador tiene derecho de inspeccionar los resultados de las pruebas y los registros de mantenimiento en cualquier momento.
Es requisito que el equipo del Transportador en Sitio de Conexión del Usuario sea mantenido adecuadamente según su funcionalidad y asegurando que no constituya una amenaza para la seguridad del equipo del Usuario o para el personal en el Sitio de Conexión del Usuario. El Usuario tiene el derecho de inspeccionar los resultados de las pruebas y los registros de mantenimiento de tal equipo en cualquier momento.
El ajuste y mantenimiento de los relés de protección de los campos de línea son de la responsabilidad del Transportador y por lo tanto el ajuste no podrá ser modificado unilateralmente por el Usuario para evitar la pérdida de coordinación. Los términos de ésta responsabilidad deberán pactarse en el Contrato de Conexión.
El Transportador y el Usuario pueden consignar en el Contrato de Conexión, convenios específicos de mantenimiento, fijando alcances y costos, cumpliendo con la premisa de responsabilidad asignada a los propietarios, respecto de la máxima disponibilidad de sus equipos.
El Transportador podrá realizar pruebas a los relés de protección para verificar su correcto funcionamiento.
11.5 POR EL SISTEMA DE COMUNICACIONES.
La responsabilidad por el sistema de comunicaciones será del área de telecomunicaciones de cada Transportador.
La responsabilidad por el diseño de la conexión en el Punto de Conexión es del Usuario.
11.7 POR LA OPERACIÓN CORRECTA DEL STN.
La filosofía de operación del STN debe conducir a garantizar la máxima calidad, continuidad, confiabilidad y seguridad del suministro y transporte de energía eléctrica a los usuarios.
En consecuencia se definen y asignan las siguientes responsabilidades:
11.7.1 POR LA CALIDAD DEL SUMINISTRO.
Mantener la calidad del suministro en términos de la frecuencia, la tensión y el desbalance de la misma dentro de los límites establecidos en el Código de Operación, es responsabilidad del CND.
Mantener la calidad de la forma de onda de tensión en términos del contenido de armónicos, según lo estipulado en el numeral 7.7 de este código, es responsabilidad del Transportador, el Generador y el Usuario.
11.7.2 POR LA DISPONIBILIDAD, CONTINUIDAD Y SEGURIDAD DEL SERVICIO.
La disponibilidad, continuidad y seguridad del servicio en términos de mantener los equipos del STN en condiciones óptimas de operación, asegurar la selectividad en la operación de interruptores y ejecutar correctamente las maniobras ordenadas por el CND son responsabilidad del Transportador, del Generador y del Usuario.
Los planos necesarios para cada Sitio de Conexión se deben preparar utilizando la simbología de las normas IEC y/o NTC, según se especifica en el Anexo CC.7.
Los planos necesarios de operación deben incluir todos los equipos de alta tensión y equipos de baja tensión asociados, mostrando características, capacidades, configuración, conexiones a los circuitos externos y nomenclatura en conformidad con el Código de Operación.
El Usuario debe preparar y presentar al Transportador los planos para la operación de los equipos de alta tensión del lado del Usuario en el Punto de Conexión y el Transportador debe preparar y presentar al Usuario los planos de operación de todos los equipos de alta tensión del lado del Transportador del Punto de Conexión, dos (2) meses antes de la puesta en servicio. Estos planos deben ser elaborados mediante la utilización de paquetes de diseño gráfico en medio magnético.
El Usuario y el Transportador deben entonces preparar, producir y distribuir, usando la información presentada en los planos de operación del Usuario y los planos de operación del STN, un plano integrado de operación para todo el Punto de Conexión un (1) mes antes de la puesta en servicio.
Para cada Sitio de Conexión se deben preparar planos comunes del sitio, incluyendo disposición física de equipos, configuración eléctrica, planos comunes de protección y control y planos comunes de servicios auxiliares.
Cuando un Transportador necesite adicionar o cambiar un equipo de alta tensión o modificar la nomenclatura existente de su equipo en un Sitio de Conexión de su propiedad, el Transportador debe presentar a cada Usuario, con un mes de anticipación, los planos de operación actualizados y revisados integrando la adición, cambio o modificación prevista.
Cuando un Usuario necesite adicionar o cambiar un equipo de alta tensión o modificar la nomenclatura existente de su equipo de alta tensión en un Sitio de Conexión de su propiedad, el Usuario debe presentar al Transportador, con un mes de anticipación, los planos de operación actualizados y revisados integrando la adición, cambio o modificación prevista. Los cambios que afecten al STN deben ser aprobados por el Transportador.
Los planos de operación completos preparados por el Transportador y/o el Usuario, según sea el caso, serán los planos de operación definitivo para toda actividad de operación y mantenimiento asociada al Sitio de Conexión.
13. SERVICIOS PRESTADOS POR LOS USUARIOS PARA OPERACIÓN DEL SIN.
Los servicios de apoyo a la operación del SIN que los Usuarios deben o pueden proveer, según requerimiento del CND, son los siguientes:
13.1 SERVICIOS QUE LOS GENERADORES DEBEN PROVEER. <Numeral modificado por el artículo 6 de la Resolución 60 de 2019. El nuevo texto es el siguiente:>
- Control de tensión y potencia reactiva.
- Control de frecuencia mediante regulador de velocidad
- Estabilización de potencia.
- Regulación secundaria de frecuencia con AGC.
Además de los requisitos anteriores, excepto el de Control de frecuencia mediante regulador de velocidad y estabilización de potencia, las plantas solares fotovoltaicas y eólicas conectadas al STN y STR deben proveer los siguientes servicios:
- Respuesta rápida de corriente reactiva.
- Regulación de frecuencia mediante un control de potencia activa/frecuencia.
- Respuesta rápida en frecuencia, para el caso de las plantas eólicas.
13.2 SERVICIOS QUE LOS GENERADORES PUEDEN PROVEER, SI SON REQUERIDOS POR EL CND.
Control de frecuencia mediante unidades turbogeneradoras de arranque rápido.
Capacidad de arranque en condiciones de colapso del STN.
13.3 OTROS SERVICIOS DE APOYO QUE PUEDEN SER REQUERIDOS POR EL CND EN LA OPERACIÓN DEL SIN.
Control de frecuencia por medio de reducción de demanda.
Potencia reactiva suministrada por compensadores síncronos o estáticos.
Reserva caliente.
JORGE EDUARDO COCK LONDOÑO
Presidente
EVAMARÍA URIBE TOBÓN
Director Ejecutivo
REQUISITOS TÉCNICOS PARA LA CONEXIÓN DE LÍNEAS DE TRANSMISIÓN AL STN.
<Anexo CC.1. Requisitos técnicos para la conexión de líneas de transmisión al STN, modificado por el artículo 1 de la Resolución CREG-98 de 2000. El nuevo texto es el siguiente:>
Este Anexo presenta la descripción de los requisitos técnicos mínimos que debe reunir cualquier línea de transmisión a tensiones iguales o superiores a 220 kV, para su conexión al STN. Estos requisitos son exigibles para nuevas conexiones a la red de transmisión, bajo las condiciones del estado del arte y del desarrollo tecnológico actuales y deberán revisarse periódicamente en concordancia con los nuevos desarrollos tecnológicos que se presenten.
En ningún caso el cumplimiento de los criterios y la entrega de la documentación exigida exonerarán al transportador de su responsabilidad sobre las condiciones de confiabilidad, seguridad y calidad del Proyecto, dentro de los requerimientos de este código.
Todos los criterios de diseño y especificaciones técnicas deberán asegurar que las líneas cumplan los niveles de confiabilidad, seguridad y calidad definidos para el STN, durante toda la vida útil (25 años).
2.1 LONGITUD DE LA LÍNEA DE TRANSMISIÓN DEL STN.
En todas las actividades relacionadas con diseño, cálculo, tendido, estimación de materiales y construcción, se entiende que la línea de transmisión está comprendida entre los pórticos de salida de cada subestación que sirve de fijación al vano que las une a la primera torre.
Los conductores de fase deberán seleccionarse para dar cumplimiento a las siguientes exigencias técnicas:
- Capacidad mínima de transporte en régimen permanente y nivel de sobrecarga temporal, definidos para cada línea específica en el plan de expansión aprobado por la UPME.
- Tener una resistencia eléctrica, medida en W/km a 20 grados.C, igual o menor a la determinada por la UPME, la cual habrá de calcularse con base en un análisis económico del uso proyectado de la línea durante el periodo de planeamiento.
- Niveles de campos eléctrico y magnético sobre el terreno, según regulaciones de la IRPA, aceptadas por la Organización Mundial de la Salud - OMS (International Radiation Protection Agency - Interim Guidelines on Limits of Exposure to 50/60 Hz Electric and Magnetic Fields, Health Physics, Vol. 58, 1990):
| A borde de servidumbre Campo Eléctrico máximo = | 5 kV / m |
| Campo Magnético máximo = | 1 Gauss |
Dentro de la faja de servidumbre, no sobrepasar los siguientes valores:
| Terrenos inaccesibles | 20 kV / m |
| Regiones despobladas | 15 a 20 kV / m |
| Cruces de carreteras | 10 a 12 kV / m |
Estos valores se adoptaron del documento EPRI: Transmission Line Reference Book - 345 kV and above. Second edition, 1987.
- Niveles máximos de radiointerferencia aceptados por la IEEE y el CIGRÉ: se acepta una relación señal-ruido mínima de:
Zona Rurales: 22 dB a 80m del eje de la línea a 1000 kHz en condiciones de buen tiempo.
Zonas Urbanas: 22 dB a 40m del eje de la línea a 1000 kHz en condiciones de buen tiempo.
Este nivel de radiointerferencia se ha definido con base en el documento IEEE Transactions on Power Apparatus and System Vol PAS-99. No. Jan-Feb 1980: Review of technical considerations on limits to interference from power lines and stations. Pp 365-388.
Todas las líneas de transmisión del STN deberán tener cable de guarda. El cable de guarda que se utilice deberá soportar el impacto directo de las descargas eléctricas atmosféricas que puedan incidir sobre la línea, garantizando el cumplimiento del criterio de comportamiento definido en el numeral 22.4 <sic> Aislamiento, del presente Anexo.
El dimensionamiento eléctrico de las estructuras se debe definir mediante combinación de las distancias mínimas correspondientes a las sobretensiones debidas a descargas atmosféricas, a las sobretensiones de maniobra y a las sobretensiones de frecuencia industrial. En caso de usarse estructuras de otro diseño disponible por el transportador, se deberá demostrar que el dimensionamiento eléctrico satisface las condiciones de aislamiento exigidas para la región en donde se va a construir la nueva línea.
Para evaluar el comportamiento ante descargas eléctricas atmosféricas se debe considerar como parámetro de diseño un máximo de tres salidas por cada 100 km de línea por año.
El comportamiento de la línea ante sobretensiones de maniobra se debe realizar evaluando el riesgo de falla del aislamiento, permitiéndose una (1) falla por cada cien (100) operaciones de maniobra de la línea.
El comportamiento de la línea ante sobretensiones de frecuencia industrial, deberá asegurar su permanencia en servicio continuo.
No se permite el uso de pararrayos de carburo silicio en ningún punto como protección de las nuevas líneas de transmisión.
2.5 COMPORTAMIENTO MECÁNICO DEL CONDUCTOR DE FASE Y CABLE DE GUARDA.
En cualquier condición, la tensión longitudinal máxima en el conductor o cable de guarda, no deberá exceder el 50 % de su correspondiente tensión de rotura.
El cálculo de las curvas de utilización de cada tipo de estructura y la evaluación de los árboles de cargas definitivos debe hacerse para cada una de las hipótesis de carga, en condiciones normal y anormal, para los siguientes tipos de estructuras.
2.6.1 ESTRUCTURAS DE SUSPENSIÓN.
Condición Normal:
Todos los conductores y cable(s) de guarda sanos. Viento máximo de diseño y temperatura coincidente.
Condición Anormal:
- Para líneas con conductores en haz, todos los subconductores rotos en cualquier fase. Las demás fases y cable(s) de guarda sanos.
- Un cable de guarda roto. Las fases y el cable de guarda restante (si existe), sanos. Viento máximo promedio y temperatura coincidente.
Para líneas con un solo conductor por fase, se consideran dos condiciones:
- Un conductor roto en cualquier fase. Las demás fases y el (los) cable (s) de guarda, sanos. Viento máximo promedio y temperatura coincidente.
- Un cable de guarda roto y las fases y el cable de guarda restante (si existe) sanos. Viento máximo promedio y temperatura coincidente.
2.6.2 ESTRUCTURAS DE RETENCIÓN.
Condición Normal:
- Todos los conductores y cable(s) de guarda sanos. Viento máximo de diseño y temperatura coincidente.
Condición Anormal:
Para líneas con conductores en haz, se considera la siguiente condición:
- Todos los subconductores en cualquier fase y un cable de guarda rotos simultáneamente. Las demás fases y el cable de guarda restante (si existe), sanos. Viento máximo promedio y temperatura coincidente.
Para líneas con un solo conductor por haz, se consideran las siguientes condiciones:
- Cualquier fase y un cable de guarda rotos simultáneamente. Las demás fases y el cable de guarda restante (si existe), sanos. Viento máximo promedio y temperatura coincidente.
- Dos fases diferentes rotas. La(s) fase(s) restante(s) y el (los) cable (s) de guarda, sanos. Viento máximo promedio y temperatura coincidente.
Condición Normal:
- Todos los conductores y cables de guarda sanos. Viento máximo de diseño y temperatura coincidente.
- El cálculo de carga de viento sobre la estructura, se considerará con el Viento máximo de diseño actuando longitudinalmente sobre la estructura.
Condición Anormal:
Para las líneas con conductores en haz, se consideran las siguientes condiciones:
- Todos los subconductores en cualquier fase y un cable de guarda rotos simultáneamente. Las demás fases y el cable de guarda restante (si existe), sanos. Viento máximo promedio y temperatura coincidente.
- Todos los subconductores rotos en dos fases diferentes. La(s) fase(s) restante(s) y el (los) cable (s) de guarda, sanos. Viento máximo promedio y temperatura coincidente.
Para líneas con un solo conductor por haz, se consideran las siguientes condiciones:
- Cualquier fase y un cable de guarda rotos simultáneamente. Las demás fases y el cable de guarda restante (si existe), sanos. Viento máximo promedio y temperatura coincidente.
- Dos fases diferentes rotas. La(s) fase(s) restante(s) y el (los) cable (s) de guarda, sanos. Viento máximo promedio y temperatura coincidente.
En la evaluación de las cargas y de los factores de seguridad se utilizarán los criterios y la guía ASCE y el Código Colombiano de Construcción Sismo Resistente (CCCSR) o norma NSR-98 ley 400 de 1997, Decreto 33 de 1988<sic, es de 1998>. El diseño estructural deberá realizarse siguiendo como mínimo los criterios de la "Guide for design of steel transmission towers - Manual número 52" de la Sociedad Americana de Ingenieros Civiles - ASCE.
Deberán analizarse todas las posibles combinaciones de carga según las hipótesis anteriores y diseñar para las condiciones de carga que sometan a las estructuras a las situaciones más críticas. Los factores de sobrecarga deberán mantener las condiciones de seguridad y confiabilidad definidas para el STN.
Deberán presentarse las memorias de cálculo del diseño estructural para cada tipo de estructura o los reportes de pruebas de carga respectivos, emitidos por una entidad competente.
Las estructuras deberán soportar los esfuerzos de torsión máximos que se presenten en cualquiera de las condiciones analizadas en el diseño estructural.
Para la determinación del tipo de cimentación a utilizar en los diferentes sitios de estructuras, deberá efectuarse un estudio detallado de las características geotécnicas y físico-químicas de los suelos en cada uno de ellos.
Las cimentaciones deberán resistir todas las hipótesis de carga que se estipulen para cada tipo de estructura con los respectivos factores de sobrecarga que se consideraron en el diseño, de tal forma que cada elemento sea diseñado para los esfuerzos más desfavorables.
Se deben presentar las memorias de cálculo de los diseños de las fundaciones propuestas.
2.8 LOCALIZACIÓN DE ESTRUCTURAS.
Para la localización de estructuras, deberán respetarse las siguientes distancias mínimas de seguridad sobre el terreno y obstáculos, medidas en metros para las condiciones de máxima temperatura del conductor exigidas durante toda la vida útil del proyecto:
| TENSION DE LA LINEA | 500 kV | 220 kV |
| Descripción del Cruce | ||
| Normal | 9,00 | 6,50 |
| Carreteras principales | 12,90 | 8,50 |
| Carreteras secundarias | 11,50 | 8,00 |
| Líneas de energía | 5,80 | 5,50 |
| Líneas telegráficas | 6,30 | 5,50 |
| Árboles y cercas | 6,30 | 5,00 |
| Ferrocarriles (al riel) | 16,30 | 9,00 |
| Canales navegables (aguas máximas) | 24,30 | 18,00 |
| Ríos navegables (aguas máximas) | 18,00 | 18,00 |
| Ríos no navegables (aguas máximas) | 9,00 | 6,50 |
| Muros | 7,30 | 6,50 |
| Embalses (aguas máximas) | 12,30 | 8,50 |
| Pantanos (aguas máximas) | 9,00 | 6,50 |
| Oleoductos | 9,30 | 6,50 |
Las anteriores distancias de seguridad se calcularon con base en el National Electrical Safety Code. C2.1977. Institute of Electrical and Electronic Engineers - IEEE.
Los valores anteriores deberán incrementarse en un 3% por cada 300 m por encima de los 450 metros sobre el nivel del mar.
En caso de cruce con líneas de transmisión de propiedad de otro Transportador, las condiciones técnicas para diseño, construcción y mantenimiento en el sitio de cruce deberán acordarse entre los dos Transportadores.
2.9 CADENAS DE AISLADORES Y HERRAJES.
Los aisladores deberán ser fabricados en porcelana, vidrio o poliméricos (goma silicónica).
El sistema de protección antivibratoria del conductor de fase y del cable de guarda, deberá ser el resultado de un estudio que asegure que los esfuerzos de flexión calculados a una distancia de 89 mm desde el último punto de contacto de la grapa de suspensión con el conductor o cable, no excedan de 150 mmm/mm, pico a pico, medidos de acuerdo con el método establecido en el documento Standarization of Conductor Vibration Measurements. Paper 31 TP 65-156. IEEE Trans. Vol. Pas. 85 No. 1, 1966.
El sistema de puesta a tierra de cada estructura deberá diseñarse según las condiciones específicas de la línea y del sitio de la estructura, buscando preservar la seguridad de las personas, con base en la norma ANSI / IEEE 80 - 1986, IEEE Guide for Safety in AC Substation Grounding.
Todos los diseños, materiales, actividades de construcción y montaje, operación y mantenimiento de la línea deberán garantizar la operación segura y confiable durante su vida útil garantizada.
El propietario de la línea debe mantener un inventario mínimo de repuestos y de material suficiente para las labores de mantenimiento, según sus políticas al respecto, para garantizar la operación normal de la línea, de acuerdo con los niveles de confiabilidad, seguridad y calidad establecidos.
El ancho de la faja de servidumbre requerida será establecido por el propietario de la línea, ajustado con base en los niveles de campo electromagnético electromagnético y niveles de radiointerferencia definidos en el Numeral 2.2 Conductores de Fase, evaluados para las condiciones específicas del corredor de la línea.
Toda la información definida a continuación, deberá presentarse en medio magnético a la UPME, quien verificará el cumplimiento del presente código. En caso de duda, la UPME podrá solicitar la información adicional que considere necesaria.
De todas las actividades de diseño, deberán presentarse los siguientes estudios:
- Selección de ruta
- Informe meteorológico.
- Selección de conductores de fase.
- Selección de cable de guarda.
- Selección y coordinación de aislamiento.
- Arboles de cargas y curvas de utilización de las estructuras.
- Localización de estructuras.
- Estudio de geología y suelos
Cada uno de los estudios deberá estar sustentado por un informe técnico que incluya, como mínimo, los siguientes aspectos:
- Descripción de la metodología utilizada.
- Datos básicos.
- Resultados obtenidos.
- Recomendaciones y conclusiones.
En los formatos estipulados en el Anexo CC7, se deben presentar los originales de los planos definitivos, correspondientes a:
- Siluetas generales, curvas de utilización y árboles de cargas de estructuras tipo utilizadas.
- Dimensionamiento eléctrico de los tipos de estructuras.
- Cadenas de aisladores, herrajes y accesorios.
- Conexión del cable de guarda.
- Transposiciones (cuando sea necesario, según los estudios respectivos)
- Esquemas de puesta a tierra.
- Cimentaciones.
- Localización general.
- Planta y perfil de la línea.
- Tablas de estructuras.
- Tablas de regulación de conductores y cables de guarda.
Para proyectos de conexión contratados directamente con un Transportador, en el contrato de conexión se definirán las exigencias y características de la información a entregar, adicionales a las enumeradas anteriormente.
Todos los materiales utilizados deberán garantizar su operación segura durante toda la vida útil de la línea.
Con base en las normas técnicas vigentes y en los requerimientos propios del proyecto, se deben presentar las especificaciones técnicas utilizadas para la adquisición de materiales. Se aceptarán normas técnicas de las siguientes entidades:
- AISC: American Institute of Steel Construction.
- ANSI: American National Standards Institute.
- ASCE: American Society of Civil Engineers.
- ASTM: American Standard for Testing and Materials.
- AWS: American Welding Standards.
- DAAC: Departamento Administrativo de Aeronáutica Civil.
- NTC: Normas Técnicas Colombianas.
- IEC: International Electrotechnical Commission.
- IEEE: Institute of Electrical and Electronic Engineers.
- CCCSR: Código Colombiano de Construcciones Sismo Resistentes.
Con base en los requerimientos de las especificaciones técnicas, el Transportador presentará a la Entidad designada todos los Formularios de Características Técnicas garantizadas de los materiales utilizados y los correspondientes reportes de pruebas de materiales y equipos, según las exigencias de las normas técnicas correspondientes. Esta Entidad verificará y solicitará las modificaciones que sean necesarias para dar cumplimiento a este código.
El Transportador está en la libertad de proponer diseños disponibles de proyectos anteriores, o realizar diseños específicos para el proyecto a ejecutar.
En cualquier caso el Transportador deberá presentar reportes de pruebas ejecutados por una entidad competente, según los requerimientos siguientes:
| PRUEBAS DE DISEÑO* | PRUEBAS DE RUTINA | PRUEBAS DE ACEPTACIÓN | |
| Cables | X | X | |
| Cables de guarda tipo OPGW | X | X | |
| Estructuras | X | X | X |
| Cadenas de Aisladores, herrajes y accesorios | X | X | X |
*Pruebas de Diseño o Memorias de Cálculo
Debe entregarse información para toda la faja de servidumbre de la línea, incluyendo el censo de propietarios, uso del suelo, detalles de cruces y relación de la documentación de todas las negociaciones legalizadas conforme a la ley colombiana.
Para los puntos en que se obtenga el ancho mínimo de la faja de servidumbre, deberá presentarse un informe que sustente técnicamente el cumplimiento de los criterios incluidos en el numeral 2.2 Conductores de Fase. En caso de duda sobre el cumplimiento de estos niveles, podrán hacerse medidas de verificación de estos valores, cuando se trate de una conexión por acuerdo previo entre el Transportador y el solicitante o para líneas ejecutadas mediante convocatorias entre el transportador y la entidad respectiva, mediante los procedimientos siguientes:
- Niveles de campos eléctrico y magnético sobre el terreno:
ANSI / IEEE Std 644/1987 IEEE Standard Procedures for Measurement of Power Frequency Electric and Magnetic Fields from AC Power Lines
- Niveles de radiointerferencia:
Electric Power Research Institute. "Transmision Line Reference Book. 345 kV and Above" Second Edition, Revised 1987.
IEEE Standard Procedures for the Measurement of Radio Noise from Overhead Power Lines. New York, N.Y. 1976 Std 430-1976.
El Transportador deberá entregar copia de la Licencia Ambiental y de la Licencia de Construcción del Proyecto.
Durante la etapa de construcción y montaje de la línea de transmisión deberán presentarse los siguientes informes:
3.5.1 INFORME MENSUAL DE AVANCE DE OBRA.
Tiene por objeto informar a la UPME sobre el estado y avance de los trabajos en el período. Deberá incluir la siguiente información:
- Descripción de las actividades adelantadas durante el período.
- Representación gráfica que muestre el avance de las macroactividades realizadas mensualmente, comparándola con el avance programado para las mismas.
3.5.2 INFORME FINAL DE LA OBRA.
Tiene por objeto informar a la UPME de las características finales de construcción del proyecto.
Una vez finalizada la construcción de la línea y puesta en servicio se debe presentar este informe, cuyo contenido será el siguiente:
Elaborar una presentación del proyecto que relacione los antecedentes, justificación y características generales.
- Nombre del proyecto.
- Propietario.
- Fechas de iniciación.
- Fecha de puesta en servicio.
- Número de circuitos.
- Tipo de conductores.
- Configuración de estructuras y cadenas de aisladores.
- Número de estructuras.
- Resultados de la medición de parámetros eléctricos de la línea.
- Capacidad térmica.
- Longitud de la línea
- Fecha de puesta en servicio.
- Diseñador (es).
- Interventor (es).
- Constructor (es) obras civiles.
- Montador (es).
- Fabricante (s) de equipo (s) y material (es).
- Descripción general de la localización de la obra, región, departamento (s) y municipio (s), coordenadas geográficas (punto inicial y punto final) y vías de acceso existentes.
- Modificaciones finales al proyecto.
Toda la documentación según las exigencias del Ministerio del Medio Ambiente para los informes correspondientes a los siguientes aspectos:
- Licencia Ambiental
- Plan de Manejo Ambiental durante la Operación y Mantenimiento
- Tablas de estructuras, incluyendo tipos y cantidades.
En casos especiales, se deberán presentar:
- Conexiones con otras líneas.
- Cruces especiales.
REQUISITOS TÉCNICOS PARA SUBESTACIONES.
El propósito de este documento es establecer la guía general para el diseño de nuevas subestaciones o diseño de la ampliación de la subestación que conforma el Punto de Conexión al STN de 220 kV y tensiones superiores.
En los Anexos CC.3 a CC.7 se incluyen las características técnicas de equipos de la subestación tales como: Telecomunicaciones, Protecciones, Registro de Fallas y Supervisión.
En esta etapa, se ha obtenido el concepto favorable del Transportador y firmado el Contrato de Conexión.
2. CONSIDERACIONES ESPECIALES PARA EL DISEÑO.
2.1 NUEVA SUBESTACIÓN EN EL STN.
Selección de la configuración.
La configuración debe seleccionarse asegurando que se mantenga la flexibilidad operativa, la seguridad, la confiabilidad y disponibilidad existente en el STN. Por lo anterior se debe cumplir lo siguiente:
- No se admitirá la configuración de 'barra sencilla' debido a su baja flexibilidad y confiabilidad, excepto para subestaciones terminales de una línea radial con un solo usuario final.
- En subestaciones compartidas por el Transportador y el Usuario se debe dar preferencia a las configuraciones que faciliten la definición de límites de propiedad y de responsabilidad en operación y mantenimiento.
- En configuraciones de barras con un número elevado de circuitos (6 ó más) debe incluirse seccionamiento de barras.
- La configuración debe como mínimo permitir el mantenimiento de un interruptor sin pérdida de servicio del campo respectivo.
- Las configuraciones tipo interruptor y medio deben poseer como mínimo tres diámetros.
Debe someterse a aprobación del Transportador, la configuración seleccionada con la memoria de cálculo y análisis respectiva.
- Con la configuración seleccionada se realiza un prediseño para estimar el área requerida.
- Se selecciona la mejor localización considerando entre otros los siguientes aspectos:
- Disponibilidad de área.
- Futuras ampliaciones.
- Accesos.
- Corredores de línea.
- Necesidad de construir variantes de línea.
- Topografía y características geológicas.
- Contaminación.
- Aspectos ambientales.
- Con la localización seleccionada se escogen los equipos más apropiados según las características del sitio y del sistema de potencia y se realizan los diseños respectivos. Deben entregarse al Transportador para revisión y aprobación las siguientes memorias de cálculos y memorandos de diseño con sus respectivos planos:
- Análisis de los estudios del sistema de potencia.
- Nivel de aislamiento y distancias eléctricas.
- Parámetros ambientales.
- Urbanización.
- Disposición de equipos en cada nivel de tensión.
- Apantallamientos.
- Barras, conductores y aisladores.
- Características mínimas a cumplir por los equipos.
- Cálculo y dimensionamiento de estructuras metálicas para pórticos y soporte de equipo.
- Dimensionamiento de servicios auxiliares.
- Servicios complementarios y de emergencia.
- Sistema de control para la subestación.
- Análisis del sistema de protecciones y selección de características.
- Cálculo y dimensionamiento de la malla de tierra.
- Predimensionamiento de las obras civiles de los patios (fundaciones para estructuras y equipos, cárcamos, muros cortafuegos, etc.).
- Diseño general de los edificios, adecuación de terrenos, drenajes y redes de servicios, equipos especiales tales como los de aire acondicionado y ventilación, abasto de agua potable, etc.
- Equipo de comunicaciones: Debe incluir selección y análisis de la alternativa de diseño (PLC, radio, telefonía, etc.), cálculos de propagación y dimensionamiento de los equipos de telecomunicaciones.
- Diseño de los sistemas contraincendio si son aplicables.
- Exigir cables THW.
- Con los diseños anteriores se elaboran las especificaciones (Pliegos de Condiciones) para la compra de los equipos.
Antes de iniciar el montaje de los equipos deben presentarse al Transportador copia de los reportes de pruebas en fábrica (mínimo las pruebas de rutina según las normas internacionales IEC).
2.2 AMPLIACIÓN DE UNA SUBESTACIÓN EXISTENTE.
El Usuario debe diseñar, especificar, comprar e instalar equipos de iguales (o mejores) características de las existentes. Debe mantenerse la presentación en cuanto a distribución y apariencia. Debe presentar las memorias de cálculo que sean aplicables de las listadas en numeral 2.1.4. <sic> y someter a aprobación del Transportador las especificaciones antes de tramitar la compra de equipos y de contratar la construcción de obras.
2.3 INSTALACIONES A CONECTAR AL SISTEMA.
El interesado debe analizar el tipo de instalaciones a conectar a la red, previendo los medios de mitigación de fenómenos que puedan afectar el STN como armónicos y consumo de reactivos, entre otros, para lo cual deberá instalar los filtros y equipo de compensación respectivos.
Para la puesta en servicio y revisiones posteriores se realizarán mediciones para determinar el grado de perturbación producido por la instalación sobre el sistema lo que puede originar la no autorización de conexión o la notificación de la suspensión en un tiempo prudencial si no se toman las medidas correctivas.
JORGE EDUARDO COCK LONDOÑO
Presidente
EVAMARÍA URIBE TOBÓN
Director Ejecutivo
REQUISITOS TÉCNICOS DE TELECOMUNICACIONES.
El objeto de los equipos de telecomunicaciones requeridos al Usuario es el de garantizar el intercambio de toda la información de supervisión y control, entre el Usuario, el Transportador, el CRD y el CND, necesaria para la operación confiable del STN
2. EQUIPOS DE TELECOMUNICACIÓN REQUERIDOS.
El Usuario debe suministrar e instalar en el punto de control de la conexión - lado Usuario -, equipos que permitan:
Comunicación de voz operativa.
Comunicación de emergencia.
Comunicación de telefax.
Comunicación Computador - Computador.
y debe proveer los equipos de transmisión necesarios para soportar estas comunicaciones más la información adicional originada en el equipo de protecciones de registro de fallas y en la unidad terminal remota de supervisión, ubicados en sus instalaciones, hasta el punto de acceso a la red de telecomunicaciones de los Transportadores , CND o CRD.
El Usuario proveerá e instalará uno o más abonados telefónicos en el punto de control de la conexión - lado Usuario -, los cuales se conectarán a la red telefónica operativa del Transportador, CND o CRD.
El Transportador, CND o CRD definirán las características técnicas del aparato terminal, de acuerdo con las características de la planta de conmutación a la que estarán abonados, en cada caso. Para conexiones de voz operativa a consolas telefónicas o a plantas de conmutación existentes en el punto de control de la conexión del Usuario se coordinarán los aspectos técnicos (tipo de conexión, criterios de señalización, otros) entre el Transportador, CND o CRD y el Usuario y se consignarán en el Contrato de Conexión.
4. COMUNICACIÓN DE EMERGENCIA.
Con el fin de asegurar que no haya pérdida total de las comunicaciones operativas en circunstancias de colapso de la red regular de telecomunicaciones, se acordará entre el Transportador, CND o CRD y el Usuario si es necesario instalar un medio alternativo de comunicación que, generalmente, podrá ser una estación base de radio equipada con frecuencia de acceso a la red de radio móviles VHF del Transportador, CND o CRD, en el punto de control de la conexión - lado Usuario -.
Esta estación deberá alimentarse con sistema cargador / banco de baterías y mantenerse en óptimas condiciones de operabilidad.
El Usuario suministrará e instalará la estación base que cumpla con los requisitos técnicos de frecuencias, potencia, tecnología análoga o digital, programación, grupos, etc. que fije el Transportador, CND o CRD, con el fin de que sea compatible con la red existente.
El Transportador, CND o CRD incluirá esta estación base en el listado de equipos de su red, para efectos de derechos por uso de frecuencias que se diligencian con el Ministerio de Comunicaciones.
En caso de instalarse un medio alterno diferente a la estación base de radio, éste se especificará en el Contrato de Conexión.
El Usuario suministrará e instalará una máquina de facsímil en el punto de control de la conexión - lado Usuario -. El Transportador, CND o CRD y el Usuario acordarán si la máquina se abona a la red privada de facsímil del Transportador, CND o CRD, o a la red pública nacional.
El equipo debe cumplir con las especificaciones técnicas normalizadas por el CCITT para el grupo de facsímil al que pertenezcan las máquinas del Transportador, CND o CRD.
6. EQUIPOS DE TRANSMISIÓN (SERVICIO PORTADOR).
6.1 CANALES PARA TELEPROTECCIÓN.
El Usuario debe suministrar e instalar los equipos de transmisión, con la capacidad suficiente para permitir el intercambio de toda la información que se origina en el equipo terminal de telecomunicaciones, en el equipo de registro de fallas y en la unidad terminal remota de supervisión, entre el punto de control de la conexión - lado Usuario - y el punto de acceso a la red de telecomunicaciones del Transportador, CND o CRD.
El Transportador, CND o CRD garantizará al Usuario la disponibilidad, calidad y capacidad de tráfico en su propia red de telecomunicaciones, a partir del punto o puntos de acceso que se establezca(n).
El Transportador, CND o CRD especificará en cada caso el medio de transmisión (línea de alta tensión, cable, fibra óptica, radio), el tipo de equipo (PLC, terminal remota de línea, terminal de fibra óptica, radio, etc.), las interfaces y el punto o puntos de conexión considerando el volumen del tráfico, el tipo de información, la localización geográfica del Usuario, la topología, planeación y características técnicas de la red del Transportador, CND o CRD y los factores de tipo económico. Especificará, además, la banda de frecuencias de operación de acuerdo con las normas establecidas por el Ministerio de Comunicaciones.
Los equipos de transmisión deben cumplir con las normas internacionales establecidas por el CCITT y el CCIR, que le sean aplicables y deben tener diligenciados los correspondientes permisos para el uso de las frecuencias, que otorga el Ministerio de Comunicaciones.
El Transportador, CND o CRD establecerá las características técnicas generales de equipos y de los interfaces entre estos y los puntos de acceso a su red de telecomunicaciones.
Las conexiones entre redes de telecomunicaciones del Usuario y del Transportador, CND o CRD entre punto(s) diferente(s) a el(los) de acceso especificado(s), o con interfaz(ces) de acceso diferente(s), podrán acordarse, siempre y cuando redunden en una utilización más eficiente de las redes de telecomunicaciones y no desmejoren la confiabilidad de las mismas.
7. EQUIPOS DE REGISTRO DE FALLAS.
Las recomendaciones para las especificaciones de redes de registro de fallas se tienen en el Anexo CC.5. El Usuario debe suministrar el modem con interfaz hacia el registrador (lado datos) de acuerdo con las recomendaciones CCITT V24/V28.
La transmisión de datos se hará a una velocidad mínima de 600 Bd.
Para la transmisión de datos (lado tonos) se utilizará normalmente línea conmutada (dos hilos), abonada a la red telefónica operativa del Transportador, CND o CRD. Se podrá acordar el uso de línea dedicada (cuatro hilos), en los casos en que se encuentre mas conveniente esta opción desde el punto de vista técnico.
8. UNIDAD TERMINAL REMOTA DE SUPERVISIÓN.
Los requisitos técnicos aplicables a la unidad terminal remota se tienen en el Anexo CC.6. El Usuario debe suministrar e instalar los equipos de telecomunicaciones, incluyendo modems, necesarios para transmitir la información proveniente de la unidad terminal remota hasta el punto de acceso a la red de telecomunicaciones del Transportador, CND o CRD. El Transportador, CND o CRD definirá el tipo de interfaz entre la terminal remota y el modem (lado datos) y el punto de acceso a su red de telecomunicaciones (tonos o datos). La velocidad de transmisión de datos mínima será de 200 Bd.
Todas las definiciones y acuerdos sobre los equipos y servicios de telecomunicaciones mencionados en el presente Anexo, se consignarán en el Contrato de Conexión.
10. REQUISITOS DE MANTENIMIENTO.
El propietario de los equipos es responsable por su mantenimiento. Sin embargo, el mantenimiento de los equipos de telecomunicaciones suministrados e instalados por el Usuario con el fin de cumplir los requisitos de conexión al STN puede ser realizado por el Transportador en algunos equipos o en la totalidad de ellos, según se convenga entre el Usuario y el Transportador y se consigne en el Contrato de Conexión.
Las condiciones para la ejecución de mantenimiento en cada caso serán:
Si el Transportador se encarga total o parcialmente del mantenimiento de los equipos, en la elaboración del Contrato de Conexión se deben incluir los siguientes puntos:
- El Transportador factura al usuario que se integre el valor de la ejecución (mano de obra, uso de instrumentos de prueba, transporte y administración) y el suministro de los materiales y repuestos utilizados, si son adquiridos por el Transportador.
- Si hay oportunidad, el personal técnico del Transportador participará en la ejecución, supervisión o interventoría del montaje y puesta en servicio de los equipos que quedarán bajo su responsabilidad.
De todas maneras, el Usuario que se integra debe entregar al Transportador Protocolos de prueba en fábrica (FAT), protocolos de prueba en campo, informe de prueba de disponibilidad (si la hay) y acta de entrega del sistema en la que se especifiquen los eventos, los pendientes y/o faltantes.
Se debe hacer entrega al Transportador de los equipos que queden a su cargo a través de un acta en la cual se incluya un inventario completo del sistema, comprendiendo: infraestructura, equipos y módulos, repuestos y materiales.
Se debe entregar al Transportador la documentación completa: Esquemas a nivel del sistema, planos de instalación y cableado, manuales técnicos de los equipos, listados de materiales, procedimientos de mantenimiento y otros.
Si el equipo que queda a cargo del Transportador requiere de instrumentos de prueba o herramientas especiales para su mantenimiento éstos deben ser entregados al Transportador.
El convenio o contrato debe tener una vigencia mínima de dos años, renovable automáticamente por acuerdo entre las partes, con un mecanismo de actualización de tarifa de mantenimiento anual.
Si el Usuario que se integra mantiene los equipos, en la elaboración del Contrato de Conexión se deben considerar los siguientes puntos:
- Durante la fase final de pruebas y puesta en servicio de los equipos se incluirá la actividad de conexión y pruebas de los servicios de telecomunicaciones del Transportador, la cual se adelantará con participación del personal técnico del Transportador.
- El Transportador debe impartir su visto bueno al acta de recibo en operación del sistema y a un inventario de recursos logísticos de que disponga el Usuario que se integra para el mantenimiento del sistema.
El Usuario que se integra al STN fijará un mecanismo ágil y asignará específicamente el personal para:
- Trámite de consignación de equipos ante el CND y CRD para mantenimiento preventivo, correctivo o trabajos especiales.
- Reportes de falla en equipos o servicios por parte del Transportador.
- Solicitudes de modificaciones, traslados, pruebas especiales, etc. de servicios por parte del Transportador.
El Transportador deberá estar informado acerca del programa de mantenimiento preventivo anual que se adopte para los equipos.
- Se debe fijar un tiempo mínimo de atención para las fallas.
En casos especiales en que los servicios de telecomunicaciones sean de gran importancia para la operación del STN o para la operación del sistema se podrán establecer penalizaciones cuando se presenten problemas operativos por causa de fallas en los servicios de telecomunicaciones que estén a cargo del Usuario que se integra a la Red de Transmisión del Transportador.
JORGE EDUARDO COCK LONDOÑO
Presidente
EVAMARÍA URIBE TOBÓN
Director Ejecutivo
REQUISITOS TÉCNICOS DE PROTECCIONES.
El objetivo de este anexo es presentar los requisitos técnicos de los equipos y esquemas de protección que se deben suministrar en el sitio de conexión, lado Transportador y lado Usuario.
Los sistemas de protección deben cumplir los siguientes requerimientos generales:
Detectar y reducir la influencia de una falla en el sistema eléctrico de potencia evitando daños sobre los equipos e instalaciones, manteniendo la estabilidad del sistema de potencia, y evitando poner en peligro la vida de personas y animales.
Alta Confiabilidad: Probabilidad de no omitir disparos.
Alta Seguridad: Probabilidad de no tener disparos indeseados.
Selectividad: Desconectar sólo lo fallado, evitando trasladar los efectos de las fallas a otros lugares del STN.
Rapidez: El tiempo de operación debe ser lo suficientemente corto de modo que garantice mantener la estabilidad del sistema.
Las protecciones deben ser preferiblemente de estado sólido de tecnología digital o numérica y deben cumplir la norma IEC 255. Si se seleccionan protecciones basadas en microprocesadores con varias funciones de protección simultánea, éstas deben ser duplicadas para proveer la confiabilidad requerida. En caso de que las funciones de protección posean su propio microprocesador y fuente DC, se definirá si es necesario esta redundancia.
Los relés de disparo deben tener reposición eléctrica local y remota.
Todos los relés deben disponer de contactos suficientes para supervisión local (anunciador), supervisión remota y registro de fallas.
El interesado debe presentar al Transportador, propietario del Punto de Conexión, para aprobación los esquemas a utilizar incluyendo las protecciones propias de sus equipos y debe coordinar con el Transportador los ajustes correspondientes.
3. ESQUEMAS DE PROTECCIÓN DE LÍNEAS Y SUBESTACIONES DEL STN.
El esquema recomendado para cada circuito de línea de transmisión preferiblemente debe constar de dos protecciones principales con distinto principio de operación y debe ser tal que permita el mantenimiento de uno de los sistemas de protección sin sacar la línea de servicio, conservándose un nivel de protección adecuado. El esquema es el siguiente:
Protección Principal 1: Relé de distancia no conmutado ("full scheme") con unidades independientes fase-fase y fase-tierra, de 3 zonas hacia adelante y 1 zona hacia atrás. Característica de inhibición y disparo para oscilación de potencia (''Power Swing"). Hábil para trabajar con esquemas de teleprotección que utilizan señales permisivas o de bloqueo.
Debe permitir recierres monopolares y tripolares, por lo tanto su lógica de control debe estar habilitada, para disparos monopolares y tripolares. Todas y cada una de las salidas deben tener contactos duplicados para permitir la supervisión remota por el SOE directamente del relé.
Protección Principal 2: Sistema de comparación direccional utilizando un relé direccional instantáneo de falla a tierra, trabajando en esquema de disparo permisivo a través de canal de teleprotección con el extremo remoto, con selección de fase mediante relés de impedancia para permitir disparos y recierres monopolares y tripolares con tiempos de protección primaria. Adicionalmente debe tener una unidad direccional de tierra de tiempo definido o inverso, como respaldo, en caso de problemas en el canal de comunicación. La protección deberá poseer contactos adicionales para supervisión remota con el SOE directamente del relé.
En caso de una línea de doble circuito la protección principal 2, en cada uno de ellos, deberá poseer la lógica inversión de flujo.
Alternativamente la protección principal 2 podrá tener otro principio de operación diferente al de sobrecorriente direccional (ejemplo: superposición, onda viajera, diferencial, hilo piloto, etc.) siempre que las dos protecciones principales incluyan adicionalmente un módulo de sobrecorriente direccional de tierra 67N.
Además tendrá unidades direccionales de sobrecorriente de fases, con características de tiempo definido o inverso, como respaldo para fallas entre fases no detectadas por el relé de distancia.
En los esquemas de protección de líneas existentes equipadas con dos protecciones principales de igual principio de funcionamiento, como distancia - distancia, éstas se complementarán con relés direccionales de falla a tierra, 67N.
Relés de sobretensión: Para proteger los equipos de patio contra sobretensiones sostenidas o temporales de gran magnitud. Deberá tener unidad instantánea y temporizada de tiempo definido.
El esquema se debe complementar con:
- Localizador de fallas de lectura directa, el cual puede ser independiente o hacer parte de una de las protecciones principales. La indicación debe ser dada en unidades métricas (Km).
- En caso de líneas cortas el esquema de protección puede constar de esquema de comparación direccional y esquemas diferenciales de hilo piloto.
3.2 PROTECCIÓN SUBESTACIONES (PUNTO DE CONEXIÓN).
El esquema de protección de línea anteriormente descrito debe ser complementado en cada subestación con:
- Relés de falla interruptor: Para actuar como respaldo local en caso de falla del interruptor (o interruptores) de línea.
- Relé de Recierre: Debe permitir y controlar los recierres monopolares y tripolares automáticos. En caso de utilizarse en configuración anillo o interruptor y medio se debe disponer de la lógica programable maestro-seguidor.
- Relé de disparo maestro: Para disparos definitivos (bloquea el recierre en caso de fallas aclaradas por las protecciones de respaldo).
- Relés de supervisión circuito de disparo: Para garantizar alarmas en caso de no disponibilidad del circuito o de las bobinas de disparo del interruptor.
- Relé de chequeo de sincronismo: Para supervisar los recierres automáticos y los cierres manuales.
- Equipo de teleprotección para 3 señales como mínimo (dos asociadas a las protecciones 1 y 2 y una para disparos transferidos directos (por sobretensión, falla interruptor, diferencial de barras, etc.).
- Protección de Barras: Serán del tipo de impedancia moderada o porcentual. Deben preverse en este sistema las ampliaciones futuras. El sistema debe dar señalización por fase. Los relés deberán permitir la conexión de CT's de diferente relación de transformación.
- Relés de frecuencia: Son necesarios en puntos estratégicos de la red donde sea necesario implementar deslastres de carga para preservar la estabilidad del sistema. Bajo solicitud del CND, el Transportador dará las instrucciones particulares en los casos donde se requieran.
El tiempo mínimo de supervisión deberá garantizar que la protección opere en forma segura. Si la frecuencia se recupera al menos durante un ciclo antes de terminarse la temporización, el relé debe reponerse automáticamente e iniciar un nuevo ciclo de supervisión.
Adicionalmente debe contar con sistema de medición de rata de cambio de frecuencia cuyo ajuste puede ser independiente o en combinación con los umbrales de frecuencia.
Los rangos de frecuencia están definidos en el Código de Operación.
- Registrador de fallas: Las especificaciones técnicas están consignadas en el Anexo CC.5 "Requisitos Técnicos del Sistema de Registro de Fallas".
- Los relés de recepción / transmisión de disparo transferidos deben ser relés maestros (de bloqueo), con reposición eléctrica.
- Si la subestación tiene una configuración de conexión de interruptores (interruptor y medio, anillo), el Usuario deberá adicionar a las anteriores protecciones, las correspondientes a tramo muerto y zona muerta.
JORGE EDUARDO COCK LONDOÑO
Presidente
EVAMARÍA URIBE TOBÓN
Director Ejecutivo
REQUISITOS TÉCNICOS DEL SISTEMA DE REGISTRO DE FALLAS.
Este anexo presenta las recomendaciones básicas para la elaboración de las especificaciones técnicas de redes de registro y análisis de fallas.
Los Registradores de Fallas son equipos destinados a monitorear el comportamiento dinámico de la STN durante perturbaciones o maniobras. Dada su importancia en la detección de problemas operativos, de protecciones, de fallas de equipos, se presenta una descripción de las características de dicho sistema de registro.
Los registradores de fallas deben ser equipos digitales, completamente programables, con capacidad mínima para manejar ocho (8) entradas análogas y dieciséis (16) entradas digitales.
El registrador debe ser activado por una o varias de las siguientes alternativas: por un comando externo, por un cambio de estado en una señal digital o una combinación de estas, o por cambios en los valores de las señales análogas (tensiones, corrientes).
El registrador deberá indicar cuál señal inició cada evento y cuáles señales cambiaron de estado, con el tiempo de ocurrencia de cada cambio.
El registrador de fallas deberá cumplir con las secciones aplicables de la recomendación IEC 255 "Electrical Relays".
2.3.1 CARACTERÍSTICAS GENERALES.
La conversión análoga/digital para todas las entradas análogas será mínimo de 12 bits.
Los canales deben tener una exactitud mínima del 0,5% a plena escala.
Las señales análogas se cablean desde los secundarios de transformadores de medida o desde salidas de transductores apropiados y las señales digitales desde contactos repetidores de relés de protección e interruptores.
Por cada circuito de línea, transformación o generación se registrarán cuatro señales de tensión: en las fases y en el neutro. Las señales se toman de los secundarios de los transformadores de tensión (generalmente 115/ 3V) y auxiliares respectivos.
Por cada circuito de línea, transformación o generación se registrarán cuatro señales de corriente: en las fases y en el neutro. Las señales se toman de los secundarios de los transformadores de corriente (generalmente 1 o 5 A eficaces). En la selección de los ''shunt'' de corriente, del registrador de fallas se debe garantizar la adecuada resolución de las ondas de corriente en condiciones de carga.
Por cada circuito se registrarán señales digitales de arranque y disparo de los relés de protección y del estado de los interruptores del circuito. Estas señales provendrán de contactos libres de potencial directamente de los equipos, es decir, sin la intervención de los relés de interposición.
Los tiempos de registro de pre-falla y post-falla deben ser programables, típicamente así:
Prefalla: Ajustable desde 0 hasta 600 ms en pasos mínimos de 50 ms.
Post-falla: Ajustable desde 800 ms hasta 3 s.
El registrador tendrá una memoria RAM de capacidad suficiente para almacenar por lo menos toda la información relacionada con veinte (20) eventos registrados con una velocidad de muestreo de 4000 muestras/s y una duración de 1,5 segundos cada uno.
En caso de que los parámetros sean almacenados en memoria RAM, esta memoria deberá ser protegida contra fallas en la alimentación.
El reloj interno del registrador deberá sincronizarse periódicamente por medio de una señal externa proveniente de un receptor de señal satélite, el cual si no existe en la subestación, debe incluirse en el suministro de los registradores de fallas.
Para este fin se utiliza por lo general la señal emitida por los satélites GOES (Geostationary Operational Environmental Satellite).
2.7 PROGRAMACIÓN, CALIBRACIÓN Y PRUEBA.
El registrador debe tener capacidades de autodiagnóstico y autocalibración. Cualquier condición de mal funcionamiento deberá señalizarse localmente en el mismo registrador y remotamente en la unidad maestra.
El registrador de fallas deberá poder ser activado y programado remotamente desde la unidad maestra de análisis.
El registrador deberá poseer medios para evitar accesos no autorizados para su control y programación.
La información del registrador debe transmitirse a una unidad maestra de análisis localizada en el centro de análisis de fallas, la cual interroga a varios registradores o a otras unidades maestras.
- Si durante una transmisión de datos entre un registrador y la unidad maestra ocurre una falla en las líneas supervisadas, la falla deberá ser registrada normalmente sin pérdida o error en los datos que están siendo transmitidos o registrados.
- Debe asegurarse la integridad de los datos a pesar de que sucedan fallas o haya ruido en el canal de comunicación.
- La transmisión de datos se hará a una velocidad mínima de 600 Bd, programable en la subestación y desde la maestra. Deberán tenerse en cuenta las limitaciones de los canales disponibles, en particular los canales de voz por PLC, cuyo ancho de banda usualmente va desde 0,3 a 2,4 kHz.
- Los interfaces entre los modems y los registradores deberán cumplir con las recomendaciones CCITT V.24/V.28.
4. DESARROLLO DE APLICACIONES.
Se deben incluir facilidades para que el usuario pueda configurar los programas de despliegue para adecuarlos a sus propias necesidades y a desarrollos propios. Los programas deben poder producir archivos de datos compatibles con hojas de cálculo, bases de datos comerciales y deben cumplir con el formato COMTRADE para transporte de archivos a los distintos paquetes de análisis de fallas que informe el Transportador.
JORGE EDUARDO COCK LONDOÑO
Presidente
EVAMARÍA URIBE TOBÓN
Director Ejecutivo
REQUISITOS TÉCNICOS DEL SISTEMA DE SUPERVISIÓN Y CONTROL.
En este anexo se describen los principios generales y las características técnicas de los equipos de supervisión y control que se conectan al Centro Nacional de Despacho (CND) o a los Centros Regionales de Despacho (CRD) y los mecanismos para el intercambio de información de supervisión y control entre el CND y los CRDs y demás agentes.
De acuerdo con los artículos 34 y 38 de la LEY No. 143 del 11 de julio de 1994, la información requerida para el planeamiento y la operación del Sistema Interconectado Nacional (SIN) debe ser suministrada o recibida, en forma oportuna y confiable, por las empresas generadoras de electricidad, las distribuidoras y las encargadas de la operación de las redes de interconexión y transmisión. Así mismo, esta información será canalizada a través del Centro Nacional de Despacho y de los Centros Regionales de Despacho, según corresponda.
Los CRDs requieren la información para la supervisión y control de la operación de las redes, subestaciones y centrales de generación localizadas en uno o más Sistemas de Transmisión Regional (STR) o Sistemas de Distribución Local (SDL). También requieren la información de la porción del STN necesaria para la operación segura y confiable de la red bajo su supervisión.
El CND requiere la información para ejercer la coordinación, supervisión, control y análisis de la operación de las redes, subestaciones del Sistema de Transmisión Nacional (STN) y de las unidades generadoras despachadas centralmente.
Asimismo, el CND está encargado de la planeación y coordinación de la operación integrada de los recursos de generación, interconexión y transmisión del Sistema Interconectado Nacional (SIN), para lo cual requiere el intercambio de información oportuna y confiable con los CRDs.
3. INTEGRACIÓN DE CENTRALES DE GENERACIÓN Y SUBESTACIONES.
3.1 COBERTURA DEL CND Y DE LOS CRDS.
Los requisitos mencionados en el numeral anterior definen la cobertura necesaria para los sistemas SCADA del CND y de los CRDs mediante supervisión directa a través de Unidades Terminales Remotas (RTUs) instaladas en las centrales y subestaciones del SIN, y mediante el intercambio de datos usando los enlaces entre centros de despacho.
Los CRDs directamente reciben información de las RTUs instaladas en las centrales de generación y subestaciones pertenecientes a los Sistemas de Transmisión Regional o a los Sistemas de Distribución Local de los cuales coordina la operación. También, en forma indirecta, reciben del CND la información del STR que le permite operar en forma segura y confiable la red bajo su supervisión. Así mismo, en coordinación con el CND, envían comandos que permiten realizar maniobras sobre los equipos del Operador de la Red de Transmisión Regional, cuando con éste se haya convenido dicho servicio.
Los CND recibe directamente información de las RTUs instaladas en las centrales de generación y subestaciones pertenecientes a los Sistemas de Transmisión Nacional que no forman parte de la supervisión directa de otro CRD. Así mismo, envían comandos que permiten realizar maniobras sobre los equipos de la red de transmisión de ISA.
Para nuevas subestaciones del STN y centrales del SIN el CND supervisará en forma directa cuando no se tenga supervisión de un CRD o cuando el propietario del equipo lo solicite.
La supervisión directa de los sistemas SCADA tanto del CND como de los CRDs se podrá realizar por medio de Unidades Terminales Remotas (RTUs) o por Sistemas de Control Digital que permitan el control distribuido de subestaciones y centrales.
Los generadores despachados centralmente que participan en el Control Automático de Generación (AGC) reciben periódicamente los comandos de regulación de frecuencia enviados desde el CRD o desde el CND, a través de la respectiva RTU, a donde se encuentren conectados.
El CND recibe, por el enlace de intercambio de datos entre centros de despacho, la información de las subestaciones del STN y de las centrales de generación que son supervisadas directamente por los CRDs y que son necesarias para coordinación de la operación del SIN.
De igual manera, los CRDs reciben del CND, por el enlace de intercambio de datos entre centros de despacho, la información de las subestaciones del STN que le permitan mejorar la operación de las partes de la red que está bajo su coordinación y la información necesaria para participar en la regulación de frecuencia.
La información intercambiada por el enlace debe cumplir con los requisitos técnicos del CND o CRD, en cuanto a velocidad de refresco y precisión de los datos.
El intercambio de información entre el CND y los CRDs se hace a través de enlaces entre centros de despacho. Estos enlaces deben utilizar el protocolo de comunicaciones acordado entre el CND y los CRDs. Actualmente se utiliza el protocolo de intercambio de información "Intercentre Data Exchange Protocol NCC-MCC" de Asea Brown Boveri (ABB) basado en X.25.
Si el enlace entre el CND y el CRD no funciona de acuerdo con los siguientes parámetros:
Calidad del canal 1x10-6 bits en error
Disponibilidad promedio semanal mayor del 97 %
Tiempo máximo de desconexión de dos semanas
El CND podrá instalar en el sitio una RTU de su propiedad que le permita la supervisión directa de esa parte de la red.
El protocolo de comunicación usado para el intercambio de información entre el CND y los CRDs puede ser modificado en el futuro, previo acuerdo entre el CND y los CRDs, por otro protocolo que cumpla con estándares internacionales utilizados en la conexión entre centros de despacho.
3.1.1 SUPERVISIÓN DE PLANTAS SOLARES FOTOVOLTAICAS Y EÓLICAS. <Numeral adicionado por el artículo 7 (Anexo) de la Resolución 60 de 2019. El nuevo texto es el siguiente:>
Cuando es el caso de supervisión de plantas solares fotovoltaicas y eólicas, conectadas al STN y STR, se debe cumplir con:
- Contar con supervisión, la cual se podrá realizar desde el CND de manera directa por medio de unidades terminales remotas (RTU), o equivalentes, de manera indirecta utilizando los protocolos de comunicación entre centros de control vigentes al momento de la integración o utilizando protocolos de comunicación sobre la red pública de datos internet que sean soportados por el centro de supervisión y control del CND, que hayan sido avalados previamente por el CND y que garanticen los criterios de seguridad y confiabilidad requeridos para la operación del sistemas interconectado nacional.
- Los datos telemedidos de tiempo real se deben enviar al CND con una periodicidad menor o igual a 4 segundos y con las unidades y cifras decimales definidas por el CND. El agente debe asegurar la correcta sincronización de la estampa de tiempo de las señales enviadas al centro de control y supervisión del CND; el error máximo permitido no podrá exceder +/- 200 m.
3.2 PROPIEDAD, OPERACIÓN Y MANTENIMIENTO DE LAS RTUS.
En principio la propiedad de las RTUs deberá ser del propietario del equipo supervisado.
El propietario de equipos que utilice para su supervisión equipos previamente instalados por el CND, acordará con éste las condiciones técnicas y comerciales para su utilización.
El mantenimiento de las RTUs es responsabilidad del propietario, quien podrá contratarlo con un tercero, previa inclusión de este contrato en el acuerdo de conexión.
Cuando por decisión del CND o del CRD se modifique el protocolo de comunicación especificado para las RTUs, el CND o CRD que efectuó la modificación debe informar al propietario del equipo esta modificación. El CND o CRD deben garantizar el soporte del protocolo anterior. En caso de no soportarlo, quien efectuó la modificación debe reemplazar a su costo las RTUs de los afectados por este cambio.
El propietario de RTUs pagará los gastos a que haya lugar cuando efectúe cambios en las mismas debidos a causas no imputables al CND o CRD.
3.3 INFORMACIÓN DE CENTRALES DE GENERACIÓN Y SUBESTACIONES.
En los numerales siguientes se describe la información que se requiere para la coordinación de subestaciones y centrales. El resumen de los requisitos que deben cumplir los equipos de supervisión para el CND y para los CRD esta contenido en el documento Requisitos de los Equipos para Supervisión y Control.
Las medidas que se supervisan, tanto en el CND como en los CRDs son: potencia activa y reactiva de líneas, transformadores y unidades generadoras; potencia reactiva de reactores, potencia reactiva de condensadores y tensión de barras.
En los casos en que sea necesario, estas señales pasan por transductores y se llevan a módulos de entradas analógicas en las RTUs.
<Texto modificado por el artículo 6 de la Resolución CREG- 083 de 1999. El nuevo texto es el siguiente:>
1o. De acuerdo con el numeral 3.3.1. del Código de Conexión, Anexo CC.6 y en adición a éste, es obligatoria la remisión de la siguiente información:
a) Potencia activa y reactiva de líneas, transformadores y unidades generadoras;
b) Potencia reactiva de reactores, potencia reactiva de condensadores y demás equipos de compensación y tensión de barras;
c) Potencia activa y reactiva de los enlaces internacionales.
3.3.1.1 MEDIDAS E INFORMACIÓN DE PLANTAS SOLARES FOTOVOLTAICAS Y EÓLICAS. <Numeral adicionado por el artículo 7 (Anexo) de la Resolución 60 de 2019. El nuevo texto es el siguiente:>
Es obligatoria la transmisión de sus datos al CND de la siguiente información cada 4 segundos o menos:
a) Valor de potencia activa y reactiva de las plantas generadoras;
b) Tensión línea - línea y corriente de fase.
c) Estado de la función de control de frecuencia.
d) Valor consigna de control de tensión.
e) Valor consigna factor de potencia.
f) Valor consigna potencia reactiva.
g) Modo del control de tensión.
h) Modo del control de frecuencia.
Es obligatoria la transmisión de sus datos al CND cada 5 minutos o menos:
i) Capacidad instantánea máxima posible (MW). Dicha información debe tener en cuenta el porcentaje de la planta disponible para generación, como el número de turbinas, arreglos de paneles solares fotovoltaicos o inversores que se encuentran en operación y/o demás información que el agente considere relevante.
Las entradas digitales comprenden las indicaciones utilizadas para señalizar la posición de interruptores y seccionadores, las alarmas, los estados Local-Remoto para control automático de generadores, estado de conexión a control conjunto de generadores y la indicación de posición de derivaciones de transformadores con movimiento bajo carga con su indicación de operación remota .
<Texto modificado por el artículo 6 de la Resolución CREG- 083 de 1999. El nuevo texto es el siguiente:>
2o. De acuerdo con el numeral 3.3.2. del Código de Conexión, Anexo CC.6 y en adición a éste, es obligatoria la remisión de la siguiente información :
a) Entradas digitales para señalizar la posición de interruptores, seccionadores y alarmas;
b) Entradas digitales para señalizar los estados Local-Remoto para telecomandos;
c) Entradas digitales para indicar la posición de derivaciones de transformadores con movimiento bajo carga con su indicación de operación remota.
d) Entradas digitales necesarias para el control de los equipos que participan en el Control Automático de Voltaje (CAV) con su indicación de operación remota.
3.3.3 INTERFAZ CONTROL AUTOMÁTICO DE GENERACIÓN (AGC).
Aquellas centrales generadoras que participan del sistema AGC reciben periódicamente los comandos de regulación enviados desde el CND o desde el CRD al cual estén conectadas a través de su respectiva RTU.
En caso de que en la central exista un sistema de control conjunto de potencia, la RTU debe entregar una señal de referencia ("set-point") o pulsos de subir/bajar al controlador conjunto, el cual distribuye la potencia requerida entre los diversos generadores conectados en ese instante a dicho esquema de control.
En conexiones internacionales el CND realizará el control por desviación de intercambios y frecuencia.
<Texto modificado por el artículo 6 de la Resolución CREG- 083 de 1999. El nuevo texto es el siguiente:>
3o. De acuerdo con el numeral 3.3.3. del Código de Conexión, Anexo CC.6 y en adición a éste, es obligatoria la remisión de la siguiente información:
Control Automático de Generación (AGC) sobre unidad o control conjunto:
- Indicación de conexión de la unidad al AGC;
- Indicación del estado local/remoto para AGC;
- Indicación de disponibilidad; estado de interruptores y seccionadores;
- Parámetros de la unidad o del control conjunto para la sintonía del AGC: límite superior e inferior de generación, tipo de máquina, etc;
- Señal de referencia (set-point), o pulsos de subir-bajar al controlador conjunto;
- Indicadores y medidas relacionadas con la unidad o el control conjunto.
3.3.4 TELECOMANDOS (OPCIONAL).
Previo acuerdo escrito entre el propietario del equipo y el CND o CRD respectivo, se podrán enviar señales de telecomando a interruptores o cambiadores de toma de transformadores.
<Texto modificado por el artículo 6 de la Resolución CREG- 083 de 1999. El nuevo texto es el siguiente:>
4o. De acuerdo con el numeral 3.3.4. del Código de Conexión, Anexo CC.6 y en adición a éste, es posible la remisión de la siguiente información :
Previo acuerdo escrito entre el agente que represente el equipo ante el CND y el CND, se podrán enviar señales de telecomando a interruptores. El CND podrá enviar señales de telecomando a los cambiadores de toma de transformadores y demás equipos que participan en el Control Automático de Voltaje, CAV.
3.3.4.1 TELECOMANDOS PARA PLANTAS SOLARES FOTOVOLTAICAS Y EÓLICAS. <Numeral adicionado por el artículo 7 (Anexo) de la Resolución 60 de 2019. El nuevo texto es el siguiente:>
Para el caso de las plantas solares fotovoltaicas y eólicas, conectadas al STN y STR y de acuerdo con la periodicidad definida por el CND, deben estar en capacidad de recibir de forma local o remota consignas de potencia reactiva, tensión, factor de potencia y modo de operación (factor de potencia, tensión y potencia reactiva) y en caso de las consignas de potencia activa sólo de forma local. En todo caso, los operadores de estos equipos serán responsables de la ejecución de estas consignas. El CND realizará un seguimiento mensual del cumplimiento de estas consignas, e informará los resultados de este seguimiento a la CREG cuando esta lo solicite o cuando el CND lo estime necesario.
3.3.5 REGISTRO CRONOLÓGICO DE EVENTOS (SOE).
De acuerdo con las características del SCADA del CND o de los sistemas utilizados por los CRDs, se debe registrar la información recibida por la RTU sobre la secuencia de eventos, es decir, todo cambio en el estado de interruptores, seccionadores y alarmas relacionadas con estos cambios (actuación de protecciones, etc.).
La información del registro de los eventos se envía desde los CRDs al CND para facilitar el análisis de fallas que debe realizarse después de cualquier operación anormal. Por cada evento que se registre se debe enviar la fecha y hora con resolución de 1 ms, la identificación de la subestación, la identificación del elemento que cambió de estado y el estado final del dispositivo.
<Texto modificado por el artículo 6 de la Resolución CREG- 083 de 1999. El nuevo texto es el siguiente:>
5o. De acuerdo con el numeral 3.3.5. del Código de Conexión, Anexo CC.6 y en adición a éste, es obligatoria la remisión de la siguiente información:
a) Registro sobre la secuencia cronológica de eventos. Es decir, todo cambio en el estado de interruptores, seccionadores, alarmas y actuación de protecciones;
b) Por cada evento que se registre se debe enviar la fecha y hora con resolución de un (1) ms, la identificación del elemento que cambió de estado y el estado final del dispositivo.
3.3.6 REQUERIMIENTOS DE MEDICIÓN Y REPORTE DE VARIABLES METEOROLÓGICAS PARA PLANTAS EÓLICAS Y SOLARES FOTOVOLTAICAS CONECTADAS AL STN Y STR. <Numeral adicionado por el artículo 7 (Anexo) de la Resolución 60 de 2019. El nuevo texto es el siguiente:>
Para el caso de las plantas eólicas y solares fotovoltaicas, conectadas al STN y STR, estas deben contar con sistemas de monitoreo de las variables meteorológicas en el sitio de la planta, con capacidad de almacenamiento de estos datos y tener la capacidad de reporte al CND de los mismos. El(los) sistema(s) de medida, el almacenamiento, la resolución de las medidas y de reporte al CND, todos con sus respectivos requisitos, se deben establecer mediante Acuerdo que defina el CNO, para tal fin.
En todo caso, las medidas y el reporte al CND de las variables meteorológicas deben tener frecuencia diezminutal o de mayor frecuencia, es decir, cincominutal, dosminutal o de pocos segundos; de acuerdo con el protocolo del CNO.
Las variables meteorológicas mínimas que se deben monitorear en las plantas eólicas son las siguientes:
| Variable | Unidad |
| Velocidad del viento | Metros por segundo [m/s] |
| Dirección del viento | Grados relativos al norte geográfico [grados] |
| Temperatura ambiente | Grados centígrados [oC] |
| Humedad relativa | Porcentaje [%] |
| Presión atmosférica | Hectopascales [hPa] |
Las variables meteorológicas mínimas que se deben monitorear en puntos de medición de plantas fotovoltaicas.
| Variable | Unidad |
| Irradiación en el plano del panel fotovoltaico | Vatios por metro cuadrado [W/m2] |
| Temperatura posterior del panel fotovoltaico | Grados centígrados [oC] |
| Irradiación global horizontal | Vatios por metro cuadrado [W/m2] |
| Temperatura ambiente | Grados centígrados [oC] |
3.3.7 REQUERIMIENTOS DE CALIDAD Y DISPONIBILIDAD DE LAS MEDIDAS ELÉCTRICAS PARA PLANTAS EÓLICAS Y SOLARES FOTOVOLTAICAS CONECTADAS AL STN Y STR. <Numeral adicionado por el artículo 7 (Anexo) de la Resolución 60 de 2019. El nuevo texto es el siguiente:>
El CND hará seguimiento a la calidad y disponibilidad de los datos telemedidos de las plantas eólicas y solares fotovoltaicas conectadas al STN y STR. En caso de detectarse errores o problemas con las señales, el agente tiene la obligación de realizar las correcciones o los ajustes que se requieran, para garantizar la confiabilidad de la información.
El CNO definirá la metodología de los criterios de calidad y confiabilidad para las medidas de las variables análogas y digitales de acuerdo a estándares internacionales. Las variables análogas son: Potencia Activa, Potencia Reactiva, Corriente y Voltaje.
3.4 CARACTERÍSTICAS DE LAS UNIDADES TERMINALES REMOTAS.
Las RTUs que se conecten directamente al CND o a los CRDs deben tener las características descritas en las tablas C1 a C5 del documento Requisitos de los Equipos para Supervisión y Control.
3.4.1 CAPACIDAD Y AMPLIACIONES.
Además de las características descritas en el numeral anterior, la RTU deberá tener capacidad de expansión para las señales que surjan con el crecimiento o ampliación de la subestación o central.
La RTU debe tener una disponibilidad mayor del 98% anual y una calidad del canal de 1x10-5 bits en error. En caso de no cumplir con esta disponibilidad, el CND podrá instalar en el sitio una RTU de su propiedad que le permita la supervisión directa con este grado de disponibilidad.
4. CARACTERÍSTICAS DE LA INTERFAZ RTU - SISTEMA DE POTENCIA.
Las RTUs que se conecten directamente al CND o a los CRDs deben hacer la interfaz con el sistema de potencia en la forma descrita en las tablas E1 a E5 del documento Requisitos de los Equipos para Supervisión y Control.
JORGE EDUARDO COCK LONDOÑO
Presidente
EVAMARÍA URIBE TOBÓN
Director Ejecutivo
GUÍAS PARA ELABORACIÓN Y PRESENTACIÓN DE PLANOS DEL SITIO DE CONEXIÓN.
Este anexo presenta las guías sobre la elaboración y presentación de planos, manuales, información sobre pruebas y memorias de cálculo.
Toda la documentación relacionada con el proyecto debe utilizar el sistema internacional de unidades, tal como se estipula en la Publicación IEC 164 ''Recommendations in the field of quantities and units used in electricity''.
En caso de que se presente ambigüedad en la terminología técnica relacionada con el proyecto, prevalecerá la definición que se estipule en la publicación ''IEC multilingual dictionary of electricity'' y en las recomendaciones de la CCITT en los aspectos de comunicaciones.
Los planos se deben elaborar siguiendo las pautas estipuladas en la Publicación ''ISO Standards Handbook 12" y se deben utilizar formatos de la serie ISO-A.
Además de la copia en papel se debe presentar una copia de los planos en medio magnético, en lenguaje y versión que sea aplicable y razonable de disponer en el mercado en el momento de efectuarse el Contrato de Conexión.
La lista de documentos debe incluir como mínimo información sobre los planos, manuales y pruebas, con el contenido que se indica en los siguientes numerales:
Deberá existir un listado general de planos.
Su elaboración se debe realizar de acuerdo con lo estipulado en la última edición de las siguientes normas:
Publicación IEC 27: Letter symbols to be used in electrical technology.
Publicación IEC 113: Diagrams, charts, tables.
Publicación IEC 391: Marking of insulated conductors.
Publicación IEC 416: General principles for the creation of graphical symbols for use on equipment.
Publicación IEC 417: Graphical symbols for use on equipment. Index, survey and compilation of the single sheets.
Publicación IEC 617: Graphical symbols for diagrams.
Publicación IEC 750: Item designation in electrotechnology.
ISO Standards handbook 12.
En la introducción de la documentación se deben incluir la simbología, la nomenclatura, la Información genérica en los planos y las guías para la elaboración e interpretación de diagramas de circuito.
2.1 PLANOS DE EQUIPOS DE ALTA TENSIÓN.
Los planos o catálogos de cada tipo de equipo deben mostrar al menos la siguiente información:
Dimensiones y masas
Material de los componentes y su ubicación
Máximas fuerzas admisibles sobre los bornes.
Detalles de los bornes de alta tensión y de puesta a tierra.
Detalle de las cajas terminales.
Parámetros eléctricos.
Línea de fuga
Distancia de arco.
Detalle para fijación a la estructura soporte.
Volumen de aceite o SF6.
Dimensiones máximas y mínimas de la porcelana.
Centro de gravedad.
Centro del área proyectada.
Area proyectada.
Detalles de pernos, tuercas y arandelas para fijación a la estructura soporte.
Frecuencia natural.
Amortiguamiento.
2.2 PLANOS DE PLANTAS Y CORTES.
Los planos de plantas y cortes deben incluir al menos la siguiente información:
Forma de la conexión entre equipos y barrajes.
Verificación de distancias eléctricas.
Localización de cajas terminales y gabinetes de agrupamiento.
Ubicación e identificación de equipos de alta tensión, conectores de alta tensión y de puesta a tierra, conductor, cable de guarda y barraje tubular.
Localización de vías con las distancias de seguridad para circulación.
Los planos de obra civil deben incluir al menos la siguiente información:
Plano de localización.
Plano de urbanización del lote.
Plano de adecuación.
Planos de planta y corte de las edificaciones principales y del patio de conexiones.
Planos arquitectónicos.
Planos de instalación hidráulica, sanitaria, eléctrica, aire acondicionado, etc.
Diagrama unifilar.
Diagrama de protección, incluida la lógica de disparo.
Diagramas esquemáticos de control y protección.
Diagrama de medición.
Diagrama de flujo de secuencias de maniobra.
Diagrama lógico de enclavamientos.
Diagrama unifilar del sistema de registro de fallas.
Diagrama unifilar del sistema de comunicaciones.
2.4.2 DIAGRAMAS DE CIRCUITO (ESQUEMÁTICOS).
Los diagramas de circuito deben tener todos los diagramas de secuencias y diagramas secuenciales en el tiempo que sean necesarios para clarificar la operación del sistema y deben mostrar todos los terminales de reserva, contactos de relé, etc.
Los diagramas de circuito deben elaborarse con las siguientes características:
Sistema de referencia de red, usando referencias con números de hoja y designación de fila (Ver cláusula 5.1.1 de la publicación IEC 113-4).
Representación del circuito desensamblado (Ver cláusula 5-2-3. de la Publicación IEC 113.4).
Diagramas insertados para las partes referenciadas (Ver cláusula 5-4-1 de la Publicación IEC 113.4).
Identificación de ítem de acuerdo con el método 1 y usando la designación funcional (Ver cláusulas 5.1 y 5.1.2 de la Publicación IEC 750, respectivamente).
2.4.3 DIAGRAMAS DE DISPOSICIÓN FÍSICA DE ELEMENTOS.
Los diagramas de localización deben contener información detallada sobre la localización de componentes del equipo, por ejemplo borneras, unidades enchufables, subconjuntos, módulos, etc. y deben mostrar la designación del ítem que se usa en los diagramas y tablas donde son utilizados.
Las tablas de cableado deben ser elaboradas de acuerdo con la Publicación IEC 391 y deben incluir lo siguiente:
Tabla de alambrado interno: Esta tabla debe mostrar todas las conexiones dentro de una unidad de una instalación.
Tabla de cableado externo: Esta tabla debe representar todas las conexiones entre las diferentes unidades de una instalación.
Tabla de borneras: Esta tabla debe mostrar todas las borneras y bornes (con su disposición física) y los conductores internos y externos conectados a aquellos.
En esta lista se consignará por cada cable, el calibre tipo, sus puntos de conexión, longitud.
Las tablas de cableado deben usar marcación dependiente del extremo local (Ver cláusula 5-1-2 Publicación IEC 391).
Los planos de estructuras deben incluir al menos la siguiente información:
Lista de planos.
Planos de las plantillas para colocación de los pernos de anclaje.
Planos de planta y corte.
Arboles de carga.
Planos de detalle de cada tipo de estructura.
Peso en kilogramos y relación de la tornillería utilizada.
2.6 PLANOS DE SERVICIOS AUXILIARES Y DE EMERGENCIA.
Los planos de servicios auxiliares y de emergencia deben incluir al menos la siguiente información:
Diagrama unifilar.
Planos de disposición.
Planos esquemáticos.
Planos de cableado.
Planos de disposición física de equipos en los tableros.
Lista de materiales y equipo con sus características técnicas.
Los manuales se deben elaborar en castellano y deben utilizar el léxico de la Publicación "IEC multilingual dictionary of electricity", y en conformidad con la última edición de las siguientes normas:
Publicación IEC 278:Documentation to be supplied with electronic measuring apparatus.
Publicación IEC 694: Common clauses for high-voltaje switchgear and controlgear standards.
Publicación IEC 848: Preparation of function charts for control systems.
Publicación IEC 1082: Preparation of documents used in electrotechnology.
IEC SC 3B (Sec.) 51: Documentation of power and central systems for plants.
ANSI/IEEE C37.1: IEEE Standard definition, specification, and analysis of systems used for supervisory control, data adquisition, and automatic control.
3.1 MANUALES DE OPERACIÓN Y MANTENIMIENTO.
Los manuales de operación y mantenimiento deben contener al menos la siguiente información:
ú Guía de Operación: En esta parte se debe indicar cómo es la operación de la subestación, describiendo sucintamente las pautas de diseño y las acciones remediales cuando se presenten eventos anormales y alarmas.
Información sobre los sistemas de protección y control: Se debe dar una información sucinta de los sistemas de protección y control, incluyendo al menos la siguiente información:
- Diagrama unifilar, diagrama de protección, diagrama de medición y diagrama del sistema de registro de fallas.
- Para los sistemas de control convencional se deben incluir los diagramas de flujo de secuencia de maniobras y diagramas lógicos de enclavamientos.
- Para los sistemas de control basados en tecnología digital o numérica se deben incluir los diagramas de flujo de secuencia de maniobras y diagramas lógicos de enclavamientos. Adicionalmente, se debe incluir el diagrama funcional preparado de acuerdo con la Publicación IEC 848.
Información sobre los sistemas de comunicaciones.
Características técnicas garantizadas.
Información sobre los equipos de alta tensión:
- Información general sobre las características y particularidades del equipo.
- Instrucciones de operación.
- Instrucciones de mantenimiento y reparación.
- Planos e información que se estipula en la sección 3.2.
- Información sobre las medidas de mantenimiento a observar.
- Resultado de las pruebas en fábrica de los equipos.
Información sobre los sistemas de protección, control y comunicaciones:
- Información general sobre las características y particularidades del equipo.
- Instrucciones de operación.
- Instrucción de mantenimiento y reparación.
- Información estipulada en la Publicación IEC-278, incluyendo:
Manual de instrucciones, con todos los suplementos especificados en la cláusula 5 literal o.
Lista de empaque de los repuestos.
Bitácora para mantenimiento.
- Diagramas de circuitos impresos.
- Lista de componentes y sus reemplazos.
Los manuales de montaje deben contener al menos la siguiente información:
Guías generales para el montaje.
Instrucciones para transporte, almacenamiento y montaje de los equipos de alta tensión, protección, control, y comunicaciones. Dichas instrucciones deben seguir los delineamientos de las cláusulas 10-2 y 10-3 de la Publicación IEC 694.
Formato para cada equipo en el cual se consignen los resultado de las pruebas en sitio.
3.3 MANUALES DE PLANOS ELÉCTRICOS.
Los manuales de planos eléctricos deben contener al menos la siguiente información:
Lista de planos.
Diagramas de circuito.
Diagramas de localización.
Tablas de cableado.
Se deben entregar copias de los reportes de pruebas tipo que satisfagan lo estipulado para cada equipo en particular. Para efectos prácticos, las pruebas que de acuerdo con IEC se denominan "Pruebas Tipo" en el IEEE se denominan ""Pruebas de Diseño"", por lo tanto ambas terminologías son equivalentes.
4.2 PRUEBAS DE RUTINA Y ACEPTACIÓN.
Los equipos se deben ensamblar completamente para someterse a las pruebas de rutina y aceptación, las cuales se deben realizar de acuerdo con las normas que las rigen.
Sólo se aceptarán equipos que cumplan satisfactoriamente las pruebas de rutina y aceptación.
4.3 PRUEBAS DE CAMPO Y PUESTA EN SERVICIO.
Las pruebas de campo las ejecutará el TRANSPORTADOR en conjunto con el Usuario y el supervisor del fabricante de los equipos. El supervisor debe proponer los formatos para el registro de la prueba de los equipos. El Usuario debe elaborar el protocolo de las pruebas y verificaciones para la puesta en servicio.
El plan de pruebas debe incluir al menos, la siguiente información:
Equipo a probar.
Fecha prevista para la ejecución de las pruebas.
Normas que rigen la prueba.
Pruebas a realizar.
Tipo de prueba: rutina, aceptación o prueba de acuerdo con la práctica del fabricante.
Procedimientos, incluyendo formato del fabricante para el registro de la prueba.
Equipos e instrumentos de prueba y criterios de calibración.
Criterios de aceptación de las pruebas.
Verificación de las solicitudes sísmicas de los equipos de alta tensión y tableros.
Cargas ejercidas por los equipos de alta tensión sobre la estructura soporte, debidas a:
- Cargas de sismo.
- Cargas de corto circuito calculadas en conformidad con la guía CIGRE WG2/SC23 1987 "The mechanical effects of short-circuit currents in oper air subestations".
- Cargas de viento.
Ajustes de los relés de protección, registradores de fallas y localizadores de fallas, de acuerdo con los criterios y estudios del sistema que el Transportador suministre. Se debe incluir el cálculo de la carga real en los circuitos secundarios de tensión y de corriente incluyendo el consumo del cable.
Cálculos del sistema de comunicaciones.
Cálculo de las tensiones de tendido de las derivaciones y barras, teniendo en cuenta los siguientes parámetros:
- La tracción permanente (every day stress) objetivo es de 10 N/mm2.
- Las tensiones de tendido deben darse desde +10oC a +40oC en pasos de +5oC.
JORGE EDUARDO COCK LONDOÑO
Presidente
EVAMARÍA URIBE TOBÓN
Director Ejecutivo
CÓDIGO DE REDES.
El Código de Operación contiene los criterios, procedimientos y requisitos de información necesarios para realizar el planeamiento, el despacho económico, la coordinación, la supervisión y el control de la operación integrada del Sistema Interconectado Nacional (SIN), procurando atender la demanda en forma confiable, segura y con calidad de servicio, utilizando los recursos disponibles de la manera mas conveniente y económica para el país.
Establecer los criterios, procedimientos y requisitos de información necesarios para realizar el Planeamiento Operativo, el Despacho Económico, la coordinación, la supervisión y el control de la operación de los recursos del SIN.
Definir los procedimientos para el intercambio de información entre las empresas que participan en la operación del SIN, los CRDs y el CND, destinadas a dar soporte las tareas definidas anteriormente.
<Numeral modificado por el artículo 14 de la Resolución CREG- 112 de 1998. El nuevo texto es el siguiente:> El Código de Operación es de obligatorio cumplimiento para todas las empresas que generen, importen, transporten o comercialicen electricidad, así como las empresas que presten el servicio de centros de control. La generación incluye: generadoras, plantas menores, cogeneradores y autoproductores. El transporte incluye: Sistema de Transmisión Nacional (STN), Sistemas de Transmisión Regional (STRïs), Sistemas de Distribución Local (SDLïs) e Interconexiones Internacionales. La comercialización incluye: cubrimiento de demanda doméstica y cubrimiento de demanda internacional. Los centros de control incluyen: CND, CRDïs, CLDïs y CCGïs.
Areas operativas:
Un área operativa comprende un conjunto de subestaciones, recursos de generación y demanda que presentan alguna restricción eléctrica que limitan los intercambios con el resto del sistema. En el Documento de Parámetros Técnicos del SIN se presentan las áreas operativas que integran el SIN.
El CND recomienda, para aprobación del CNO, las modificaciones a las áreas operativas cuando sea necesario de acuerdo con cambios en la configuración del SIN.
Capacidad efectiva:
Es la máxima cantidad de potencia neta (expresada en valor entero en MW) que puede suministrar una unidad de generación en condiciones normales de operación. Los valores se presentan en el Documento de Parámetros Técnicos del SIN. Estos valores deben ser registrados y validados por los propietarios de los generadores al CND.
Capacidad remanente:
Es el resultado de descontar de la Disponibilidad Declarada de cada unidad generadora: la reserva rodante y el valor máximo entre las generaciones mínimas técnicas, por seguridad y por AGC.
Característica de regulación combinada:
Es la característica potencia / frecuencia del SIN. Se calcula con base en el análisis de una muestra de eventos que afectaron el comportamiento de la frecuencia. Se calcula por CND y se publica anualmente en el Informe de Operación.
Centro Nacional de Despacho (CND):
Es la dependencia encargada de la planeación, supervisión y control de la operación integrada de los recursos de generación, interconexión y transmisión del Sistema Interconectado Nacional. El Centro está encargado también de dar las instrucciones a los Centros Regionales de Despacho para coordinar las maniobras de las instalaciones con el fin de tener una operación segura, confiable y ceñida al Reglamento de Operación y a todos los acuerdos del Consejo Nacional de Operación.
Centro Regional de Despacho (CRD):
Es un centro de supervisión y control de la operación de las redes, subestaciones y centrales de generación localizadas en una misma región, cuya función es la de coordinar la operación y maniobras de esas instalaciones con sujeción, en lo pertinente, a las instrucciones impartidas por el Centro Nacional de Despacho, en desarrollo de las previsiones contenidas en el Reglamento de Operación, con el fin de asegurar una operación segura y confiable del sistema interconectado.
Código de Redes:
Conjunto de reglas, normas, estándares y procedimientos técnicos expedido por la Comisión, a los cuales deben someterse las empresas de servicios públicos del sector eléctrico y otras personas que usen el Sistema de Transmisión Nacional.
Consejo Nacional de Operación (CNO):
Es el organismo encargado de acordar los aspectos técnicos para garantizar que la operación integrada del SIN sea segura, confiable y económica y ser el órgano ejecutor del Reglamento de Operación y velar por su cumplimiento.
Consignación de Emergencia:
<Definición adicionada por el artículo 1 de la Resolución CREG 65 de 2000. El nuevo texto es el siguiente:> Es el procedimiento mediante el cual se autoriza, previa declaración del agente responsable, la realización del mantenimiento y/o desconexión de un equipo, de una instalación o de parte de ella, cuando el estado del mismo o de la misma ponga en peligro la seguridad de personas, de equipos o de instalaciones, no pudiéndose cumplir con el procedimiento de programación del mantenimiento respectivo.
Consumo propio:
Es el consumo de energía y potencia, requerido por los sistemas auxiliares de una unidad generadora o una subestación.
Consignación de equipos:
Es el procedimiento mediante el cual se autoriza el retiro de operación de un equipo, una instalación o de parte de ella para mantenimiento.
Consignación nacional:
Es el nombre que se da al mantenimiento de los equipos del SIN, cuya indisponibilidad afecta los límites de intercambio de las áreas operativas, las generaciones mínimas de seguridad de las plantas térmicas e hidráulicas, disminuye la confiabilidad de la operación del SIN, o cuando limitan la atención de la demanda.
Costo incremental:
Es el costo en que incurre un generador para incrementar o disminuir su producción en una unidad.
Costo incremental de racionamiento:
Es el costo económico en que se incurre cuando se deja de atender una unidad de demanda.
Costo incremental operativo de racionamiento de energía:
Es el costo incremental de cada una de las plantas de racionamiento modeladas en las metodologías del Planeamiento Operativo. Sus valores se definen como:
Costo CRO1: Es el costo económico marginal de racionar 1.5% de la demanda de energía del SIN. Tiene un rango de validez entre 0 y 1.5% de la demanda de energía respectiva.
Costo CRO2: Es el costo económico marginal de racionar 5% de la demanda de energía del SIN. Tiene un rango de validez entre 1.5 y 5% de la demanda de energía respectiva.
Costo CRO3: Es el costo económico marginal de racionar 10% de la demanda de energía del SIN. Tiene un rango de validez para racionamientos superiores al 5% de la demanda de energía respectiva.
Estos costos son revaluados anualmente por la UPME para ser aplicados a partir del comienzo de la estación de invierno y actualizados mensualmente de acuerdo con las proyecciones oficiales de los índices de precios al consumidor nacional.
Costo marginal del sistema:
<Definición subrogada por el artículo 15 de la Resolución CREG- 112 de 1998. El nuevo texto es el siguiente:> Es el aumento en el costo total operativo del sistema, debido al incremento de la demanda total del mismo, en una unidad. El costo adicional es imputable únicamente a unidades de generación flexibles y con nivel de generación superior a cero.
Costos terminales:
Son los costos de oportunidad del agua almacenada en los embalses que representan la operación de un sistema en un horizonte futuro.
Criterio de estabilidad de estado estacionario:
Un Sistema de Potencia es estable en estado estacionario para una condición de operación, si después de un pequeño disturbio, alcanza una condición de operación de estado estacionario semejante a la condición existente antes del disturbio.
Criterio de estabilidad transitoria:
Un Sistema de Potencia es transitoriamente estable si para una condición de operación de estado estable y para un disturbio en particular alcanza una condición de operación aceptable de estado estable, después del disturbio.
Demanda horaria modificada:
Es la demanda horaria modificada por racionamientos programados.
Despacho central:
Proceso de planeación, programación, supervisión y control de la operación integrada del SIN, a cargo del CND en coordinación con los CRDs y las empresas, que se realiza siguiendo los criterios y procedimientos establecidos en el Reglamento de Operación, el Código de Redes y los acuerdos del CNO.
Disponibilidad para generación:
<Ver Notas de Vigencia> Es la máxima cantidad de potencia neta (MW) que un generador puede suministrar al sistema durante un intervalo de tiempo determinado.
Disponibilidad declarada para el despacho económico y redespacho:
Es la máxima cantidad de potencia neta (expresada en valor entero en MW) que un generador puede suministrar al sistema durante el intervalo de tiempo determinado para el Despacho Económico o Redespacho, reportada por la empresa propietaria del generador.
Despejar campos:
Maniobra que consiste en abrir los seccionadores adyacentes al interruptutor de un campo que fue abierto previamente.
Documento de parámetros técnicos del SIN:
Documento en el cual se incluyen los principales parámetros técnicos de los elementos que constituyen el SIN. Se actualiza por lo menos estacionalmente con base en la información reportada por las empresas al CND. Este documento debe ser actualizado por el CND y estar a disposición de las empresas del SIN.
Estado de alerta:
Es un estado de operación que se encuentra cercano a los límites de seguridad y que ante la ocurrencia de una contingencia se alcanza un estado de emergencia.
Estado de emergencia:
Es el estado de operación que se alcanza cuando se violan los límites de seguridad del sistema de potencia o que no se puede atender totalmente la demanda.
Estatismo:
Es la variación porcentual de la frecuencia por cada unidad de variación porcentual de la carga en un generador.
Etapa de pruebas:
Es el período previo a la puesta en operación comercial de un equipo del SIN, o de equipos existentes cuando entran en operación después de un mantenimiento prolongado. La fecha de iniciación de la operación comercial es definida por la empresa propietaria.
Factor de diversidad:
Es la relación existente entre la demanda máxima de potencia de un sistema y la suma de las demandas máximas de potencia de los subsistemas que lo conforman.
Frecuencia de mantenimientos:
Es la periodicidad con la cual se efectúan mantenimientos programados a los equipos del SIN. Se mide en horas de operación.
Frecuencia de utilización:
Es la frecuencia con la cual deben ser actualizados los resultados de cada una de las metodologías necesarias para efectuar el planeamiento de la operación del SIN.
Generación bruta:
Es la generación de la planta medida por contadores instalados en los bornes del generador.
Generación neta:
Es la generación entregada por una planta al SIN en el punto de conexión.
Generación mínima por seguridad:
Es la mínima generación requerida para soportar la tensión y aliviar sobrecargas en alguna zona del STN, STR o Sistema de Distribución Local.
Generación mínima técnica:
Es la mínima generación que puede tener una unidad de generación en condiciones normales de operación. En el Documento de Parámetros Técnicos del SIN se presentan las generaciones mínimas técnicas. Estos valores deben ser registrados y validados por las empresas ante el CND.
Horas de desconexión forzada:
Es el número de horas que un equipo del SIN permanece fuera de servicio por razones de fallas.
Horas de desconexión programada:
Es el número de horas que un equipo del SIN permanece fuera de servicio por razones de mantenimientos programados.
Horizonte del planeamiento operativo:
Es el período de tiempo cubierto por cada una de las etapas del Planeamiento Operativo denominadas Largo, Mediano Plazo, Corto Plazo y muy Corto Plazo. El horizonte del Largo Plazo es de cinco años, el Mediano Plazo de cinco semanas, el Despacho Económico de 24 horas y el Muy Corto Plazo desde la hora actual hasta el final del día.
Indisponibilidad de corto plazo de unidades generadoras (ICP):
Es la parte de la indisponibilidad histórica para cada unidad generadora ocasionada por eventos diferentes a mantenimientos programados en los últimos tres (3) años. Se calcula a partir de la fórmula :
(1-IH) = (1-ICP)(1-IMP)
Este cálculo se efectúa sobre las horas de máxima demanda para análisis de potencia (ICPP) y sobre todas las horas del período para análisis energéticos (ICPE). Se expresa en por unidad de su capacidad efectiva y se revalúa estacionalmente. Se utiliza para modelar la disponibilidad de unidades de generación en las metodologías de Largo Plazo durante el primer año del horizonte y en el segundo horizonte del Mediano Plazo.
Indisponibilidad histórica de unidades generadoras (IH):
Es la indisponibilidad para cada unidad generadora ocasionada por limitaciones de su capacidad efectiva y por desconexiones programadas o no programadas durante los tres (3) últimos años.
Se calcula como la diferencia entre la capacidad efectiva de la unidad generadora y la capacidad disponible horaria de la unidad, promediada sobre los tres (3) últimos años. Se evalúa sobre todas las horas de máxima demanda de los tres últimos años para análisis de potencia (IHP) y sobre todas las horas para análisis energéticos (IHE).
Se expresa en por unidad (p.u.) de su capacidad efectiva y se utiliza para modelar la disponibilidad de las unidades de generación en las metodologías de Largo Plazo durante los meses posteriores al primer año del horizonte.
Indisponibilidad por mantenimientos históricos programados (IMP):
Es la indisponibilidad en (p.u.) para cada unidad generadora de su capacidad efectiva atribuible a los mantenimientos programados durante los últimos tres años. Se revalúa estacionalmente y se emplea para calcular el índice de indisponibilidad de Corto Plazo (ICP).
Inflexibilidad de unidades:
<Definición subrogada por el artículo 16 de la Resolución CREG- 112 de 1998. El nuevo texto es el siguiente:> Una unidad es inflexible cuando las características técnicas de la unidad hacen que genere en una hora a pesar de que su precio de oferta es superior al costo marginal del sistema, o cuando después de la hora de cierre de las ofertas y antes del período de reporte de cambios para el redespacho, el generador informa que por sus características técnicas la unidad es inflexible.
Límite de confiabilidad de energía:
Es el máximo nivel aceptable de riesgo en el suministro de la demanda de energía. Este nivel de riesgo se mide con el índice valor esperado de racionamiento de energía (VERE), expresado en términos de porcentajes de la demanda mensual de energía y tiene un valor del 1.5%, obtenido como el máximo valor en el cual se puede reducir la demanda de energía mediante reducción de voltaje y frecuencia, sin desconexión de circuitos. Adicionalmente, se tiene el índice valor esperado de racionamiento de energía condicionado (VEREC), correspondiente al valor esperado de racionamiento en los casos en que se presenta, cuyo valor límite es el 3% de la demanda de energía y el número de casos con racionamiento, cuyo límite es 5 casos.
Límite de confiabilidad de potencia:
Es el máximo nivel aceptable de riesgo en el suministro de la demanda de potencia. Este nivel de riesgo se mide con el índice valor esperado de racionamiento de potencia (VERP), expresado en términos de porcentaje de la demanda mensual de potencia y tiene un valor del 1%, obtenido como el máximo valor en el cual se puede reducir la demanda de potencia mediante reducción de voltaje y frecuencia sin desconexión de circuitos.
Para el valor esperado de racionamiento de potencia a Corto Plazo (VERPC) se adoptó un límite equivalente al 1% del (VERP) a Largo Plazo.
Mantenimiento programado:
<Definición modificada por el artículo 1 de la Resolución 159 de 2008. El nuevo texto es el siguiente:> Es el mantenimiento de equipos reportado por las empresas al CND con una antelación no inferior a una semana respecto de la fecha de inicio del mantenimiento, que fue aprobado por el CND conforme a la coordinación semanal de mantenimientos de equipos. Las consignaciones y/o modificaciones que se hagan en la programación de los mantenimientos con una antelación inferior a una semana y las Consignaciones de Emergencia no son Mantenimiento Programado.
Modo jerárquico de AGC:
<Definición modificada por el artículo 3o. de la Resolución CREG- 83 de 1999. el nuevo texto es el siguiente:> Es el modo de regulación de frecuencia en el cual más de un agente generador (Planta y/o Unidad) comparte la regulación secundaria de la frecuencia, con factores de participación resultantes de la aplicación del procedimiento establecido en el Anexo CO-4.
Nivel máximo físico: <Ver Notas del Editor>
Es la capacidad de almacenamiento de agua en un embalse.
Nivel máximo operativo: <Ver Notas del Editor>
Es el volumen de agua resultante de la diferencia entre el volumen útil y el volumen de espera.
Nivel mínimo físico: <Ver Notas del Editor>
<Ver Notas de Vigencia> Es la cantidad de agua almacenada que por condiciones de su captación no es posible utilizar para la generación de energía eléctrica.
Nivel mínimo operativo inferior:
Es un límite operativo de un embalse, por debajo del cual el precio de oferta da las plantas asociadas debe ser mayor que el precio de oferta mas alto del SIN en cada hora.
Nivel mínimo operativo superior:
Es un límite operativo de un embalse, por debajo del cual la energía almacenada solo se permite utilizar si todos las unidades térmicas están despachados.
Niveles mínimos operativos de embalses:
Son niveles mensuales de embalses que constituyen una reserva energética para cubrir condiciones predeterminadas de confiabilidad.
Número de salidas:
Es el número de veces en las cuales una unidad de generación ha presentado salidas forzadas dentro del período analizado.
Operación integrada:
Es la forma de operación en la cual los recursos de generación centralmente despachados se utilizan para cubrir la demanda cumpliendo con los criterios adoptados, de seguridad, confiabilidad y calidad del servicio, y despacho por orden de mérito de costos.
Período de regulación:
Es el mínimo período de tiempo durante el cual las decisiones de descarga de un embalse efectuadas al principio de ese período no afectan las decisiones de descarga del mismo embalse que se efectúan con posterioridad al período.
Período de resolución:
Es la unidad de tiempo utilizada en cada una de las metodologías empleadas para planear la operación.
Períodos estacionales:
a) Verano: comprendido entre diciembre 1 y abril 30.
b) Invierno: comprendido entre mayo 1 y noviembre 30.
Plantas centralmente despachadas:
Son todas las plantas de generación con capacidad efectiva mayor que 20 MW y todas aquellas menores o iguales a 20 MW que quieran participar en el Despacho Económico.
Programa despacho económico horario:
Es el programa de generación de las unidades SIN en cada una de las horas del día, producido por el Despacho Económico.
Regulación Automática de Generación (AGC):
Es un sistema para el control de la regulación secundaria, usado para acompañar las variaciones de carga a través de la generación, controlar la frecuencia dentro de un rango de operación y los intercambios programados. El AGC, puede programarse en modo centralizado, descentralizado o jerárquico.
Regulación primaria:
Es la variación inmediata de la potencia entregada por el generador como respuesta a cambios de frecuencia en el sistema.
Regulación secundaria:
Es el ajuste automático o manual de la potencia del generador para restablecer el equilibrio carga-generación.
Reserva de regulación primaria:
Es aquella Reserva Rodante en las plantas que responden a cambios súbitos de frecuencia en un lapso de 0 a 10 segundos. La variación de carga de la planta debe ser sostenible al menos durante los siguientes 30 segundos.
Reserva de regulación secundaria:
Es aquella Reserva Rodante en las plantas que responden a la variación de generación y que debe estar disponible a los 30 segundos a partir del momento en que ocurra el evento. Debe poder sostenerse al menos durante los siguientes 30 minutos de tal forma que tome la variación de las generaciones de las plantas que participaron en la regulación primaria.
Reserva operativa:
Es la diferencia entre la suma de las capacidades disponibles de las unidades generadoras y la suma de la generación programada de las mismas en la hora considerada.
Reserva rodante:
Es la parte de la reserva operativa ubicada en plantas que están operando y puedan responder a cambios de generación en períodos de hasta 30 segundos.
Restablecimiento:
Es el procedimiento empleado para llevar al sistema de potencia de un estado de emergencia al estado normal de operación.
Salida forzada:
Es la desconexión intempestiva de un equipo por falla o defecto del propio equipo o de cualquier otro.
Servicios auxiliares:
Son equipos que participan en el funcionamiento de los generadores y subestaciones, actuando en la alimentación de los equipos de mando y control de los mismos.
Servicios asociados de generación de energía.
Son servicios asociados con la actividad de generación los que prestan las empresas generadoras con sus unidades conectadas al Sistema Interconectado Nacional para asegurar el cumplimiento de las normas sobre calidad, confiabilidad y seguridad en la prestación del servicio. Incluye entre otros, la generación de potencia reactiva, la Reserva Primaria y de AGC, de acuerdo con las normas respectivas establecidas en el Reglamento de Operación.
Sincronización:
Es la conexión de dos sistemas de corriente alterna que están operando de forma separada.
Sistema Interconectado Nacional (SIN):
Es el sistema compuesto por los siguientes elementos conectados entre sí: las plantas de generación, el Sistema de Transmisión Nacional (STN), los Sistemas de Transmisión Regional (STRs), los Sistemas de Distribución Local, subestaciones y equipos asociados y las cargas eléctricas de los usuarios, conforme a la Ley 143 de 1994.
Sistema de Transmisión Nacional (STN):
Es el sistema de transmisión de energía eléctrica compuesto por el conjunto de líneas y subestaciones con sus equipos asociados, transformadores con sus respectivos módulos de conexión, que operan a tensiones iguales o superiores a 220 kV.
Sistema de Transmisión Regional (STR):
Es el sistema interconectado de transmisión de energía eléctrica compuesto por redes regionales o interregionales de transmisión, conformado por el conjunto de líneas y subestaciones, con sus equipos asociados, que operan a tensiones menores de 220 kV y que no pertenecen a un sistema de distribución local.
Sistema de Distribución Local:
Es el sistema de transmisión de energía eléctrica compuesto por redes de distribución municipales o distritales, conformado por el conjunto de líneas y subestaciones, con sus equipos asociados, que operan a tensiones menores de 220 kV que no pertenecen a un sistema de transmisión regional por estar dedicadas al servicio de un sistema de distribución municipal, distrital o local.
Tasa de salidas forzadas:
Es el número de salidas forzadas por hora de servicio.
Unidades Elegibles para Reserva Rodante:
Son aquellas unidades que cumplan con la definición de Reserva Rodante. En el Documento de Parámetros Técnicos del SIN, se presentan las unidades elegibles para Reserva Rodante.
Unidades elegibles para el AGC:
<Definición modificada por el artículo 2o. de la Resolución CREG- 198 de 1997. El nuevo texto es el siguiente:> Son aquellas unidades que cumplan con la definición de AGC y con los requerimientos del Anexo C0-4.
Valor Esperado de Racionamiento:
Es el índice de confiabilidad de suministro de demanda que se obtiene como la sumatoria, para todos los casos considerados, del producto entre la magnitud del déficit en cada caso y la probabilidad de ocurrencia del caso.
Valor Esperado de Racionamiento de Energía (VERE):
Es el racionamiento promedio esperado de energía en un mes determinado y se expresa en (GWh) o en porcentaje de la demanda mensual de energía.
Valor Esperado de Racionamiento de Energía Condicionado (VEREC):
Es el racionamiento promedio de energía de los casos con déficit en un mes determinado y se expresa en (GWh) o en porcentaje de la demanda mensual de energía.
Valor Esperado de Racionamiento de Energía Estacional:
Es la suma en (GWh) del valor esperado de racionamiento de energía (VERE) para todos los meses de la estación.
Valor Esperado de Racionamiento de potencia (VERP):
Es el racionamiento promedio esperado de potencia en un mes determinado y se expresa en (MW) o en porcentaje de la demanda de potencia mensual.
Valor esperado de racionamiento de potencia a corto plazo (VERPC):
Es el racionamiento esperado de potencia evaluado para períodos de una hora.
Ventanas de mantenimiento:
Es el intervalo de tiempo (horas), dentro del cual se puede adelantar o atrasar el inicio de un mantenimiento preventivo requerido por una línea, transformador o unidad de generación.
Volumen de espera:
Es el espacio reservado en el embalse para amortiguar determinadas crecientes de los ríos que alimentan el embalse.
Volumen util:
Es el volumen de agua resultante de la diferencia entre el máximo físico y el nivel mínimo físico del embalse.
El planeamiento operativo se fundamenta en el siguiente principio:
- La planeación de la operación de los recursos disponibles de generación y transmisión debe hacerse en forma integrada, con el objetivo de minimizar los costos de operación del sistema, y procurando atender la demanda con los niveles de seguridad, confiabilidad y calidad de servicio definidos en este código.
- Para realizar el Planeamiento Operativo se efectúa una descomposición funcional y temporal. La descomposición funcional considera el Planeamiento Operativo Energético y el Planeamiento Operativo Eléctrico. La descomposición temporal establece un Largo Plazo de 5 años, un Mediano Plazo de 5 semanas, un Despacho Económico de 24 horas y un Redespacho de una hora.
El Planeamiento Operativo Energético de largo y mediano plazo tienen carácter indicativo, mientras el Planeamiento Operativo Eléctrico, el Despacho económico y el Redespacho tienen carácter obligatorio.
2.1 PLANEAMIENTO OPERATIVO ENERGÉTICO. <Numeral modificado por el artículo 8 de la Resolución 60 de 2019. El nuevo texto es el siguiente:>
Consiste en la planeación de la operación de los recursos energéticos hidráulicos, térmicos, solares fotovoltaicos y eólicos para la producción de energía eléctrica.
2.1.1 PLANEAMIENTO OPERATIVO INDICATIVO DE LARGO PLAZO.
En este proceso se calculan los costos incrementales para los embalses con períodos de regulación mayor que mensual, el programa coordinado de mantenimientos preventivos y los índices de la evolución esperada de la operación en el horizonte de largo plazo.
Demanda :
Se utilizan pronósticos mensuales de energía y potencia, en forma de curvas de duración, para un horizonte de 6 años, producidos por la UPME y analizados conjuntamente con las empresas involucradas y actualizados el 10 de marzo, el 30 de julio y el 30 de noviembre. El CND utilizara sus pronósticos en caso de no estar disponibles los de la UPME en las fechas antes indicadas.
Las empresas distribuidoras deben suministrar al CND, dentro de los diez (10) primeros días de cada mes, la información de demanda mensual de energía y potencia histórica requerida para efectuar los pronósticos de demanda.
Pérdidas :
Se utilizan pronósticos mensuales de perdidas de energía y potencia, para un horizonte de 6 años, producidos por la UPME y actualizados el 10 de marzo, el 30 de julio y el 30 de noviembre. El CND utilizará sus pronósticos en caso de no estar disponibles los de la UPME en las fechas antes indicadas.
Las pérdidas así obtenidas se adicionan a las demandas mensuales de energía y potencia.
Hidrologías :
Las empresas con generación hidráulica suministran, dentro de los diez (10) primeros días del mes, al CND la información necesaria para actualizar las series históricas mensuales de caudales, irrigación, consumos de acueductos, aportes, bombeos y evaporación.
Se utilizan las series sintéticas de caudales mensuales, condicionadas al último valor histórico, para un horizonte de seis (6) años y actualizados mensualmente.
Los parámetros de las series históricas de caudales mensuales están representados por medias, desviaciones y correlaciones para modelos lognormal y normal, actualizados anualmente por el CND. Adicionalmente, se tendrán en cuenta las tendencias de los parámetros que las afectan, entre otras las variables climáticas.
Niveles mínimos operativos :
El Nivel Mínimo Operativo Inferior se calcula mediante un proceso de simulación que considera los siguientes supuestos :
- información operativa vigente
- hidrología de diferentes probabilidades de ser superada para cada mes
- disponibilidad esperada de las plantas térmicas igual a la que se considere para el Planeamiento Operativo de Largo Plazo
- volumen inicial de los embalses igual a su mínimo físico
- fecha inicial de la simulación el 1 de mayo
Usando en forma iterativa el proceso de simulación, se determina cual es la menor hidrología, con la misma probabilidad de ser superada para todos los ríos, con la cual el sistema no presenta racionamientos ni atrapamientos de agua en los embalses durante todo un año.
<Inciso modificado por el artículo 1o. de la Resolución CREG- 66 de 1999. El nuevo texto es el siguiente:> Con esta simulación se determina la cantidad de energía que resulta almacenada al comienzo del período de verano. Esta energía se distribuye entre los embalses con capacidad de regulación mayor que diaria (sin incluir los siguientes embalses con prioridad de utilización diferente de la energética: Sisga, Tominé, Neusa, Chuza, Urrá y Salvajina) en proporción al nivel físico máximo afectado por la capacidad de las plantas asociadas, volúmenes de espera, volúmenes mínimos y demás restricciones que afecten las descargas.
Para calcular el Nivel Mínimo Operativo Superior se calculan las reservas adicionales a las del Nivel Mínimo Operativo Inferior, que permitan proteger al sistema contra una contingencia hidrológica definida por la CREG, utilizando los mismos supuestos de información y sin permitir atrapamientos de agua en los embalses. Las reservas obtenidas se distribuyen entre los embalses en proporción al nivel físico máximo teniendo en cuenta las restricciones antes mencionadas además de las reservas representadas por el Nivel Mínimo Operativo Inferior. Las reservas obtenidas como la suma del Nivel Mínimo Operativo Inferior y de las reservas para contingencias corresponden al Nivel Mínimo Operativo Superior.
Para su uso, se definen los costos de los embalses, entre ambos niveles, creciendo linealmente entre el costo de la térmica más costosa y el costo de racionamiento más bajo. Por debajo del Nivel Mínimo Operativo Inferior se definen costos superiores al del primer segmento de racionamiento.
Los Niveles Mínimos Operativos son calculados por el CND estacionalmente o cuando las condiciones del sistema interconectado así lo ameriten.
Los valores de niveles mínimos operativos se presentan en el Documento de Parámetros Técnicos del SIN.
Indices de indisponibilidad:
Los índices de indisponibilidad histórica (IH) e indisponibilidad de Corto Plazo (ICP) de las unidades generadoras son actualizados estacionalmente por el CND con base en la información obtenida del despacho horario, y de acuerdo con la formulación presentada en el Anexo CO-1. Para el planeamiento operativo se podrán utilizar supuestos diferentes de indisponibilidad cuando el CNO lo considere necesario.
Costos de combustible y transporte:
Son los costos estimados para los combustibles y su transporte utilizados por las unidades térmicas. Estos costos serán suministrados por las empresas propietarias de los equipos teniendo en cuenta los contratos de suministro de combustibles que tengan establecidos.
Costos de administración, operación y mantenimiento:
Son los costos índices de administración, operación y mantenimiento para las unidades térmicas, utilizados en el planeamiento de la expansión del STN.
Mantenimientos y/o Desconexiones de los Equipos del SIN:
<Aparte modificado por el artículo 2 de la Resolución CREG 65 de 2000, el nuevo texto es el siguiente:>
Se consideran cada uno de los mantenimientos y/o desconexiones requeridos por los equipos del STN, las unidades generadores y, en general, de los equipos del SIN que sean considerados de Consignación Nacional.
Para los equipos de generación, el programa de mantenimientos para los siguientes veinticuatro (24) meses será aquel que se encuentre consignado en el sistema de información descrito en el numeral 2.1.1.3.
Para equipos del STN, las Interconexiones Internacionales de Nivel IV o superior, los Activos de Conexión al STN y los equipos de los STR y/o SDL que sean considerados como Consignación Nacional, el programa de mantenimientos para los siguientes veinticuatro (24) meses será aquel que se encuentre consignado en el sistema de información descrito en el numeral 2.1.1.4.
Fecha de entrada y retiro de elementos:
Las fechas de entrada y retiro de operación de elementos del sistema son actualizados por el CND previa notificación oficial de la empresa propietaria del elemento.
Restricciones eléctricas:
De acuerdo con los resultados del Planeamiento Eléctrico, se incluyen las generaciones mínimas por seguridad de las plantas térmicas e hidráulicas.
2.1.1.2 OPTIMIZACIÓN Y SIMULACIÓN.
Optimización a largo plazo: <Aparte modificado por el artículo 3 de la Resolución CREG 65 de 2000, el nuevo texto es el siguiente:>
Se calculan los desembalsamientos mensuales que cumplan con el criterio de minimizar el valor esperado del valor presente de los costos de operación de los recursos de generación del SIN considerados en forma integrada, adicionando los costos de racionamiento. Para esto se usan metodologías de programación matemática. Para las unidades de generación se utilizan los índices de corto plazo (ICP) y el programa de mantenimientos reportados para los primeros doce (12) meses y los índices IH durante el resto del horizonte. Si algunas empresas han reportado mantenimientos para un horizonte de hasta veinticuatro (24) meses, de acuerdo con el numeral 2.1.1.1, estos podrán ser considerados en los análisis energéticos en conjunto con los índices de indisponibilidad respectivos.
Como información de salida de estas metodologías se obtienen los desembalsamientos o costos incrementales a nivel mensual para cada uno de los embalses con período de regulación mayor que mensual.
La frecuencia de utilización de este programa es mensual, el horizonte cinco (5) años y el período de resolución un (1) mes.
Simulación a largo plazo:
Por medio del programa de simulación y a partir de los costos y desembalsamientos obtenidos por los programas de optimización a Largo Plazo se simula la operación de los recursos del sistema para obtener índices de confiabilidad y evolución esperada de la operación a nivel mensual.
La frecuencia de utilización de este programa es mensual, el horizonte cinco (5) años y el período de resolución un (1) mes.
2.1.1.3 COORDINACIÓN DE MANTENIMIENTOS Y/O DESCONEXIONES DE EQUIPOS DE GENERACIÓN. <Numeral modificado por el artículo 4 de la Resolución CREG 65 de 2000, el nuevo texto es el siguiente:>
<Inciso modificado por el artículo 9 de la Resolución 60 de 2019. El nuevo texto es el siguiente:> Las empresas propietarias u operadoras de unidades o plantas generadoras despachadas centralmente o propietarias u operadoras de plantas eólicas y solares fotovoltaicas conectadas al STN y STR, ingresarán su programa de mantenimientos y/o desconexiones mediante un sistema de información desarrollado por el CND, con el propósito de garantizar la reserva de potencia necesaria para la operación confiable y segura del SIN, de acuerdo con los criterios y parámetros técnicos definidos en este Código de Redes y en los acuerdos del C.N.O.
Es obligatorio para todas las empresas antes mencionadas, la consignación de su programa de mantenimiento y/o desconexiones en este sistema de información.
En cualquier momento las empresas podrán ingresar al sistema de información para consignar y/o modificar, de ser posible, la programación de los mantenimientos de sus unidades generadoras. El horizonte es de veinticuatro (24) meses contados a partir de la fecha de ingreso al sistema de información, para los primeros doce (12) meses es obligatorio el reporte del programa de mantenimiento por parte de las empresas, para el resto del horizonte, doce (12) meses, dicho reporte será opcional.
El CND verificará si con los programas de mantenimiento consignados en el sistema de información se preserva o no la seguridad y confiabilidad del SIN, para lo cual utilizará los modelos de Planeamiento Operativo Energético y Eléctrico, además de considerar los mantenimientos reportados para los equipos de transporte del SIN que se consideren Consignación Nacional.
La programación de los mantenimientos y/o desconexiones de la semana en ejecución y de la siguiente deberá cumplir adicionalmente lo establecido en el numeral 5.5.2 de este Código de Operación.
Si el CND establece que con los programas de mantenimiento reportados no se preservan los márgenes de seguridad y confiabilidad del SIN, el CND informará sobre la ocurrencia de tal circunstancia a los agentes, con el fin de que estos nuevamente programen sus mantenimientos. Si pese a esto, no se logran reestablecer los márgenes de seguridad y confiabilidad del SIN, el CND les informará a los propietarios u operadores respectivos, quienes tendrán cinco (5) días para acordar la modificación de los mantenimientos; para la semana en ejecución y la siguiente el plazo será el que defina el CND, de acuerdo con lo establecido en el Numeral 5.5.2. Si no llegasen a un acuerdo, el CND establecerá el programa de mantenimientos. Para efectuar estas modificaciones el CND respetará, en lo posible, (dependiendo de los resultados del análisis eléctrico) el orden cronológico, desplazando primero aquellos mantenimientos que fueron reportados más recientemente. Igual mecanismo se aplicará para los casos en que cambien los supuestos de demanda o los parámetros y criterios definidos en el sistema de información.
El CND presentará periódicamente ante el CNO los indicadores sobre la gestión de mantenimientos por parte de los agentes generadores. Estos indicadores serán los que apruebe el CNO y deberán ser reportados por el sistema de información.
<Numeral adicionado por el artículo 6 de la Resolución CREG 65 de 2000, el nuevo texto es el siguiente:> Los propietarios u operadores de los equipos del STN, las Interconexiones Internacionales de Nivel IV o superior, los Activos de Conexión al STN y los equipos de los STR y/o SDL que sean considerados como Consignación Nacional, ingresarán su programa de mantenimientos y/o desconexiones mediante un sistema de información desarrollado por el CND, con el propósito de garantizar la operación confiable y segura del SIN, de acuerdo con los criterios y parámetros técnicos definidos en este Código de Redes y en los acuerdos del CNO.
Es obligatorio para todas las empresas responsables de los activos antes mencionados, la consignación de su programa de mantenimiento y/o desconexiones en este sistema de información. Para efectos operativos, el primer programa de mantenimientos y/o desconexiones debe estar consignado en el sistema de información descrito en el numeral 2.1.1.4" a más tardar el día en que entre a regir la presente resolución.
En cualquier momento las empresas podrán ingresar al sistema de información para consignar y/o modificar, de ser posible, la programación de los mantenimientos de sus equipos de transporte. El horizonte es de veinticuatro (24) meses contados a partir de la fecha de ingreso al sistema de información, para los primeros seis (6) meses es obligatorio el reporte del programa de mantenimiento por parte de las empresas, para el resto del horizonte dieciocho (18) meses, dicho reporte será opcional.
La programación de los mantenimientos y/o desconexiones de la semana en ejecución y de la siguiente deberá cumplir adicionalmente lo establecido en el numeral 5.5.2 de este Código de Operación.
El CND verificará si con los programas de mantenimiento consignados en el sistema de información se preserva o no la seguridad y confiabilidad del SIN, para lo cual utilizará los modelos de Planeamiento Operativo Energético y Eléctrico, además de considerar los mantenimientos reportados para los equipos del sistema de generación del SIN.
Si el CND establece que con los programas de mantenimiento reportados no se preservan los márgenes de seguridad y confiabilidad del SIN, el CND informará sobre la ocurrencia de tal circunstancia a los agentes, con el fin de que estos reprogramen sus mantenimientos. Si pese a esto, no se logran reestablecer los márgenes de seguridad y confiabilidad del SIN, el CND les informará a los propietarios u operadores respectivos, quienes tendrán cinco (5) días para acordar la modificación de los mantenimientos; para la semana en ejecución y la siguiente el plazo será el que defina el CND, de acuerdo con lo establecido en el Numeral 5.5.2. Si no llegasen a un acuerdo, el CND establecerá el programa de mantenimientos. Para efectuar estas modificaciones el CND respetará, en lo posible, el orden cronológico, desplazando primero aquellos mantenimientos que fueron reportados más recientemente. Igual mecanismo se aplicará para los casos en que cambien los supuestos de demanda o los parámetros y criterios definidos en el sistema de información.
El CND presentará periódicamente ante el CNO los indicadores sobre la gestión de mantenimientos por parte de los propietarios u operadores de los activos de transporte a que se refiere la presente norma. Estos indicadores serán los que apruebe el CNO y deberán ser reportados por el sistema de información.
2.1.1.5 INFORME DE RESULTADOS.
<Renumerado. Antes 2.1.1.4>
El CND pondrá a disposición de las empresas, antes del 15 de cada mes el programa coordinado de mantenimientos y el Plan Indicativo de Largo Plazo que contiene:
- Evolución esperada de embalses.
- Generación esperada de plantas.
- Indices de confiabilidad.
- Estimativo de Costos incrementales de las plantas hidráulicas.
- Costos marginales del sistema.
- Tablas de costos futuros de los embalses de largo plazo.
- Análisis de sensibilidad para diferentes escenarios.
2.1.2 PLANEAMIENTO OPERATIVO INDICATIVO DE MEDIANO PLAZO.
En este proceso se calculan los costos incrementales para los embalses con períodos de regulación mayor que diario y los índices de la evolución esperada de la operación en el horizonte de mediano plazo.
Demanda:
Para el Mediano Plazo se utiliza una combinación de las predicciones diarias utilizadas para el Despacho Económico horario y las proyecciones mensuales de Largo Plazo, de la siguiente manera:
Para la primer semana se toman las predicciones utilizadas en el Despacho Económico horario.
Para las 4 semanas restantes, se considera la demanda mensual del mes correspondiente utilizadas en el Largo Plazo, calculando las demandas diarias promedio y agregando para obtener demandas semanales de energía, que son luego utilizadas para construir la curva de duración de demanda semanal.
Pérdidas:
Para el Mediano Plazo se toman las pérdidas mensuales estimadas de energía del STN para el Largo Plazo y se distribuyen a nivel diario en proporción a la demanda de energía diaria del sistema.
Hidrología :
Para la primera semana, se utilizan pronósticos basados en la información real de la última semana.
Para las siguientes cuatro (4) semanas se utilizan los pronósticos mensuales de caudales calculados a partir de: análisis de la información disponible, análisis general de comportamiento climático, la confrontación entre el pronóstico y la información histórica para el último mes, análisis individual de las cuencas, la consistencia de los pronósticos por áreas geográficas y los resultados de los modelos de pronóstico para períodos mensuales o menor que mensual.
Niveles mínimos operativos:
En el Mediano Plazo además se utilizan las dos curvas mensuales de niveles mínimos operativos para cada embalse.
Enlace largo Plazo - mediano Plazo:
Para la transferencia de costos del agua de los embalses desde el Largo Plazo al Mediano Plazo, se toman las tablas de costos totales resultantes de la optimización para cada embalse y para cada mes y se modifican entre el valor del mínimo operativo superior y mínimo operativo inferior, de tal forma que el costo sea el resultante de la interpolación entre el costo máximo térmico y el costo incremental operativo de racionamiento de energía (CRO1).
El costo terminal de embalses para la fecha del fin del horizonte del Mediano Plazo, se obtiene de interpolar los costos de agua para la hidrología de referencia pronosticada, entre los meses correspondientes a la fecha terminal. Para aquellos embalses que no son representados en el Largo Plazo, se derivan sus costos de otro embalse, perteneciente a la misma cuenca o a la misma región, aplicando un factor de escalación que refleje las diferencias en capacidad de regulación y el factor de conversión de las plantas asociadas. En el documento Parámetros Técnicos del SIN se incluyen los factores de escalación.
Mantenimiento y/o Desconexión de Generadores, Equipos de Transporte yconexión del SIN
<Aparte modificado por el artículo 7 de la Resolución CREG 65 de 2000, el nuevo texto es el siguiente:> Para los equipos de generación, de transporte y conexión del SIN que sean considerados de consignación nacional, el programa de mantenimientos será aquel que se encuentre consignado en el sistema de información descrito en los numerales 2.1.1.3 y 2.1.1.4.
Disponibilidad:
Para modelar la disponibilidad de las unidades de generación durante la primera semana del horizonte del Mediano Plazo se considera la reserva rodante estimada del Despacho Económico del día anterior, la capacidad efectiva y los mantenimientos programados. Durante el resto del horizonte se considera capacidad efectiva, mantenimientos programados e índices de indisponibilidad de Corto Plazo de Energía (ICPE).
Restricciones eléctricas:
De acuerdo con los resultados del Planeamiento Operativo Eléctrico, se incluyen las generaciones mínimas por seguridad de las plantas térmicas e hidráulicas y los límites de intercambio de las áreas operativas considerando los mantenimientos en la red de transmisión.
2.1.2.2 DESPACHO HIDROTÉRMICO A MEDIANO PLAZO.
Se utiliza el programa de optimización a Mediano Plazo basado en metodologías de programación lineal para determinar los desembalsamientos y costos incrementales de los embalses con períodos de regulación mayor que un día y las políticas de operación de las unidades térmicas que cumplan con el criterio de minimizar el valor presente de los costos operativos.
La frecuencia de utilización de este programa es dos veces a la semana con horizonte de cinco (5) semanas, períodos de resolución diario durante los primeros siete (7) días con seis (6) subperíodos, y semanal durante las siguientes cuatro (4) semanas.
2.1.2.3 INFORME DE RESULTADOS.
El CND genera los días miércoles y viernes el informe que constituyen el Plan indicativo de operación energética a Mediano Plazo el cual contiene:
- Evolución esperada de los embalses.
- Generación esperada de las plantas.
- Índices de confiabilidad.
- Costos incrementales de los recursos del agua.
- Costos marginales del sistema.
- Análisis de sensibilidad ante diferentes escenarios.
Adicionalmente, se presenta el programa coordinado de mantenimientos.
2.2 PLANEAMIENTO OPERATIVO ELÉCTRICO.
El objetivo del planeamiento de la operación eléctrica es garantizar que la operación integrada de los recursos de generación y transmisión cubra la demanda de potencia y energía del SIN con una adecuada confiabilidad, calidad y seguridad. Se emplean programas convencionales de flujo de cargas, estabilidad, corto circuito y programas específicos de acuerdo con las necesidades.
En el Documento de Parámetros Técnicos del SIN se detalla la información usada para los análisis de Planeamiento Operativo Eléctrico.
2.2.1.1 INFORMACIÓN PARA PLANTAS SOLARES FOTOVOLTAICOS Y EÓLICAS CONECTADAS AL STN Y STR. <Numeral adicionado por el artículo 10 de la Resolución 60 de 2019. El nuevo texto es el siguiente:>
En los treinta (30) días hábiles siguientes a la entrada en operación comercial del proyecto, los agentes que representan las plantas de generación que se conecten al STN y STR deben entregar los modelos de simulación RMS detallados en la herramienta de simulación que utiliza el CND, los cuales deben ser validados y parametrizables de acuerdo con los requerimientos técnicos definidos en el numeral 8.2.4 del Código de Conexión y conforme a la metodología de validación definida mediante Acuerdo por el C.N.O.
Los modelos se deben actualizar en los casos en que, en el análisis posoperativo realizado por el CND, se detecte que el modelo no esté de acuerdo a los criterios de calidad definidos por el C.N.O. Para dicha actualización se tendrá un plazo de 6 meses.
PARÁGRAFO. Una vez definidos los requisitos de los modelos de planta de que trata el artículo 5o de la presente resolución, dentro de los sesenta (60) días hábiles siguientes, el C.N.O deberá definir, mediante acuerdo, la metodología para la validación de los modelos de que trata este artículo.
Los criterios generales del planeamiento de la operación eléctrica son los siguientes:
- <Ver Notas de Vigencia> En estado estacionario las tensiones en las barras de 115 kV, 110 kV y 220 kV, 230 kV no deben ser inferiores al 90% ni superiores al 110% del valor nominal. Para la red de 500 kV el voltaje mínimo permitido es del 90% y el máximo es del 105% del valor nominal.
- La máxima transferencia por las líneas se considera como el mínimo valor entre el límite térmico de los conductores, máxima capacidad de los transformadores de corriente, el límite de transmisión por regulación de voltaje y el límite por estabilidad transitoria y dinámica.
- La cargabilidad de los transformadores se mide por su capacidad de corriente nominal, para tener en cuenta las variaciones de voltaje de operación con respecto al nominal del equipo.
<Inciso derogado por el artículo 4 de la Resolución CREG- 083 de 1999>
- La operación del sistema dentro de los límites de carga determinados anteriormente, exceptuando la sobrecarga de transformadores, se consideran como operación normal. Fuera de ellos el sistema se considera que está en estado de alerta o de emergencia.
- En el análisis de estado estacionario se consideran solo contingencias sencillas en las líneas de transmisión y en los bancos de transformadores 230/115 kV ó 220/110 kV.
- Bajo una falla trifásica a tierra en uno de los circuitos del sistema de transmisión, en cercanía a la subestación con mayor nivel de cortocircuito, la cual es aclarada con tiempo de protección principal y asumiendo salida permanente del elemento en falla, el sistema debe conservar la estabilidad.
- En las máquinas, los ángulos del rotor deben oscilar de forma coherente y amortiguada con respecto a una referencia. En el caso de resultar redes aisladas después de un evento, en cada red se escogerá una referencia, que generalmente es la planta de mayor capacidad.
- Las corrientes e impedancias vistas por los relés vecinos, deben ser tales que no ocasionen la salida de elementos adicionales, lo cual originaría una serie de eventos en cascada.
- En las barras principales del sistema de transmisión la tensión transitoria no debe estar por debajo de 0.8( p.u.) durante más de 500 m/seg.
- Al evaluar la estabilidad del sistema de transmisión ante pequeñas perturbaciones, se debe chequear que los valores propios tengan componente de amortiguación. Si no hay amortiguación se deben ajustar apropiadamente los sistemas de control de las unidades de los equipos del SIN y como último recurso, limitar las transferencias por el sistema de transmisión.
- <Aparte adicionado por el artículo 4 de la Resolución CREG- 083 de 1999. El texto es el siguiente:> El CND operará el SIN respetando los límites, tanto en estado normal como de sobrecarga, declarados por los agentes para sus equipos, límites que deberán ser sustentados técnicamente tanto en el momento en que se efectúe la declaración inicial, como en el momento en que se solicite la modificación de estos límites.
El Planeamiento Operativo Eléctrico se ha dividido en cuatro etapas denominadas Largo, Mediano, Corto y muy Corto Plazo. En cada una de las etapas se efectúa análisis de estado estacionario, transitorio y dinámico. Para el análisis de estado estacionario se utiliza el programa de flujo de cargas convencional y el programa de flujo de cargas óptimo. Este último se utiliza particularmente para establecer los taps de referencia y los voltajes objetivo en las unidades de generación.
El estado transitorio se analiza mediante el programa clásico de estabilidad, el cual da la respuesta en el tiempo del sistema ante perturbaciones de pequeña o gran magnitud a partir de una condición de operación específica.
Para el análisis de pequeñas perturbaciones se utiliza el programa de estabilidad dinámica en el cual se hace una representación lineal de los elementos en torno a una condición de operación específica, se calculan los valores y vectores propios de la matriz característica. Los valores y vectores propios junto con los factores de participación permiten analizar en forma detallada el comportamiento dinámico del sistema.
Adicionalmente, mediante el programa de cortocircuito se analiza el comportamiento de voltajes y corrientes en el sistema de transmisión como resultado de la ocurrencia de una falla. Estos resultados se complementan con los de estabilidad y flujo de cargas para analizar el comportamiento de las protecciones y recomendar o revisar sus ajustes.
2.2.3.1 LARGO PLAZO Y MEDIANO PLAZO.
El objetivo es planear en el Largo Plazo con un horizonte de cinco (5) años y resolución semestral y en el Mediano Plazo con un horizonte de (1) un año y resolución trimestral, la operación eléctrica del SIN para suplir la demanda con los criterios de calidad y seguridad definidos en el Numeral "2.2.2. Criterios Generales".
Mediante evaluaciones de estado estacionario, transitorio y dinámico ante fallas se deben establecer:
- Límites de voltaje en las principales barras del sistema de transmisión.
- Los límites de transferencias por el sistema de transmisión.
- Las áreas operativas.
- Los límites de transferencias para las áreas operativas.
- Generaciones mínimas de seguridad por área.
- Guías para la operación de equipos.
- Necesidades de compensación reactiva.
- Recomendaciones para modificar fechas de entrada de proyectos.
- Tiempos críticos de despeje de fallas en la red de transmisión.
- El esquema de Desconexión Automática de Carga.
- Análisis para la conexión de nuevos equipos al SIN.
- Control de generación para regulación primaria y secundaria de la frecuencia.
- Recomendaciones de ajustes y coordinación al sistema de protecciones.
- Consignas de operación.
- Análisis de mantenimientos de equipos de generación y transmisión del SIN.
Informe de Resultados:
El CND genera cada seis meses para el análisis eléctrico de Largo Plazo y cada tres meses para el Mediano Plazo los siguientes informes:
- Evaluación de límites de intercambios, generaciones mínimas y restricciones eléctricas.
- Evaluación de esquemas de Desconexión Automática de Carga.
- Análisis de estudios específicos que afectan la operación y calidad de servicio del SIN.
El objetivo es planear en el horizonte de una semana con resolución diaria y en el horizonte de 24 horas con resolución horaria, la operación eléctrica del SIN para suplir la demanda con los criterios de calidad y seguridad definidos en Numeral 2.2.2.
Mediante evaluaciones de estado estacionario, transitorio y dinámico ante fallas se realizan las siguientes funciones:
- Realizar el análisis eléctrico del plan integrado de mantenimiento de equipos de generación y transmisión del SIN. Para cada caso se deben revaluar los límites de transferencia, las generaciones mínimas de seguridad de las áreas operativas afectadas y los voltajes objetivo en la red de transmisión, en la nueva condición del sistema.
- Definir guías de operación de equipos en régimen de sobrecarga.
- Fijar políticas de operación de taps de transformadores a nivel horario.
- Definir estrategias para control de voltaje.
- Definir guías de racionamiento programado por razones de seguridad.
- Recomendar ajustes por razones eléctricas al Despacho Económico horario.
Informe de resultados:
El CND genera para todos los días un informe del análisis eléctrico de Corto Plazo. La información presentada es:
- Evaluación de límites de intercambios, generaciones mínimas y restricciones eléctricas.
- Consignas operativas.
- Análisis de estudios específicos que afectan la operación del SIN.
2.2.3.2.1 PRONÓSTICOS DE GENERACIÓN DE CORTO PLAZO. <Numeral adicionado por el artículo 25 de la Resolución 60 de 2019. El nuevo texto es el siguiente:>
Los pronósticos de generación a cargo del CND para las plantas de generación eólicas y solares fotovoltaicas conectadas al STN y STR se harán de la siguiente forma:
El CND elaborará los pronósticos indicativos de producción de las plantas eólicas y solares, conectadas al STN y STR, con resolución horaria para la semana (lunes a domingo) siguiente a la de operación. Estos pronósticos serán usados en los estudios energéticos y eléctricos de corto plazo y coordinación de mantenimientos. Esta información no será publicada.
El objetivo es analizar la seguridad del programa de redespacho con los criterios de calidad y seguridad definidos en Numeral 2.2.2, por medio de:
- Selección de contingencias de transmisión y generación.
- Evaluaciones de estado estacionario, transitorio y dinámico ante contingencias.
- Toma de acciones correctivas.
- Monitoreo de la reserva rodante del sistema y toma de acciones para mantenerla.
Informe de resultados:
El CND pone a disposición de las empresas información referente al análisis eléctrico de muy Corto Plazo, como respaldo al Despacho Económico horario. Esta información es la siguiente:
- Evaluación de límites de intercambios, generaciones mínimas y restricciones eléctricas.
- Análisis de estudios específicos que afectan la operación del SIN.
- Estrategias para el control de voltaje.
- Recomendaciones de ajustes al Despacho Económico horario.
2.2.3.3.1 PRONÓSTICOS DE GENERACIÓN MUY CORTO PLAZO. <Numeral adicionado por el artículo 26 de la Resolución 60 de 2019. El nuevo texto es el siguiente:>
Pronósticos de generación por el CND para las plantas solares fotovoltaicas y eólicas conectadas al STN y STR:
- El CND realizará pronósticos de generación, para las plantas solares fotovoltaicas y eólicas conectadas al STN y STR, a nivel horario y para las siguientes 40 horas, en el día de la operación.
Esta información no será publicada y su objetivo es determinar y programar las reservas operativas necesarias.
El CND deberá publicar en su página web las reservas operativas utilizadas en el mes de operación m en el mes m+1.
- El CND realizará pronósticos de generación, para las plantas solares fotovoltaicas y eólicas conectadas al STN y STR, en una ventana móvil de 5 minutos para los siguientes 60 minutos durante el día de la operación.
Esta información no será publicada y su objetivo es ser un insumo para determinar el balance carga/generación en tiempo real.
2.2.4 DESCONEXIÓN AUTOMÁTICA DE CARGA POR BAJA FRECUENCIA.
<Numeral modificado por el artículo 1o. de la Resolución CREG- 61 de 1996. El nuevo texto es el siguiente:>
Cuando el SIN enfrente un evento transitorio de frecuencia originado por un desbalance apreciable entre la generación y la carga, por pérdida de unidades generadoras o fraccionamiento de la red, se mantendrá la frecuencia en sus valores operativos con el esquema de Desconexión Automática de Carga por Baja Frecuencia. El esquema se diseña de acuerdo con los siguientes criterios:
- El disparo de la unidad de mayor capacidad del sistema no deberá activar la primera etapa de desconexión.
- En ningún momento la frecuencia podrá ser inferior a 57.5 Hz. Esta restricción la establecen las unidades térmicas, las cuales no podrán operar por debajo de esta frecuencia un tiempo superior a 48 segundos durante su vida útil.
- En contingencias se debe minimizar el tiempo que la frecuencia permanezca por debajo de 58.5 Hz, para evitar la pérdida de vida útil de las plantas térmicas. Según recomendación de fabricantes estas plantas pueden operar con esta frecuencia hasta 30 minutos durante toda su vida útil.
- Después de 10 segundos de ocurrido un evento, la frecuencia del sistema deberá estar por encima del umbral de la primera etapa del esquema de Desconexión Automática de Carga.
- Se deberá optimizar la cantidad de carga a desconectar en eventos, evitando al máximo la sobrefrecuencia, es decir, frecuencias superiores a 60 Hz después de ocurrido un evento.
- Diseño del Esquema:
Cada empresa distribuidora habilitará hasta el 60% de su demanda para ser desconectada por relés de baja frecuencia, con el fin de que el SIN pueda soportar la salida de grandes plantas de generación y se eviten, en lo posible, colapsos totales.
Mediante estudios de estabilidad dinámica y aplicando los criterios definidos en este Código, el CND determinará para cada área operativa el número de etapas a implementar, el porcentaje de demanda total a desconectar en cada etapa y la temporización correspondiente. El esquema será sometido a consideración de las empresas a finales de abril de cada año. El CND revisará la propuesta teniendo en cuenta los comentarios de las empresas y colocará a su disposición el informe del esquema definitivo antes del 31 de mayo de cada año. Las empresas deberán tener implantado el esquema antes del 30 de junio del mismo año.
El manejo y distribución de la carga a desconectar será efectuado por áreas operativas, de forma tal que cada una de ellas cumpla con los porcentajes asignados. Asimismo, al interior de cada una de las áreas operativas se asignarán los porcentajes de desconexión por empresa distribuidora, el cual se calculará como la demanda del distribuidor sobre la demanda total del área operativa a que pertenezca.
Cada empresa distribuidora en coordinación con las comercializadoras que operen en su área de influencia, seleccionará los usuarios que estarán en las diferentes etapas de Desconexión Automática de Carga, excluyendo en lo posible a los usuarios no regulados aislables, excepto cuando esté comprometida la seguridad del sistema.
Una vez transcurrido el transitorio y obtenida una condición estable en la frecuencia, el restablecimiento de la carga desconectada por los relés de baja frecuencia se hará bajo coordinación de los CRDïs y el CND. Ante la imposibilidad de reposición de carga por restricciones operativas, se aplicarán las mismas normas establecidas en este Código para la desconexión de carga en casos de emergencia y el estatuto de racionamiento.
En donde el esquema de desconexión nacional sea insuficiente, por ejemplo en áreas radiales o que a pesar de ser enmalladas se prevé su aislamiento del SIN, las empresas que estén localizadas en estas áreas deberán instalar esquemas suplementarios que permitan conservar parte de su carga y generación en condiciones de aislamiento. Estos esquemas suplementarios serán analizados entre el CND, los CRDïs y las empresas involucradas y aprobados por el CNO.
Supervisión del Esquema:
Las empresas informarán al CND y los CRDïs según el caso, sobre los circuitos seleccionados para desconexión automática, especificando la curva de carga horaria del circuito, la etapa a la cual se ajustó el relé y las características del relé (tipo: electrónico o mecánico, marca, precisión; rangos de ajuste: frecuencia y temporización; tiempo de actuación del relé y del interruptor).
Después de un evento de frecuencia, el CND recibirá directamente o a través de los CRDïs, según el caso, la información de las cargas deslastradas (MW). El CND utilizando los registros de telemedida, registro digital de frecuencia y programas computacionales, podrá determinar que área o empresa no cumple con los porcentajes establecidos en el esquema. Esta labor también podrá ser asistida por los CRDïs. La empresa que incumpla el porcentaje establecido, deberá justificarlo en el término de una semana y en caso de no encontrarse una razón técnica, se elevará la reclamación a la entidad correspondiente, quien definirá las acciones a seguir.
2.2.5 AJUSTES DE LOS RELÉS DE FRECUENCIA DE LAS UNIDADES DE GENERACIÓN DEL SIN . <Numeral modificado por el artículo 11 de la Resolución 60 de 2019. El nuevo texto es el siguiente:>
El CND especifica los rangos entre los cuales cada generador debe ajustar sus relés de frecuencia de acuerdo con los estudios de análisis de seguridad.
En términos generales, los fabricantes de turbinas para plantas térmicas no recomiendan operarlas a bajas frecuencias, para no deteriorar su vida útil. Sin embargo, a este respecto en el SIN se consideran las siguiente dos normas.
- Las unidades térmicas no pueden operar por debajo de 57.5 Hz un tiempo superior a 0.8 minutos (48 segundos) durante su vida útil.
- Las unidades térmicas pueden trabajar con frecuencias de 58.5 Hz hasta 30 minutos durante su vida útil.
Se considera que el esquema de desconexión de carga por baja frecuencia, implementado en el SIN ha sido diseñado teniendo en cuenta estas dos normas y los criterios establecidos en el Numeral “2.2.4 Desconexión Automática de Carga por Baja Frecuencia”. Por lo tanto, las unidades de generación deben cumplir con los siguientes requisitos para el ajuste de los relés de baja frecuencia:
- No deben tener disparo instantáneo para frecuencias iguales o superiores a 57.5 Hz.
- En el rango de 57.5 Hz a 58.5 Hz se puede ajustar un disparo con una temporización mínima de 15 segundos.
- Para frecuencias superiores a 58.5 Hz y menores a 62 Hz no pueden ajustarse disparos de la unidad.
- Para frecuencias superiores a 62 Hz y menores de 63 Hz puede ajustarse el disparo por sobrevelocidad con una temporización mínima de 15 segundos.
- Para frecuencias superiores a 63 Hz puede ajustarse el disparo instantáneo de la unidad para protección por sobrevelocidad.
Las plantas solares fotovoltaicas y eólicas conectadas al STN y STR, deben operar normalmente para un rango de frecuencia entre 57.5 Hz y 63 Hz.
3. DESPACHO ECONÓMICO HORARIO.
Es el proceso mediante el cual se obtiene para un período de 24 horas el programa horario de generación de los recursos del SIN despachados centralmente. Además se obtiene, las transferencias horarias de energía por las interconexiones internacionales. Los pasos a seguir en este proceso son los siguientes:
1) Recopilar la información básica.
2) Evaluar la Reserva Rodante.
3) Realizar el Despacho Económico Horario.
Demanda:
La predicción horaria de la demanda para el Despacho Económico se efectúa por áreas operativas y para cada una de las 24 horas de cada día de la semana. Esta predicción de demanda de potencia la efectúa el CND y la envía a las empresas semanalmente el día miércoles y recibe comentarios o modificaciones hasta el día viernes a las 13:00 horas.
La predicción de la demanda se obtiene al calcular el promedio móvil de las ultimas 15 semanas, suavizado exponencialmente, de los datos de potencia horaria. El promedio de la carga se actualiza con el último valor y el día correspondiente de la semana.
Las empresas generadoras y distribuidoras deben suministrar diariamente al CND la curva de carga diaria con resolución horaria y cada 15 minutos en los periodos de punta.
Pérdidas:
Las pérdidas horarias del STN se calculan como la diferencia entre la energía inyectada y extraída del STN. Las pérdidas así calculadas para cada hora del día (k) son consideradas dentro del despacho horario para la hora correspondiente del día (k + 2).
Declaración de Mantenimiento y/o Desconexiónes de Red <Aparte modificado por el artículo 8 de la Resolución CREG 65 de 2000, el nuevo texto es el siguiente:>
Se deben considerar los mantenimientos y/o desconexiones de los equipos del STN, las Interconexiones Internacionales de Nivel IV o superior, los Activos de Conexión al STN y los equipos de los STR y/o SDL que sean considerados de Consignación Nacional. El programa de mantenimientos y/o desconexiones será aquel que se encuentre consignado y aprobado por el CND en el sistema de información descrito en el Numeral 2.1.1.4, incluidas las Consignaciones de Emergencia.
Tratamiento de Unidades Térmicas como Plantas: <Aparte adicionado por el artículo 2o. de la Resolución CREG- 113 de 1998. El nuevo texto es el siguiente:>
Para todos los efectos comerciales y a solicitud del agente respectivo, dos o más unidades térmicas podrán ser tratadas como una sola planta de generación, si cumplen los siguientes requisitos:
i) La eficiencia promedio de las unidades deberá ser igual (con un margen de tolerancia del 5%).
ii) El combustible consumido por las unidades deberá ser el mismo.
iii) Los Parámetros Técnicos de las unidades deberán ser similares.
iv) Las unidades deberán estar ubicadas en la misma instalación y contarán con una única frontera comercial.
El agente que se acoja a las disposiciones aquí establecidas, deberá someterlo a consideración del CNO a más tardar el quince (15) de noviembre de cada año. El CNO deberá pronunciarse y comunicarle su pronunciamiento al CND, a más tardar dentro de los tres (3) días hábiles siguientes a la fecha de recibo de la solicitud del agente. Una vez aceptada la solicitud el agente mantendrá esta condición por un período mínimo de un año, contado a partir del inicio de la Estación de Verano.
Oferta de Precios y Precios de Arranque-Parada: <Aparte modificado por el artículo 1 de la Resolución 101-28 de 2022. El nuevo texto es el siguiente:>
Para el envío de información de ofertas al CND, se usará la transmisión electrónica de datos que haya establecido el CND, como medio principal. El CND y el ASIC aplicarán la confidencialidad para el manejo de la información de ofertas suministradas por este medio por las empresas generadoras.
Como medio alterno, ante fallas o indisponibilidades en los sistemas de comunicaciones o de información, se empleará el envío de información de ofertas por el sistema que defina el CND, que sea verificable y seguro, y de fácil acceso para los agentes del mercado.
Oferta de Precios <Aparte modificado por el artículo 2 de la Resolución 101 051 de 2024. El nuevo texto es el siguiente:>
Para el Despacho Económico Horario, las empresas generadoras deben informar diariamente al CND antes de las 08:00 horas, una única oferta de precio a la Bolsa de Energía para las veinticuatro (24) horas (expresada en valores enteros de $/MWh) por cada recurso de generación, exceptuando las cadenas hidráulicas: Paraíso y Guaca; Troneras, Guadalupe 3 y Guadalupe 4; Alto Anchicayá y Bajo Anchicayá; que harán ofertas de precio en forma integral por cadena. También se exceptúan los enlaces Internacionales que participen en el Mercado de Energía Mayorista, los cuales podrán hacer ofertas horarias de precio.
En el caso de las plantas térmicas de ciclo combinado, éstas ofertarán un precio para las 24 horas (expresada en valores enteros de COP$/MWh) por cada configuración que esté disponible para la operación.
Si a las 08:00 horas el CND no ha recibido ofertas de precio a la Bolsa de Energía de uno o más generadores, o ha recibido información incompleta o inconsistente, asumirá las ofertas de precios a la Bolsa de Energía que se presentaron para cada unidad, planta de generación o planta térmica de ciclo combinado según las configuraciones disponibles, el día anterior, o la última oferta de precios a la Bolsa de Energía válida, aplicando los criterios establecidos en el presente numeral. En caso de no contar con una oferta válida, se asume como cero el precio de oferta.
Cuando dos o más recursos o configuraciones disponibles de plantas térmicas con ciclo combinado tengan precio de oferta igual, el CND aplicará un desempate a las ofertas de precio mediante un proceso aleatorio equiprobable. Esta regla aplica también para el Servicio de AGC.
Precios de Arranque-Parada. <Aparte modificado por el artículo 2 de la Resolución 101 051 de 2024. El nuevo texto es el siguiente:>
Las empresas generadoras con plantas y/o unidades térmicas ofertarán en el último día de los meses de diciembre, marzo, junio y septiembre de cada año sus precios de arranque-parada al CND, antes de las 8:00 horas, expresados en valores enteros de dólares de los Estados Unidos de Norteamérica (USD) por cada recurso de generación. Para pasar a pesos (COP) el CND y el ASIC tomarán la TRM del día anterior a la realización del despacho, tomando los valores enteros en esta moneda.
Los precios de arranque-parada se podrán ofertar por: tipo de combustible, unidad de generación y estado térmico, con sujeción al Acuerdo del Consejo Nacional de Operación (C.N.O.) y aquellos que lo adicionen, modifiquen o sustituyan. Además, diariamente al mismo tiempo que hacen la oferta de precios a la Bolsa de energía deberán informar los combustibles y las configuraciones con que se debe considerar cada recurso de generación en el despacho.
En el caso de las plantas térmicas de ciclo combinado se deberá declarar el combustible de cada configuración disponible que se debe considerar en el despacho económico y redespacho para la selección de la configuración para la operación.
Cuando un generador no oferte los precios de arranque-parada en las condiciones aquí establecidas, el CND asumirá lo siguiente:
i. Si no declaran la configuración para la primera vez, se tomará la primera configuración declarada según acuerdos del C.N.O. Para las siguientes veces se tomará la última declarada.
ii. Si no ofertan precios de arranque-parada para la primera vez, se asume como cero el precio de oferta de arranque-parada, hasta que sea declarado al CND. Para las siguientes veces se tomará el último valor ofertado.
Cuando una planta nueva entre en operación comercial o una planta adicione otro combustible principal o sustituto, se podrán ofertar los precios de arranque-parada una vez inicie su operación comercial y continuarán ofertando los precios de arranque-parada en el último día de los meses diciembre, marzo, junio y septiembre de cada año.
PARÁGRAFO. La oferta de precios de arranque-parada de plantas y/o unidades térmicas se deberá hacer por unidad y por estado: frío, tibio y caliente. Dicha oferta se hará el último día de los meses diciembre, marzo, junio y septiembre de cada año.
Declaración de Disponibilidad <Aparte modificado por el artículo 2 de la Resolución 101-28 de 2022. El nuevo texto es el siguiente:>
Para el Despacho Económico Horario, las empresas generadoras deben declarar diariamente al CND antes de las 08:00 horas, la mejor estimación de la Disponibilidad esperada (expresada en valores enteros en MW) a nivel horario para cada unidad generadora. Las plantas térmicas de ciclo combinado deberán declarar la disponibilidad a nivel horario de cada configuración y la disponibilidad a nivel horario de las unidades que la componen.
Para cualquier configuración de las plantas térmicas de ciclo combinado, la declaración de disponibilidad de la configuración no puede ser mayor a la suma de las disponibilidades individuales de cada unidad con conforman la respectiva configuración.
La declaración de disponibilidad por unidad de las plantas de generación térmicas debe ser consistente, en términos de las unidades disponibles, con la declaración de las configuraciones diarias que se realiza conforme a lo definido en el aparte “Precio de Arranque-Parada” del Numeral 3.1. del Código de Operación. La validación de la consistencia la realizará el CND de manera automática, al momento de la declaración de disponibilidad por parte del agente.
Para el envío de la declaración de disponibilidad de generación al CND, se usará la transmisión electrónica de datos que haya establecido el CND, como medio principal. Esta información será de conocimiento público a más tardar a las 9:00 horas del mismo día.
Como medio alterno, ante fallas o indisponibilidades en los sistemas de comunicaciones o de información, se empleará el envío de información de disponibilidad por el sistema que defina el CND, que sea verificable y seguro, y de fácil acceso para los agentes del mercado.
Si a las 08:00 horas el CND no ha recibido la declaración de disponibilidad de uno o más generadores, o ha recibido información incompleta o inconsistente, asumirá las declaraciones que se presentaron para cada unidad de generación, cada configuración o planta el día anterior a la misma hora, o la última declaración válida.”
PARÁGRAFO 1. La determinación de la disponibilidad comercial de que trata la Resolución CREG 024 de 1995, para las plantas térmicas de ciclo combinado, se tomará con base en la disponibilidad declarada de la configuración con mayor capacidad.
PARÁGRAFO 2. La CREG definirá en resolución independiente el esquema de auditoría de las configuraciones de las plantas térmicas de ciclo combinado para verificar: los costos de arranque-parada y las características técnicas declaradas, diferentes a aquellas características técnicas que son objeto de auditoría según lo dispuesto en la Resolución CREG 071 de 2006 y aquellas que la adicionen, modifiquen o sustituyan.
PARÁGRAFO 3. Cuando el CND identifique que un agente que representa una planta de ciclo combinado no declaró todas las configuraciones disponibles, conforme a la disponibilidad de las unidades de la planta, deberá reportarlo a la Superintendencia de Servicios Públicos Domiciliarios (SSPD).
Representación para ofertas:
Cualquier empresa generadora puede conferir mandato a otra empresa generadora para efectúe por él la oferta de precios y declaración de disponibilidad de cualquiera de sus plantas.
Generación de menores:
Antes de las 11:00 horas, las empresas suministran el programa horario de generación para las plantas del sistema que no son despachadas centralmente.
Otra información:
Otra información requerida para realizar el despacho económico es la siguiente:
- Resultados del plan operativo eléctrico de corto plazo.
- Generación de unidades de generación en pruebas (MW).
- Parámetros técnicos de las unidades generadoras definidos en el numeral 5.
Las empresas deben declarar la información anterior de acuerdo a los formatos presentados en el Anexo CO-3.
Se utiliza el programa de reserva rodante, basado en métodos probabilísticos, para determinar a nivel horario la magnitud de la reserva rodante mínima requerida por el sistema integrado, para cumplir el criterio de confiabilidad de suministro de la demanda definido como el límite adoptado de Valor Esperado de Racionamiento de Potencia a Corto Plazo (VERPC).
Cuando la suma de las disponibilidades declaradas para generación en el sistema integrado menos la demanda horaria modificada, incluyendo pérdidas, sea menor que la reserva rodante requerida, se programa el nivel de reserva que resulte de esta y se informa a la CREG, al CON y a las empresas su incumplimiento.
El valor calculado de reserva rodante se reparte entre las plantas consideradas disponibles para reserva rodante, incluidas en el Documento de Parámetros Técnicos del SIN en la siguiente forma:
a) La reserva requerida para mantener la frecuencia del sistema dentro del rango de operación normal se distribuye entre las plantas participantes en el Control Automático de Generación (AGC) de acuerdo con la regla presentada en el Anexo CO-4.
b) Se determina para las áreas operativas operando cerca al límite de transferencias, la reserva rodante mínima requerida en esas áreas y se distribuye entre las plantas consideradas disponibles para reserva rodante del área correspondiente, de acuerdo con la regla presentada en el Anexo CO-4.
c) El resto de la reserva rodante requerida por el sistema integrado se distribuye entre las plantas consideradas disponibles para reserva rodante, de acuerdo con la regla presentada en el Anexo CO-4.
<Inciso modificado por el artículo 3o. de la Resolución CREG-083 de 1999. El nuevo texto es el siguiente:> El valor de la reserva de regulación hacia arriba requerida para el AGC, será definido por el CND.
La frecuencia de utilización del programa de reserva rodante es diaria, el horizonte un día y el período de resolución una (1) hora.
Generación mínima para AGC
Para permitir la regulación de frecuencia hacia abajo, el AGC requiere una generación mínima equivalente a la máxima variación de generación que soporta el sistema sin salirse de la banda tolerable de frecuencia. Esta cantidad se calcula como el producto entre la banda tolerable de frecuencia y la característica de regulación combinada del sistema. La generación mínima para AGC se reparte entre las plantas participantes en esta regulación de acuerdo con la regla presentada en el Anexo CO-4.
3.3 CALCULO DEL DESPACHO ECONÓMICO.
<Numeral modificado por el artículo 17 de la Resolución CREG- 112 de 1998. El nuevo texto es el siguiente:> Para cada una de las horas del día el CND establece el programa horario de generación de tal forma que se cubra la demanda total esperada con los recursos de generación disponibles más económicos ofertados por las empresas, cumpliendo las restricciones técnicas y eléctricas de las unidades generadoras, de las áreas operativas y del SIN, y la asignación de la reserva de generación.
Cuando dos o más recursos tengan precio de oferta igual al Costo Marginal, la generación se asigna en forma proporcional a la disponibilidad remanente de cada planta, teniendo en cuenta las restricciones técnicas y eléctricas.
3.4 INTERVENCIÓN DE LOS PRECIOS DE OFERTA.
<Numeral 3.4 derogado por el artículo 89 de la Resolución 71 de 2006>
3.5 OPERACIÓN DEL SIN EN CONDICIONES ANORMALES DE ORDEN PUBLICO.
En condición de alerta de orden público el CNO declara el grado de seguridad con el cual se debe operar el SIN. Las Consignas generales de operación en Condiciones Anormales de Orden Público (CAOP) se presentan en el documento ISA CND 94.074.
Antes de las 17:00 horas de cada día y para cada período de 24 horas, el CND pondrá a disposición de cada una de las empresas de generación, CRDs, empresas comercializadoras y demás agentes del mercado, por algún medio electrónico, los siguientes resultados:
- El despacho de los recursos generación.
- El costo marginal horario del Despacho Económico de la operación del sistema.
El Despacho Económico puede ser modificado durante la ejecución del mismo con el fin de tener en cuenta cambios en las condiciones de operación de los recursos del sistema.
4.1 CAUSAS DEL REDESPACHO. <Ver Notas de Vigencia>
<Numeral modificado por el artículo 2o. de la Resolución 122 de 1998. El nuevo texto es el siguiente:>
- Indisponibilidad total de alguna de las unidades de generación despachadas.
- Aumento en la disponibilidad declarada por un agente generador por solicitud del CND, cuando este incremento se requiera para aumentar la seguridad en la operación del SIN. En estos casos se considerará toda la disponibilidad para generación de la planta hidráulica o unidad térmica, con el precio de oferta declarado inicialmente por el respectivo agente. Cuando la disponibilidad declarada inicialmente sea igual a cero, el agente correspondiente deberá efectuar una oferta de precios para la disponibilidad adicional que eventualmente requiera el CND, dentro de los plazos establecidos para la oferta de precios en el mercado mayorista.
La anterior información la suministra cada empresa de generación mediante el formato de "Modificación de disponibilidad o de parámetros de generación" (Anexo CO-3).
- Cambios topológicos que impliquen cambios en los límites de transferencias de las áreas operativas.
- Cambios en los valores de la demanda mayores de 20 MW ocasionados por eventos fortuitos.
- Intervención de precios de oferta de los embalses, de acuerdo con lo establecido en la Resolución CREG-018 de 1998, o las disposiciones que la modifiquen o sustituyan.
<Causal eliminada por el artículo 1 de la Resolución 77 de 2008>
- <Causal adicionada por el artículo 8 de la Resolución 44 de 2020. El nuevo texto es el siguiente:> Cuando las condiciones de ejecución real de las pruebas autorizadas a desviarse de una o varias unidades requiera una disponibilidad menor a la declarada en el despacho económico.
<Modificado por el artículo 3 de la Resolución 14 de 2004. El nuevo texto es el siguiente:> Adicionales a las causales establecidas en el Código de Operación, serán causales de redespacho para las exportaciones internacionales de Corto Plazo, las siguientes:
"i) Cambios Topológicos. Cambios topológicos en los sistemas interconectados de los países integrados regulatoriamente que afecten por razones de calidad, seguridad y confiabilidad en la prestación del servicio, la capacidad de exportación.
"ii) Indisponibilidad de Recursos de Generación. Cuando el sistema Colombiano presente indisponibilidad de recursos de generación tal que su balance entre demanda y generación, le impida cumplir con el programa de exportación definido.
"iii) Variación en el Precio Nodal de Oferta para Exportación. Cuando por indisponibilidad de recursos de generación, por intervención de Embalses, o cambios topológicos que se presenten en el SIN Colombiano, varíe el Precio Marginal en el Nodo Frontera de Redespacho del mercado Colombiano, situación que será informada al país importador, con el fin de que su operador decida el redespacho respectivo.
"iv) Indisponibilidad Parcial o Total del Enlace Internacional. Cuando se informe al CND de la Indisponibilidad parcial o total del Enlace Internacional.
"v) Incumplimiento Comercial Reportado por el ASIC. El CND procederá a realizar el Redespacho, limitando la exportación, durante los períodos restantes del día de despacho, cuando el ASIC informe los siguientes eventos:
i) Por el incumplimiento total en el depósito del pago anticipado requerido por parte del mercado importador para atender las transacciones internacionales de electricidad de Corto Plazo;
ii) Por mora en el pago de las facturas por parte del administrador del mercado importador;
"vi) Variación en el Precio Máximo de Importación del país importador. Cuando se presenten eventos en los Sistemas de los otros países integrados regulatoriamente que varíen el Precio Máximo de Importación de los mismos, el operador del sistema importador podrá solicitar el redespacho respectivo al Centro Nacional de Despacho, CND, informando las nuevas cantidades a importar.
<Modificado por el artículo 4 de la Resolución 14 de 2004. El nuevo texto es el siguiente:> Adicionales a las causales establecidas en el Código de Operación, serán causales de redespacho para las importaciones internacionales de Corto Plazo, las siguientes:
"i) Cambios Topológicos. Cambios topológicos en los sistemas interconectados de los países integrados regulatoriamente que afecten por razones de calidad, seguridad y confiabilidad en la prestación del servicio, la capacidad de importación;
"ii) Variación en el Precio Nodal de Oferta para Exportación del país exportador. Cuando por cambios topológicos o indisponibilidad de recursos de generación en el país exportador, se informe al Centro Nacional de Despacho, CND, de un incremento en el precio de Oferta Nodal para Exportación del mercado exportador, el Centro Nacional de Despacho, CND, de acuerdo con el artículo 10 de la presente resolución, procederá a solicitar el redespacho respectivo;
"iii) Indisponibilidad Parcial o total del enlace internacional. Cuando se informe al CND de la Indisponibilidad parcial o total del Enlace Internacional.
"iv) Variación en el Precio Máximo de Importación. Cuando se presenten eventos en el Sistema Interconectado Colombiano que varíen el Precio Máximo de Importación, calculado estimando el nuevo precio de bolsa resultante de un predespacho ideal, el Centro Nacional de Despacho podrá solicitar el redespacho respectivo al operador del país exportador, informando las nuevas cantidades a importar.
"v) Indisponibilidad de Recursos de Generación. Cuando el sistema del país exportador presente indisponibilidad de recursos de generación, que le impida cumplir con el programa de exportación definido, el operador del sistema exportador podrá solicitar el redespacho respectivo al Centro Nacional de Despacho, CND.
"vi) Incumplimiento Comercial Reportado por el Operador del País Exportador. El CND procederá a realizar el Redespacho por incumplimiento comercial, limitando la importación, durante los períodos restantes del día de despacho, cuando el operador del mercado exportador lo solicite.
<Causales de redespacho adicionadas por el artículo 9 de la Resolución 17 de 2002. El nuevo texto es el siguiente:>
- Programación de Pruebas de Disponibilidad.
-Cancelación, terminación anticipada y modificaciones de los valores originales programados para la Prueba de Disponibilidad según lo requiera el CND, con el objeto de mantener la seguridad y confiabilidad del SIN.
- Redespacho solicitado por el agente que represente la Cadena, Planta y/o Unidad bajo Prueba de Disponibilidad, debida a incumplimiento de la misma.
Para los recursos de generación a los que se les haya programado la Prueba de Disponibilidad definida en la presente resolución, que soliciten al CND redespacho por indisponibilidad total en uno o más períodos de la prueba, sin haber logrado la satisfacción de la misma, se procederá con la cancelación de la prueba y se entenderá que ésta no fue satisfactoria.
Si por las condiciones de seguridad y confiabilidad del SIN, incluida la intervención de embalses, durante la operación el CND procede a cancelar la ejecución de la prueba reglamentada en la presente resolución o la misma no fue realizada completamente debido a Fuerza Mayor como se establece en el artículo 6o. de la presente resolución, la energía generada durante los períodos en que se efectuó la prueba será liquidada como se establece en el numeral 1 del artículo 7o. de la presente resolución.
<Causal de redespacho adicionada por el artículo 1 de la Resolución 4 de 2004. El nuevo texto es el siguiente:> El redespacho solicitado por el agente que represente la Cadena, Unidad o Planta de Generación, cuando bajo su responsabilidad considere que finalizó la prueba de disponibilidad, antes de finalizar el período de las doce (12) horas de que trata el artículo 2o de la presente resolución.
<Causal de redespacho adicionada por el artículo 1 de la Resolución 121 de 2005. El nuevo texto es el siguiente:> – Cuando el CND identifique que un recurso térmico de generación en operación tiene previsto finalizar el día apagado, pero que este deba mantenerse generando, para reducir el costo de operación del SIN del Despacho Programado del día siguiente, procederá a efectuar el redespacho para los últimos cuatro (4) períodos del día en curso, programando la menor generación posible según las características técnicas de la planta y/o unidad de generación térmica a ser redespachada.
Esta causal de redespacho solo aplica para plantas térmicas con un tiempo mínimo fuera de línea mayor a 12 horas.
<Causales de redespacho adicionadas por el artículo 21 de la Resolución 85 de 2007. El nuevo texto es el siguiente:>
a) Programación de Pruebas de Disponibilidad;
b) Cancelación, terminación anticipada y modificaciones de los valores originales programados para la Prueba de Disponibilidad según lo requiera el CND, con el objeto de mantener la seguridad y confiabilidad del SIN;
c) Solicitud de Redespacho efectuada por el agente que represente la Cadena, Planta y/ Unidad bajo Prueba de Disponibilidad, debido al incumplimiento de la misma;
d) Terminación anticipada de la prueba de disponibilidad por parte del generador.
Para el caso de recursos de generación a los que se les haya programado la Prueba de Disponibilidad definida en la presente resolución, cuyos generadores soliciten al CND redespacho por indisponibilidad total en uno o más períodos de la prueba, sin haber logrado el éxito de la misma, se procederá con la cancelación de la prueba y se entenderá que esta no fue satisfactoria.
<Párrafo modificado por el artículo 10 de la Resolución 101 de 2007. El nuevo texto es el siguiente:> Si por condiciones de seguridad y confiabilidad del SIN, durante la operación el CND procede a cancelar la ejecución de la prueba de disponibilidad, la energía generada durante los períodos en que se efectuó la prueba será liquidada como se establece en el Numeral 1 del artículo 19 de la presente resolución.
<Causal de redespacho adicionada por el artículo 5 de la Resolución 148 de 2010. El nuevo texto es el siguiente:> Pruebas de disponibilidad de las plantas o unidades de generación que respaldan Obligaciones de Energía Firme, reglamentadas en la Resolución CREG-177 de 2008. Las pruebas se programarán con la disponibilidad real y en el caso de las plantas que operan con gas natural, estas se podrán redespachar por las pruebas de las que trata la Resolución CREG 177 de 2008, hasta las 6:00 horas.
<Causal de redespacho adicionada por el artículo 1 de la Resolución 228 de 2015. Ríge hasta la vigencia del Decreto 2108 de 2015. El nuevo texto es el siguiente:> Aumento en disponibilidad de una planta de generación térmica de forma parcial en alguna unidad o en todas sus unidades de generación, declarada por un agente generador, sin que se limite a requerimientos de seguridad eléctrica del SIN. En estos casos también se considerará aumento de disponibilidad de una unidad o todas sus unidades de generación si estas hubieran estado indisponibles y se considerará el precio de oferta declarado inicialmente al Despacho Económico por el respectivo agente. El agente deberá informar al CND si modifica la configuración declarada inicialmente al Despacho Económico.
PARÁGRAFO. Para el caso en que un agente haya informado como causal de redespacho la indisponibilidad total de alguna unidad o de varias unidades de generación de la planta térmica, podrá aumentar parcialmente la disponibilidad de dichas unidades de acuerdo con la anterior causal.
<Causal derogada por el artículo 1 de la Resolución 53 de 2016>
<Causales de redespacho adicionadas por el artículo 34 de la Resolución 60 de 2019. El nuevo texto es el siguiente:>
- Redespacho solicitado por el agente que represente la planta de generación variable, debido a un aumento o reducción de disponibilidad de la planta. Esta causal podrá ser invocada para la misma planta de generación variable hasta cuatro (4) veces durante el día de operación.
- El agente que represente una planta filo de agua que se encuentre aguas abajo de una planta hidráulica con embalse de regulación de caudales mayor a un día, y los agentes que representen las dos plantas no tienen vinculación económica, podrá solicitar redespacho de la planta filo de agua debido a un aumento o reducción de disponibilidad, sin estar sujeto a los cuatro (4) redespachos previstos para las plantas de generación variable.
4.2 CRITERIO PARA EFECTUAR EL REDESPACHO.
Para efectuar el Redespacho se aplica el mismo criterio y los mismos procedimientos que se usan en el Despacho Económico horario.
Toda modificación al programa de despacho horario mayor o igual a 5 MW es efectuada por el CND con base en la información suministrada por las empresas generadoras o distribuidoras por intermedio del CRD respectivo o directamente al CND.
4.3 PERÍODOS DE TIEMPO PARA EL ENVÍO Y PROCESAMIENTO DE LA INFORMACIÓN PARA EFECTUAR EL REDESPACHO. <Numeral modificado por el artículo 35 de la Resolución 60 de 2019. El nuevo texto es el siguiente:>
La información para redespacho la suministran los agentes al menos una hora y media (1/1/2 horas), antes de iniciar la vigencia de la modificación.
El CND informa a las empresas generadoras y CRD, al menos con media hora (1/2 hora) de anticipación, a través de la transmisión electrónica de datos que este haya establecido como medio principal, las modificaciones al programa de generación de las unidades, y si se presentan, los cambios en los límites de transferencias de las áreas operativas.
El CND definirá el medio alterno en caso de falla o indisponibilidad del medio principal.
5. COORDINACIÓN, SUPERVISIÓN Y CONTROL DE LA OPERACIÓN DEL SIN.
<Acápite modificado por el artículo 5 de la Resolución CREG- 083 de 1999. El nuevo texto es el siguiente:> El CND supervisa en tiempo real las tensiones en barras del STN y de los STR a nivel IV de tensión, los flujos de potencia activa y reactiva por las líneas del STN y de los Activos de Conexión a dicho Sistema, las Interconexiones Internacionales a niveles de tensión iguales o superiores al IV, la generación activa y reactiva de todas las plantas y/o unidades despachadas centralmente, y las no despachadas centralmente que a su criterio requiera y la frecuencia del SIN. Adicionalmente, coordina las maniobras y acciones para garantizar la seguridad y la calidad de la operación del SIN. Cuando alguna de las variables se encuentra por fuera de los rangos de operación establecidos, el CND coordina en forma directa con los diferentes agentes del SIN, las acciones necesarias para llevar al sistema a un punto de operación seguro, usando los recursos disponibles y los servicios asociados a la generación y transporte de energía.
- La frecuencia objetivo del SIN es 60.00 Hz y su rango de variación de operación está entre 59.80 y 60.20 Hz, excepto en estados de emergencia, fallas, déficit energético y períodos de restablecimiento.
- <Ver Notas de Vigencia> En condiciones de operación normal, las tensiones en las barras de 110 kV, 115 kV, 220 kV y 230 kV no deben ser inferiores al 90% ni superiores al 110% del valor nominal. Para la red de 500 kV el voltaje mínimo permitido es del 90% y el máximo es del 105% del valor nominal.
- La máxima transferencia por las líneas se considera como el mínimo valor entre el límite térmico de los conductores, máxima capacidad de los transformadores de corriente, el límite de transmisión por regulación de voltaje y el límite por estabilidad transitoria y dinámica.
- Los transformadores deben operar sin sobrecarga en condiciones normales. En condiciones de emergencia se pueden fijar límites de sobrecarga sin disminuir la vida útil de los equipos.
- Los generadores deben operar de acuerdo con el programa de generación de las unidades resultante del Despacho Económico Horario o Redespacho. El CND supervisa su cumplimiento.
- <Aparte 6o. modificado por el artículo 5 de la Resolución CREG- 083 de 1999. El nuevo texto es el siguiente:> El CND y los demás agentes del SIN son los responsables de coordinar la ejecución de maniobras en los equipos para una operación segura y confiable del SIN. Los prestadores del Servicio de Transporte de Energía Eléctrica en el STN, los prestadores del Servicio de Conexión al STN, los Operadores de Red y los Generadores, son los responsables por efectuar correctamente el procedimiento (secuencia de pasos) para ejecutar las maniobras de los equipos, así como de tomar las medidas necesarias para asegurar la integridad física de las personas y de los equipos.
- Los criterios utilizados para la programación de mantenimientos en equipos de las redes de transmisión son los siguientes:
- Reducir el impacto sobre la operación del SIN.
- Los mantenimientos en equipos del SIN no deben ocasionar, en lo posible, desconexión de carga.
- <Aparte modificado por el artículo 5 de la Resolución CREG- 083 de 1999. El nuevo texto es el siguiente:> La información operativa de tiempo real intercambiada entre el CND y los demás agentes del SIN a través de los enlaces de telecomunicaciones, principal y de respaldo, debe cumplir con los criterios de confiabilidad y calidad establecidos en el Anexo CC.6 del Código de Conexión.
- <Aparte adicionado por el artículo 5 de la Resolución CREG- 083 de 1999. El texto es el siguiente:> El CND operará el SIN respetando los límites, tanto en estado normal como de sobrecarga, declarados por los agentes para sus equipos, límites que deberán ser sustentados técnicamente tanto en el momento en que se efectúe la declaración inicial, como en el momento en que se solicite la modificación de estos límites.
5.2 COORDINACIÓN DE LA OPERACIÓN EN TIEMPO REAL.
<Numeral modificado por el artículo 7 de la Resolución 76 de 2009. El nuevo texto es el siguiente:>
-- El CND realizará la coordinación en tiempo real de la operación de los recursos de generación y transmisión del SIN, incluyendo las interconexiones internacionales. Para ello el CND coordinará la ejecución de las maniobras directamente o a través de los demás agentes del SIN.
-- El CND realizará la supervisión de los Activos de Uso del STN y de Conexión al STN, de las interconexiones internacionales a nivel de tensión igual o superior al IV y de las unidades de generación del SIN despachadas centralmente, y las no despachadas centralmente que se requieran, según su criterio.
-- Las empresas generadoras operarán sus unidades siguiendo el Despacho Económico horario o el Redespacho si se presentan modificaciones.
Cuando se presenta un desbalance entre la carga y la generación del sistema, el AGC corregirá la desviación de frecuencia dentro de su margen de regulación.
Posteriormente, el CND determinará si hay unidades o plantas que presentan desviaciones del programa. Si es así y estas pueden volver al programa, el CND solicitará a las unidades o plantas ajustarse al mismo. Si con estas acciones el margen de regulación no se restablece, el CND solicitará variación en la generación de unidades o plantas para que asuman la desviación, teniendo en cuenta los precios ofertados a la Bolsa de Energía de las plantas despachadas en el proceso de optimización, iniciando con la de menor precio, si existe disponibilidad en estas plantas, la disponibilidad adicional se seleccionará de acuerdo con el precio ofertado a la Bolsa de Energía, iniciando con la de menor precio no despachada. La instrucción dada por el CND a los generadores contiene explícitamente la hora a partir de la cual se debe modificar la generación, la nueva generación en MW y la causa por la cual se modifica el programa de generación. La unidad o planta se señala como reguladora.
5.3 COORDINACIÓN DE MANIOBRAS.
<Numeral modificado por el artículo 5 de la Resolución CREG- 083 de 1999. El nuevo texto es el siguiente:>
Las maniobras en Activos de Uso del STN y Conexión al STN, en Interconexiones Internacionales de nivel IV o superior, son coordinadas por el CND mediante las instrucciones a las empresas que prestan los servicios correspondientes en forma directa.
El CND coordina a través de los Operadores de Red las maniobras en los equipos de los STRs y/o SDL, cuando estas afectan los límites de intercambio de áreas operativas o implican variaciones de generación en plantas y/o unidades centralmente despachadas.
- El CND coordina en forma directa con las empresas generadoras, la entrada y salida de operación de las plantas y/o unidades de generación despachadas centralmente.
- El CND coordina la operación y mantenimiento de las Interconexiones Internacionales, según los acuerdos establecidos para tal efecto.
- Cualquier comunicación entre el personal del CND, y los demás agentes del SIN debe contener, en forma explícita, la siguiente información: el nombre de la persona que emite la comunicación, la identificación del equipo al cual se le va a modificar alguna de sus condiciones operativas, la instrucción operativa, la hora en la cual se imparte la instrucción y la hora en la cual se debe ejecutar la misma. La persona que recibe la instrucción repetirá la misma para asegurar a quien la emitió que ella fue entendida claramente. Toda información operativa se emitirá a través de teléfono con grabación permanente y deberá quedar una constancia escrita.
5.3.1 SECUENCIA DE MANIOBRAS DE APERTURA DE LÍNEAS.
5.3.1.1 DE LÍNEAS BAJO COBERTURA DEL CND.
Para la apertura de una línea de transmisión del STN entre las subestaciones A y B, el CND luego de adecuar las condiciones operativas del SIN para efectuar las maniobras, imparte la siguiente secuencia de instrucciones a los operadores de las subestaciones:
1) Efectuar la apertura en la subestación A del campo de la línea a la subestación B. El CND espera confirmación de la ejecución de esta maniobra.
2) Efectuar la apertura en la subestación B del campo de la línea a la subestación A. El CND espera confirmación de la ejecución de esta maniobra.
3) Despejar campos de la línea en las subestaciones A y B. El CND espera confirmación de la ejecución de estas maniobras.
4) Conectar a tierra la línea en las subestaciones A y B. El CND espera confirmación de la ejecución de estas maniobras.
5.3.1.2 DE LÍNEAS BAJO COBERTURA DE UN CRD.
Se cumple la siguiente secuencia:
1) El CRD informa al CND que se va a efectuar la apertura de la línea.
2) De ser necesario, el CND adecúa las condiciones operativas del SIN para la apertura correspondiente e informa al CRD que puede iniciar maniobras.
3) Se realiza la secuencia descrita en 5.3.1.1 sólo que quien imparte las instrucciones es el CRD correspondiente.
4) El CRD informa al CND que fue realizada la apertura de la línea.
5.3.1.3 DE LÍNEAS BAJO COBERTURA PARCIAL DEL CND.
Esta situación se presenta cuando uno de los extremos de la línea no está bajo cobertura del CND. En este caso, se realiza la secuencia descrita en 5.3.1.1 para el extremo bajo cobertura del CND. Las maniobras en el otro extremo se coordinan a través del CRD correspondiente.
5.3.2 SECUENCIA DE MANIOBRAS DE CIERRE DE LÍNEAS.
5.3.2.1 DE LÍNEAS BAJO COBERTURA DEL CND.
Para el cierre de una línea de transmisión del STN entre las subestaciones A y B, el CND luego de adecuar las condiciones operativas del SIN para efectuar las maniobras, imparte la siguiente secuencia de instrucciones a los operadores de las subestaciones:
1) Desconectar de tierra en las subestaciones A y B la línea correspondiente. El CND espera confirmación de la ejecución de estas maniobras.
2) Preparar campos de la línea en las subestaciones A y B. El CND espera confirmación de la ejecución de estas maniobras.
3) Efectuar el cierre en la subestación A del campo de la línea a la subestación B. El CND espera confirmación de la ejecución de esta maniobra.
4) Efectuar el cierre en la subestación B del campo de la línea a la subestación A. El CND espera confirmación de la ejecución de esta maniobra.
5.3.2.2 DE LÍNEAS BAJO COBERTURA DE UN CRD.
1) El CRD informa al CND que se va a efectuar el cierre de la línea.
2) De ser necesario, el CND adecúa las condiciones operativas del SIN para el cierre correspondiente e informa al CRD que puede iniciar maniobras.
3) Se realiza la secuencia descrita en 5.3.2.1 sólo que quien imparte las instrucciones es el CRD correspondiente.
4) El CRD informa al CND que fue realizado el cierre de la línea.
5.3.2.3 DE LÍNEAS BAJO COBERTURA PARCIAL DEL CND.
Esta situación se presenta cuando uno de los extremos de la línea no está bajo cobertura del CND. En este caso, se realiza la secuencia descrita en 5.3.2.1 para el extremo bajo cobertura del CND. Las maniobras en el otro extremo se coordinan a través del CRD correspondiente.
5.4 COORDINACIÓN DEL RESTABLECIMIENTO EN CASO DE EVENTOS.
Cuando se presenta un evento que afecta total o parcialmente el SIN, el CND y los CRDs determinan las acciones de restablecimiento de acuerdo con el siguiente esquema:
a) El CND y los CRDs determinan, con la información recibida de sus correspondientes equipos de supervisión, la topología y el estado de la red después del evento.
b) Los operadores de las Subestaciones del STN en las cuales se verifique ausencia total de tensión, proceden a aislar los barrajes mediante la apertura de los interruptores que se encuentran aún cerrados e informan de esta acción al CND y al CRD correspondiente.
c) Los operadores de las Subestaciones de los STRs o Sistemas de Distribución Local en las cuales se verifique ausencia total de tensión, proceden a aislar todas las cargas con la apertura de sus interruptores y aislar sus barras del STN o STR, e informan de esta acción al CRD correspondiente.
d) Los CRDs establecen comunicación inmediata con el CND e informan acerca de la topología y el estado de la red.
e) El CND define el plan de restablecimiento con base en las Consignas Operativas acordadas entre el CND y los CRDs. El plan se desarrolla manteniendo una comunicación continua entre los CRDs y el CND.
f) Los CRDs coordinan las maniobras a su cargo según el plan definido e informan al CND, a través del canal de comunicación que se haya establecido, sobre las maniobras que se realicen hasta concluir el restablecimiento.
g) Para la reconexión de carga la frecuencia debe regularse manualmente dentro del rango de 59.8 Hz a 60.1 Hz. El CND en coordinación con el CRD correspondiente informa a las empresas la magnitud de demanda que debe ser reconectada. Una vez se normalice la demanda, la empresa informa a través de los CRDs al CND, la magnitud de la demanda efectivamente reconectada.
5.5 COORDINACIÓN DE CONSIGNACIÓN DE EQUIPOS.
5.5.1 CONSIGNACIÓN DE EQUIPOS.
<Numeral modificado por el artículo 5 de la Resolución CREG- 083 de 1999. El nuevo texto es el siguiente:>
Cualquier intervención sobre los equipos listados a continuación, por su incidencia en la confiabilidad del SIN, debe ser considerada como Consignación Nacional:
- Los sistemas de recierres de líneas del STN.
- Los reactores de línea, barras y terciarios asociados a la red del STN.
- Las protecciones y sistemas de control y disparo asociados a generadores despachados centralmente .
- Los sistemas de Telecomunicaciones del CND.
- Las líneas de Interconexión Internacionales de nivel de tensión igual o superior al IV.
- Los equipos de STR y/o SDL que a criterio del CND se requieran.
- Los componentes del sistema de Supervisión y Control del CND.
- Los sistemas de telecomunicaciones que afectan el recibo de datos operativos en el CND o teleprotecciones de circuitos de la red del STN.
Durante la Consignación, el equipo se considera indisponible y queda bajo la completa responsabilidad de la empresa correspondiente. El jefe de trabajos en sitio es el responsable de la seguridad física de las personas y los equipos a intervenir. Las Consignaciones Nacionales son estudiadas y aprobadas por el CND. Los mantenimientos de cualquier generador despachado centralmente son considerados como Consignación Nacional.
5.5.2 COORDINACIÓN SEMANAL DE MANTENIMIENTOS Y/O DESCONEXIONES DE EQUIPOS.
<Numeral modificado por el artículo 9 de la Resolución CREG 65 de 2000, el nuevo texto es el siguiente:>
1. Los generadores, propietarios u operadores de los equipos del STN, las Interconexiones Internacionales de Nivel IV o superior, los Activos de Conexión al STN y los equipos de los STR y/o SDL que sean considerados como Consignación Nacional, ingresarán su solicitud formal de consignación en el sistema de información descritos en los Numerales 2.1.1.3 y 2.1.1.4 A menos que se trate de una Consignación de Emergencia, los mantenimientos a realizar deben ser los incluidos para la semana siguiente, a partir del lunes a las 00:00 horas. El CND tomará la información disponible en el Sistema de Información el martes de cada semana a las 08:00 horas"
2. El CND estudia las solicitudes y verifica la información de los equipos con categoría de Consignación Nacional.
3. El CND coordina los programas de mantenimiento de acuerdo con los análisis eléctricos.
4. El CND ingresa en el sistema de información descrito en los Numerales 2.1.1.3 y 2.1.1.4, las Consignaciones Nacionales aprobadas para la semana siguiente, a más tardar el jueves de la semana en curso a las 16:00 horas, las cuales deberán ser consultadas directamente por los agentes.
5. Si el CND, determina que por las condiciones de seguridad y confiabilidad del SIN es necesario suspender o aplazar algunas de las consignaciones aprobadas, incluidas las de la semana en ejecución, informará sobre la ocurrencia de tal circunstancia a los agentes con el fin de que estos programen nuevamente dichos mantenimientos y/o desconexiones, los cuales podrán ser programados, de ser posible, en la misma semana de ejecución o en la siguiente. En este caso, los agentes deberán informar al CND sobre la nueva programación antes de que venza el plazo definido por el CND en la respectiva solicitud. Si pese a esto, no se logran restablecer los márgenes de seguridad y confiabilidad del SIN, el CND suspenderá y/o aplazará los mantenimientos y/o desconexiones que considere necesarios. En la programación de mantenimientos, el CND dará prioridad a los mantenimientos y/o desconexiones que ha ordenado aplazar, siguiendo, en la medida de lo posible, el orden cronológico en que fueron registrados en el sistema de información.
5.5.3 EJECUCIÓN DE CONSIGNACIONES NACIONALES.
El procedimiento para la ejecución es el siguiente:
- El personal ejecutor del mantenimiento se presenta al sitio de los trabajos e informa al personal encargado de la operación acerca del equipo que requiere ser consignado presentando el correspondiente permiso debidamente diligenciado y aprobado por el CND.
- El personal de operación del sitio se comunica con el CND, en forma directa o a través del CRD según cobertura, y solicita el inicio de la consignación correspondiente.
- El CND coordina directamente o a través de los CRDs las acciones y maniobras necesarias para retirar de servicio el equipo solicitado y una vez las concluya entrega dicho equipo al personal de operación del sitio autorizando el inicio de los trabajos.
- Cuando el personal ejecutor del mantenimiento concluya sus labores, entrega el equipo al personal de operación del sitio e informa el estado del mismo.
- El personal de operación del sitio entrega al CND o al CRD, según el caso, el equipo disponible para operación informando acerca del estado del mismo.
- El CND coordina directamente o a través de los CRDs las acciones y maniobras necesarias para colocar en servicio el equipo, concluyendo así la consignación nacional correspondiente.
<Numeral modificado por el artículo 3 de la Resolución 23 de 2001. El nuevo texto es el siguiente:> Todas las unidades y plantas de generación del Sistema Interconectado Nacional están en obligación de operar con el regulador de velocidad en modalidad libre. Las unidades y plantas del Sistema deben garantizar el valor de estatismo declarado al Centro Nacional de Despacho (CND). Se debe efectuar la prueba de estatismo especificada en el Numeral '7.5.2 <sic 7.4.2> Prueba de Estatismo' con la periodicidad establecida y procedimientos establecidos por el CNO. Los costos de esta prueba serán asumidos por el respectivo generador.
Todos las empresas de generación deben participar en la regulación secundaria de frecuencia con sus propias unidades o por medio de plantas de otras empresas.
La regulación secundaria del SIN es efectuada por el (AGC) bajo el esquema llamado jerárquico. El CND distribuye la reserva rodante de acuerdo al Numeral "3.2 Reserva Rodante".
Cuando no se disponga del sistema AGC, la regulación secundaria se hace mediante esquemas descentralizados a través de los CRDs o manualmente con una planta del SIN. Esta operación se coordina desde el CND.
Cuando el SIN opera interconectado con un sistema de otro país, se controlan los intercambios internacionales y la frecuencia objetivo. En este caso el SIN se opera bajo el esquema jerárquico a nivel nacional.
5.6.3 RESPUESTA RÁPIDA EN FRECUENCIA PARA PLANTAS EÓLICAS. <Numeral adicionado por el artículo 13 de la Resolución 60 de 2019. El nuevo texto es el siguiente:>
Las plantas eólicas, conectadas al STN y STR, deben tener la funcionalidad de respuesta rápida de frecuencia a través de la modulación transitoria de la potencia de salida, cumpliendo con los siguientes requisitos:
- La funcionalidad debe activarse cuando la frecuencia alcance un valor igual o inferior a 59.85 Hz, contribuyendo con un aporte en potencia proporcional a la caída de frecuencia en razón a 12% de la potencia nominal de la planta de generación por cada Hertz. Este aporte deberá ser retirado automáticamente del sistema si la frecuencia entra al rango definido por la banda muerta del control frecuencia/potencia. En caso de que al cabo de 6 segundos la frecuencia no haya regresado al rango mencionado anteriormente se debe retirar el aporte adicional de potencia activa.
- El aporte adicional de potencia activa debe ser limitado a 10% de la potencia nominal del generador.
- Ante desviaciones de frecuencia mayores a 0.15 Hz y menores o iguales a 0.83 Hz con respecto a la frecuencia nominal, el generador deberá alcanzar el aporte adicional en un tiempo igual o menor a 2 segundos, contabilizados a partir de que se supere el umbral de activación de la funcionalidad, y mantenerse máximo 4 segundos aportando la potencia máxima requerida de acuerdo con el evento de frecuencia. Esta característica deberá ser verificada en las pruebas de puesta en servicio y notificada al CND.
- La función de respuesta rápida de frecuencia debe cumplir con los requisitos establecidos anteriormente mientras la planta opere al menos al 25% de su potencia nominal. Cuando opere por debajo de este nivel, debe reportar el valor de contribución y los tiempos de respuesta.
Los parámetros de esta funcionalidad: umbral de activación, velocidad de subida, tiempo de sostenimiento y tiempo de subida podrán ser reevaluados por el CND de acuerdo a las condiciones operativas del sistema.
5.7 CONTROL DE VOLTAJE. <Numeral modificado por el artículo 14 de la Resolución 60 de 2019. El nuevo texto es el siguiente:>
- Los voltajes objetivo en los nodos de generación se determinarán según los resultados de las metodologías del Planeamiento Operativo Eléctrico.
- Los movimientos de taps en los transformadores con cambio bajo carga, se hacen según los resultados del Planeamiento Operativo Eléctrico de Corto y muy Corto Plazo.
- La disminución de voltaje se hace siguiendo las instrucciones del CND o del CRD, según el siguiente orden de prioridades:
1. Ajuste de voltajes objetivo de generadores.
2. Cambio de posición de los taps de transformadores.
3. Desconexión de condensadores.
4. Conexión de reactores.
5. Desconexión de líneas de transmisión o distribución en horas de baja carga.
- El aumento de voltaje se hace siguiendo las instrucciones del CND o del CRD, según el siguiente orden de prioridades:
1. Conexión de líneas de transmisión o distribución.
2. Desconexión de reactores.
3. Conexión de condensadores.
4. Cambio de posición de los taps de transformadores.
5. Ajuste de voltajes objetivo de generadores.
Todas las plantas del SIN están obligadas a participar en el control de tensión, por medio de la generación o absorción de potencia reactiva según la curva de capacidad declarada.
La generación o absorción de potencia reactiva de las centrales se establece en los análisis eléctricos de estado estacionario para las diferentes condiciones de demanda.
La frecuencia con la que deben realizarse las pruebas de potencia reactiva se establecen en el numeral 7.4.1 Prueba de Potencia Reactiva del Reglamento de Operación.
Las plantas eólicas y solares fotovoltaicas, conectadas al STN y STR, deberán cumplir lo siguiente:
a) Tener la capacidad de controlar la tensión en forma continua en el rango operativo normal del punto de conexión, por medio de la entrega o absorción de potencia reactiva de acuerdo con su curva de carga declarada y según las consignas de operación definidas por el CND, para esto, se deberán cumplir los siguientes requisitos:
- El regulador de tensión deberá contar con los siguientes modos de control: tensión, potencia reactiva y factor de potencia.
- El regulador de tensión deberá disponer de un estatismo configurable.
- El control de potencia reactiva/tensión, debe ajustarse de tal manera que sea estable y que, ante cualquier cambio en lazo abierto tipo escalón en la consigna de tensión, potencia reactiva o factor de potencia, la potencia reactiva de la planta tenga un tiempo de respuesta inicial menor a 2 segundos y un tiempo de establecimiento menor a 10 segundos.
El control debe tener la capacidad de recibir al menos una consigna de potencia reactiva, de tensión o factor de potencia de forma local o remota.
b) Para tensiones dentro del rango normal de operación en el punto de conexión, deberá operar dentro de los límites establecidos por la curva de capacidad de plantas eólicas y solares fotovoltaicas que se muestra a continuación.

Donde:
P y Q son la potencia activa y reactiva y Pn es la potencia activa nominal.
Cuando una planta de generación eólica y solar fotovoltaica, conectada al STN y STR, esté operando en valores de potencia inferiores al 10% de la potencia activa nominal no habrá exigencia de entrega o absorción de potencia reactiva para control de tensión. Sin embargo, en esa condición la planta no debe exceder el 5% en aporte o absorción de potencia reactiva respecto a la capacidad de potencia activa nominal de la planta (5 % Q/Pn).
Antes de la entrada en operación comercial, se realizarán pruebas para verificar las curvas de capacidad y, posterior a la entrada en operación, el CND realizará seguimiento posoperativo para verificar que se conserve su cumplimiento.
<Inciso adicionado por el artículo 1 de la Resolución 215 de 2021. El nuevo texto es el siguiente:> Para la aplicación de la curva P-Q anterior el C.N.O., con apoyo del CND, deberá determinar mediante simulaciones de la operación del sistema una curva de potencia reactiva en función de la tensión (Q-V) o equivalente en el punto de conexión, que conjuntamente con la curva P-Q permitan determinar los requisitos que deben cumplir las plantas en el punto de conexión. Lo anterior debe expedirse mediante Acuerdo del C.N.O.
<Inciso adicionado por el artículo 1 de la Resolución 215 de 2021. El nuevo texto es el siguiente:> Adoptar la Curva Q-V o su equivalente será opcional; en todo caso, de no optar por la curva Q-V o su equivalente, la planta deberá cumplir las disposiciones respecto a la curva P-Q en el punto de conexión. En caso de adoptarse la curva Q-V o su equivalente, la curva P-Q en el punto de conexión debe entenderse como una curva ajustada en función de los requisitos operativos de potencia reactiva y tensión resultantes de aplicar la curva Q-V o su equivalente.
c) Cuando se presenten fallas simétricas o asimétricas deben poder operar dentro de los límites establecidos por las curvas de comportamiento de depresiones de tensión (LVRT) y sobretensiones (HVRT) para plantas eólicas y solares fotovoltaicas.
La Característica de depresiones de tensión y sobretensiones para plantas eólicas y solares fotovoltaicas conectadas al STN y STR, que no incluye red de 500 kV, es la que se muestra a continuación:

La Característica de depresiones de tensión y sobretensiones para fuentes no síncronas conectadas a la red en el nivel de tensión de 500 kV es la que se muestra a continuación:

Adicional a lo anterior, estas plantas deben ser capaces de superar depresiones de tensión sucesivas así:
- Para plantas eólicas, si la energía disipada durante las depresiones de tensión es menor a la capacidad nominal del recurso de generación durante 2 segundos, contabilizada en una ventana móvil de 30 minutos.
- Para plantas solares fotovoltaicas, deben soportar depresiones sucesivas separadas por 30 segundos entre depresión y depresión.
La depresión de tensión se considera superada cuando la tensión de línea-línea es mayor a 0.85 p.u. Una vez superada la depresión de tensión, la fuente de generación debe recuperar el 90% de la potencia activa que estaba suministrando antes de la depresión en un tiempo no superior a 1 segundo.
El CND realizará seguimiento del cumplimiento de este requisito ante eventos en el SIN.
d) Deben priorizar la inyección de corriente reactiva de forma que alcance un 90% del delta de cambio esperado en menos de 50 ms, con una tolerancia del 20%, ante desviaciones de tensión que excedan los límites operativos de la tensión nominal en la planta de generación. Los 50 ms consideran el tiempo necesario para detectar la falla.
El valor del delta de cambio de inyección de corriente reactiva, en el punto de conexión, se calcula de acuerdo con la siguiente figura:

Para la figura anterior, se deben tener en cuenta los siguientes criterios:
es el valor de la siguiente relación:
![]()
Donde:
| es la variación de corriente reactiva respecto al valor de corriente reactiva que tenía antes del evento. | |
| In: | es la corriente nominal. |
| es la variación de tensión respecto al valor de tensión que tenía antes del evento. | |
| Un: | es la tensión nominal. |
| k: | valor de la pendiente de respuesta. Debe ser ajustable con valores entre 0 y 10. |
- El aporte de potencia reactiva adicional se limitará al 100% de la corriente nominal del generador.
- El CND determinará el valor de k a ser usado en el punto de conexión, después de realizar los estudios eléctricos con el modelo suministrado por cada planta de generación. Cada planta de generación solar fotovoltaica y eólica debe determinar el valor de k a utilizar en cada inversor para cumplir con el valor de k definido por el CND en el punto de conexión, para lo cual se debe tener en cuenta una k parametrizable entre 0 y 10 en cada inversor y el valor máximo declarado para el generador.
- La banda muerta de tensión corresponde al rango de tensión de operación normal en el punto de conexión definido en el numeral 5.1 del Código de Operación y en el cual no operará el control de respuesta rápida de corriente reactiva definido en este literal.
- El aporte de potencia reactiva adicional se debe mantener siempre que la tensión esté por fuera del rango normal de operación.
- Se debe mantener un aporte de potencia reactiva por 500 ms después de que la tensión entre a la banda muerta de tensión manteniendo un aporte adicional proporcional a la desviación de la tensión con respecto al valor de referencia (1 p.u).
Ante eventos simultáneos de frecuencia y tensión, el CND deberá evaluar según el estado del sistema que prioridad da a la corrección de las variables de balance de frecuencia o tensión.
El CND deberá realizar evaluaciones periódicas del funcionamiento de este servicio teniendo en cuenta las condiciones del SIN.
5.8 RAMPA OPERATIVA PARA ARRANQUE Y PARADA. <Numeral adicionado por el artículo 15 de la Resolución 60 de 2019. El nuevo texto es el siguiente:>
Las plantas eólicas y solares fotovoltaicas, conectadas al STN y STR, deben tener una rampa operativa para arranque y parada ajustable. Inicialmente se define una rampa máxima del 14 % de la potencia nominal de la planta, en MW/min, para lo cual:
- Este requerimiento de arranque y parada aplica siempre que esté disponible el recurso primario de generación.
- El agente debe reportar la rampa máxima de la planta.
- Este parámetro debe poder ajustarse dependiendo de las condiciones del sistema, considerando la rampa máxima reportada.
- El valor inicial de la rampa máxima del 14% podrá ser revaluado por el CND, considerando la rampa máxima reportada.
6. SUMINISTRO DE INFORMACIÓN ADICIONAL.
6.1 PARÁMETROS DE LAS UNIDADES DE GENERACIÓN.
Los parámetros de las unidades de generación descritos a continuación deben ser declarados por las empresas de generación al CND, al inicio de cada período estacional o cuando se presenten modificaciones:
- Descripción de restricciones operativas especiales de las unidades.
- Generación mínima por unidad.
- Capacidad efectiva de la unidad.
- Velocidad de toma de carga o descarga de unidades (MW/minuto).
- Máxima generación y absorción de potencia reactiva (MVARs).
- Tiempo mínimo en operación (horas).
- Tiempo mínimo de apagado (horas).
- Tiempos de arranque en frío de unidades térmicas (horas).
- Información de ciclos combinados.
La información de parámetros debe ser suministrada de acuerdo con el formato "Declaración de parámetros de unidades de generación". Anexo CO-3.
Las modificaciones de parámetros se deben enviar al CND, de acuerdo con el formato "Modificación de parámetros de unidades de generación". Anexo CO-3.
6.2 DECLARACIÓN DE DATOS HIDROLÓGICOS. <Numeral modificado por el artículo 36 de la Resolución 60 de 2019. El nuevo texto es el siguiente:> Las empresas de generación, propietarias de plantas hidráulicas deben informar diariamente al CND antes de las 06:00 horas de cada día los siguientes datos para cada embalse:
- Nivel del embalse a las 05:00 horas del día en curso, especificando la cota leída en el embalse en metros sobre el nivel del mar (m.s.n.m.), y los millones de metros cúbicos (mm3) correspondientes a esa cota.
- El agua turbinada por la planta en el período de las 05:00 horas del día anterior y las 05:00 horas del día en curso expresada en mm3.
- El agua vertida por el embalse en el período de las 05:00 horas del día anterior y las 05:00 horas del día en curso expresada en mm3.
- El agua descargada del embalse por compuertas de fondo o cualquier otro sistema, en el período de las 05:00 horas del día anterior y las 05:00 horas del día en curso, expresada en mm3.
- El promedio de aportes al embalse en el período de las 05:00 horas del día anterior y las 05:00 horas del día en curso expresados en metros cúbicos por segundo (m3/seg).
- Relación de mantenimientos o indisponibilidades previstas para el día siguiente en el sistema hidráulico asociado al embalse, tal que se afecte la operación del mismo. Se debe especificar el período de mantenimiento y las restricciones correspondientes.
Las empresas de generación propietarias de las plantas hidráulicas filo de agua deben informar diariamente al CND antes de las 06:00 horas de cada día los aportes naturales de todos los ríos que entran al embalse expresados en m3/seg.
La anterior información debe ser enviada al CND de acuerdo con el formato “Declaración de datos hidrológicos”. Anexo CO-3.
6.3 DECLARACIÓN DE PARÁMETROS DE LOS EMBALSES.
Las empresas de generación propietarias de las plantas hidráulicas deben enviar al CND al inicio de cada período estacional o cuando se presenten modificaciones, los parámetros de los modelos hidráulicos de acuerdo a lo especificado en el Anexo CO-3.
Los parámetros declarados son los siguientes:
- Nivel mínimo físico del embalse.
- Capacidad máxima de almacenamiento en Mm3.
- Curva de volumen en Mm3 v/s cota en m.
- Curva de área en m2 v/s cota en m.
- Especificaciones del sistema de vertimiento (descargas de fondo, turbinados, vertederos libres o por compuertas).
- Restricciones de vertimiento máximo que pueden ocasionar alguna catástrofe o problema local en Mm3/Seg.
- Volumen de espera en Mm3.
La anterior información debe ser enviada al CND de acuerdo con el formato "Declaración de parámetros de los embalses". Anexo CO-3.
6.4 DISPONIBILIDAD DEL STN, STR Y SISTEMA DE DISTRIBUCIÓN LOCAL.
Las empresas transportadoras y distribuidoras de energía deben suministrar la siguiente información al CND todos los días antes de las 11:00 horas:
- Las desconexiones programadas de equipos que afecten los límites de transferencias o la atención de la demanda de las áreas operativas del SIN, debe especificarse el período de las desconexiones o el estimativo de la carga a racionar.
La información descrita debe ser suministrada al CND, de acuerdo con el formato "Restricciones de los equipos del STN, STR y Sistema de Distribución Local". Anexo CO-3.
6.5 SUMINISTRO DE INFORMACIÓN DEL CND A LAS EMPRESAS.
El CND pondrá a disposición de las empresas generadoras, comercializadoras, transportadoras, distribuidoras y CRDs la información operativa del día anterior en forma consolidada. Asimismo, actualizará estacionalmente el documento Parámetros Técnicos del SIN, a partir de la información básica recibida.
7. PRUEBAS Y VERIFICACIÓN DE PARÁMETROS.
Este código de operación especifica los procedimientos se deben seguir para llevar a cabo las pruebas y verificación de parámetros de:
- Las plantas de generación que son incluidas en el despacho central con el objeto de verificar los parámetros registrados para la Planificación Operativa Indicativa y el Despacho Económico.
- El cumplimiento de los usuarios del Reglamento de Operación.
- El suministro de servicios complementarios de energía que se han convenido.
7.1 SOLICITUD DE PRUEBA. <Numeral modificado por el artículo 16 de la Resolución 60 de 2019. El nuevo texto es el siguiente:>
El CND y los organismos de control pueden solicitar en cualquier momento a cualquier empresa generadora y a costo de esta última, pruebas de la capacidad efectiva de potencia activa o reactiva, estatismo, arranque rápido, restablecimiento, disponibilidad o parámetros de operación para demostrar que cumple con los parámetros declarados.
Las pruebas se hacen de acuerdo con los procedimientos establecidos en los numerales 7.4 a 7.6. La certificación se obtiene mediante prueba ante una empresa de auditoría técnica, debidamente registrada ante las autoridades competentes. La prueba deberá ser realizada antes de 96 horas después de realizada la solicitud. No se podrán solicitar más de dos pruebas para una misma unidad en cada año calendario, excepto cuando el generador haya fallado en las dos primeras pruebas.
La solicitud para realizar una prueba solo cubre generadores despachados centralmente desde el CND.
La solicitud de la prueba de los parámetros de operación, de cualquiera de las unidades que son centralmente despachadas, puede provenir de cualquiera de las empresas de generación, comercialización u organismos de control. En caso de que se verifique un incumplimiento, los costos de la prueba son sufragados por el dueño de la planta, pero en caso de que la prueba sea satisfactoria, los costos son asumidos por el o los generadores solicitantes. Estas solicitudes son independientes a las dos que pueden solicitar el CND o los organismos de control, durante un año, sin ningún costo.
Todas las mediciones de las pruebas se hacen en los terminales de alto voltaje del transformador elevador del generador.
La solicitud para realizar una prueba cubre a plantas solares fotovoltaicas y eólicas conectadas al STN y STR.
Si el generador no pasa la prueba debe suministrar al CND dentro de los tres días hábiles siguientes un reporte escrito detallado en donde se ilustren técnicamente las causas de la falla.
La falla de la prueba será reportada por el CND al CNO y a la Superintendencia de Servicios Públicos Domiciliarios. La Superintendencia tomará las acciones económicas, administrativas y legales a que haya lugar, según el caso.
7.3 MODIFICACIÓN DE PARÁMETROS.
Si un generador falla la prueba se modifican los parámetros que se están comprobando conforme a los resultados que se hayan obtenido en la prueba. Posteriormente, la empresa generadora una vez haya hecho las respectivas correcciones y cuando lo estime conveniente puede realizar una segunda prueba.
7.4.1 PRUEBA DE POTENCIA REACTIVA.
<Numeral modificado por el artículo 2 de la Resolución 135 de 2013. El nuevo texto es el siguiente:> La prueba es iniciada dentro del lapso mencionado anteriormente con el objeto de verificar todos los parámetros que la empresa generadora declara según el Anexo CO-2. La duración de la prueba es hasta de 60 minutos, período durante el cual el voltaje en el punto frontera es sostenido por el generador al voltaje especificado según se declara en el Anexo CO-2 mediante el ajuste de la potencia reactiva y si es necesario de otros generadores conectados a la red.
La generación de potencia de la unidad de generación es grabada en un registrador y las mediciones son tomadas en los terminales del estator con la presencia de representantes de la empresa auditora y de la empresa generadora. La prueba debe tener un margen de tolerancia del ± 1%.
La empresa auditora deberá ser seleccionada de una lista de empresas que realice el Consejo Nacional de Operación (CNO). Estas empresas deberán cumplir con los criterios de experiencia y estándares de ingeniería que defina el CNO. Mediante Acuerdos CNO posteriores se podrá modificar el listado de firmas auditoras autorizadas. El CND podrá sugerir firmas de ingeniería o de auditoría que cumplan los requisitos mencionados, para que el CNO las considere al elaborar la lista.
Las pruebas de potencia reactiva deben realizarse cada diez (10) años o antes, en caso de que el Centro Nacional de Despacho (CND) las requiera para una operación segura y confiable del SIN. Mediante acuerdos CNO se debe establecer claramente la metodología y cronogramas para realizar las pruebas de potencia reactiva, con el fin de que tengan el menor impacto posible en la operación económica del sistema.
La prueba de este parámetro debe realizarse como parte del monitoreo rutinario de las plantas de generación que se incluyen en el programa de Despacho Económico para verificar la respuesta de la regulación primaria ante cambios de frecuencia en el SIN.
El funcionamiento de la máquina es registrado en sitio, mediante señales de voltaje y corriente suministradas por la empresa generadora en los terminales del estator de la unidad. A falta de medición en los terminales del estator de la máquina, pueden utilizarse las señales de alta tensión del transformador elevador del generador. La frecuencia del sistema es registrada en la sala de control de la empresa generadora en presencia de uno de sus representantes y uno de la empresa auditora. La frecuencia del sistema también es registrada en la sala de control del CND. Las mediciones incluyen la posición de la válvula piloto del Gobernador.
El procedimiento de prueba a seguir es el siguiente:
- Cargar la unidad a un valor Po con el limitador de apertura al 100%. El valor de Po puede ser igual a la mitad de la capacidad efectiva de la unidad pero siempre debe ser superior a la generación mínima técnica.
- Con el limitador de apertura bajar la carga de la unidad a cero, sin modificar la referencia de velocidad.
- Desconectar la unidad del SIN.
- Abrir el limitador al 100%.
- Tomar la lectura de sobrevelocidad medido como variación de frecuencia f en estado estacionario.
- El valor del estatismo (R), es dado por:

f = fref - fo
f = fref - fo
fo = Frecuencia del sistema.
fref = Frecuencia de referencia correspondiente a la sobrevelocidad de la unidad.
Pn = Capacidad nominal de la unidad.
El generador pasa la prueba si la respuesta primaria o secundaria a cambios de frecuencia en el SIN medida en MW/Hz, está dentro de un +/- 1% de tolerancia del valor especificado por la empresa generadora y si la posición de la válvula piloto indica que los parámetros del Gobernador están dentro de los criterios establecidos en el Anexo CO-2.
7.4.3 PRUEBA DE ARRANQUE RÁPIDO.
El CND en cualquier momento puede solicitar a cualquier empresa generadora que certifique los parámetros declarados de tiempos de arranque, sincronización o toma de carga. La prueba es iniciada dentro del lapso mencionado en la Numeral 6.1, con el objeto de verificar todos los parámetros que la empresa generadora declara de acuerdo al Anexo CO-2.
Los parámetros y variables que indiquen la velocidad de la sincronización y toma de carga de la unidad son grabados en un registrador con la presencia de un representante de la empresa auditora y otro de la empresa de generación. La unidad de generación pasa la prueba si el tiempo de sincronización y toma de carga cumple con los parámetros declarados ante el CND con una tolerancia positiva del 5 %. La empresa generadora debe demostrar a satisfacción del CND la confiabilidad de los registros y la precisión de los equipos de medición.
7.4.4 PRUEBA DE RESTABLECIMIENTO. <Numeral modificado por el artículo 17 de la Resolución 60 de 2019. El nuevo texto es el siguiente:>
a) El generador en referencia debe estar sincronizado y suministrando energía al SIN.
b) Todas las máquinas diésel u otras máquinas asociadas al proceso de restablecimiento deben estar desenergizadas. Los servicios auxiliares de estas máquinas también deben estar desenergizados.
c) Se procede a bajar la generación de la unidad o planta en prueba hasta que esté completamente descargada y se desconecta del SIN. También se desconectan todos los suministros de corriente alterna y servicios auxiliares de la unidad o planta en prueba.
d) Se arranca la máquina diésel o aquella que esté designada para iniciar el restablecimiento. Se energizan los servicios auxiliares de la unidad en prueba y se arranca hasta alcanzar la velocidad sincrónica.
e) Se sincroniza la unidad al SIN pero se deja girando en vacío durante un lapso de cinco minutos y se procede a restablecer la generación que indique el programa de despacho a menos que el CND de la orden de tomar carga.
El generador incumple la prueba de restablecimiento si la unidad no está sincronizada al sistema en el tiempo declarado al CND, con una tolerancia positiva del 10 %.
Las plantas eólicas y solares fotovoltaicas conectadas al STN y STR no están sujetas a la prueba de restablecimiento, dada las características propias de la tecnología.
El CND puede solicitar en cualquier momento a las empresas generadoras que están incluidos en el programa de Despacho Económico, que certifique la disponibilidad, si la unidad está siendo despachada por debajo de la disponibilidad declarada. La certificación se hace mediante prueba ante una empresa auditora debidamente reconocida por el CND.
La prueba de disponibilidad se hace como se describe a continuación:
a) En el tiempo de toma de carga declarado por la empresa generadora contados a partir de la orden de iniciación de la prueba, el generador debe estar entregando a la red la potencia disponible declarada.
b) Transcurrido el tiempo de toma de carga, se toma la lectura de contadores, dando así inicio a la prueba, la cual tiene una duración de 60 minutos.
c) Al finalizar los 60 minutos se toma nuevamente la lectura de contadores y se contabiliza la energía generada, se toma como potencia disponible la energía generada durante los 60 minutos.
El generador incumple la prueba de disponibilidad si la unidad tiene una potencia disponible inferior en un 1% a la disponibilidad declarada.
7.6 PRUEBA DE LOS PARÁMETROS PARA EL PLANEAMIENTO OPERATIVO.
El CND en cualquier momento puede solicitar a cualquier empresa generadora que certifique los parámetros utilizados en el Planeamiento Operativo con el fin de demostrar que cumple con los declarados. La prueba es iniciada dentro del lapso mencionado en la Numeral 6.1, con el objeto de verificar todos los parámetros que la empresa generadora declara de acuerdo al Anexo CO-2.
Los parámetros y variables a verificar son los declarados para el día en que la prueba sea realizada y deben ser grabados en un registrador con la presencia de un representante de la empresa auditora y otro de la empresa generadora. La duración de la prueba debe ser consistente y suficiente con los parámetros que se estén verificando. El generador debe demostrar a satisfacción del CND la confiabilidad de los registros y la precisión de los equipos de medición. El éxito de la prueba depende del parámetro que se este verificando, como:
a) Tiempo de Sincronización al SIN: La prueba es satisfactoria si el tiempo de sincronización es igual al registrado con una tolerancia positiva del 5%.
b) Rapidez de toma de carga: La prueba es exitosa si la unidad sube de 0 MW a la capacidad efectiva en el tiempo especificado al CND con tolerancia del 5%.
c) Capacidad Efectiva: El procedimiento para esta prueba es igual al de disponibilidad y se efectúa siempre y cuando esta se haya declarado igual a la capacidad efectiva. La empresa generadora cumple con la capacidad declarada si esta es igual a la declarada con una tolerancia del 1%.
d) Rapidez de rechazo de carga: La prueba es exitosa si la unidad baja de la capacidad efectiva a 0 MW en el tiempo especificado al CND con tolerancia del 5%.
7.7 PRUEBAS PARA PLANTAS SOLARES FOTOVOLTAICAS Y EÓLICAS. <Numeral adicionado por el artículo 18 de la Resolución 60 de 2019. El nuevo texto es el siguiente:>
Antes de declararse en operación comercial, las plantas eólicas y solares fotovoltaicas, conectadas al STN y STR, deben realizar y remitir los resultados de las siguientes pruebas al CND, de acuerdo con los términos y plazos establecidos mediante Acuerdo C.N.O:
- Pruebas de la curva de capacidad de que trata el literal b del numeral 5.7 del Código de Operación que hace parte del anexo general de la Resolución CREG 025 de 1995.
- Pruebas de las características del control de potencia activa/frecuencia de que trata el artículo 4o de la Resolución CREG 023 de 2001.
- Pruebas de rampa operativa de entrada y salida de qué trata el numeral 5.8 del Código de Operación que hace parte del anexo general de la Resolución CREG 025 de 1995.
- Pruebas de las características del control de potencia reactiva/tensión de que trata el literal a) del numeral 5.7 del Código de Operación que hace parte del anexo general de la Resolución CREG 025 de 1995.
- Pruebas de desempeño de respuesta rápida en frecuencia de que trata el numeral 5.6.3 del Código de Operación que hace parte del anexo general de la Resolución CREG 025 de 1995.
- Pruebas a las características de operación ante depresiones de tensión y sobretensiones para plantas eólicas y solares fotovoltaicas de que trata el literal c) del numeral 5.7 del Código de Operación que hace parte del anexo general de la Resolución CREG 025 de 1995. El C.N.O definirá mediante Acuerdo el contenido y el proceso de aceptación de certificados de laboratorio o fábrica de esta prueba. En todo caso, dichos certificados deberán estar avalados por entidades a nivel nacional o internacional, según el caso.
- Pruebas a los requerimientos de priorización en la inyección rápida de corriente reactiva de que trata el literal d del numeral 5.7 del Código de Opera ción que hace parte del anexo general de la Resolución CREG 025 de 1995. El C.N.O definirá mediante Acuerdo el contenido y el proceso de aceptación de certificados de laboratorio o fábrica de esta prueba. En todo caso, dichos certificados deberán estar avalados por entidades a nivel nacional o internacional, según el caso.
Lo anterior, sin perjuicio de las pruebas de puesta en servicio propias que debe realizar un proyecto de generación para entrar en operación, las pruebas requeridas por el TN, TR u OR que entrega el punto de conexión y las demás pruebas establecidas en la regulación vigente.
Adicional a las pruebas establecidas anteriormente, el CND realizará seguimiento posoperativo para verificar el cumplimiento de los requerimientos técnicos establecidos en la presente Resolución.
La solicitud para realizar una prueba cubre generadores solares fotovoltaicos y eólicos conectados al STN y STR.
PARÁGRAFO. Dentro de los sesenta (60) días hábiles siguientes a la entrada en vigencia de la presente resolución, el C.N.O deberá definir mediante Acuerdo los términos y plazos para la realización de las pruebas, de que trata este artículo, que deben realizar las plantas solares fotovoltaicas y eólicas.
JORGE EDUARDO COCK LONDOÑO
Presidente
EVAMARÍA URIBE TOBÓN
Director Ejecutivo
CALCULO INDICES DE INDISPONIBILIDAD DE GENERACION.
<Ver Notas de Vigencia. Anexo modificado por el artículo 1 de la Resolución CREG-073 de 2000. El nuevo texto es el siguiente:>
- Indisponibilidad Histórica (IH)
(ACO1-1)
donde:
| IH: | Indisponibilidad histórica |
| HI: | Horas de indisponibilidad forzada o programada |
| HO: | Horas de operación o en línea |
| HD: | Horas equivalentes de indisponibilidad por derrateos calculadas como: |
(ACO1-2)
donde:
| CE: | Capacidad efectiva de la unidad o planta |
| CDI: | Capacidad disponible durante la hora i |
| H: | Constante de conversión de unidades (1 hora) |
- Indisponibilidad por mantenimientos programados (IMP)
(ACO1-3)
donde:
| HM: | Horas de mantenimiento programado de la unidad. En el caso de plantas hidráulicas se promedian las horas de mantenimiento programado de las unidades. Incluye mantenimientos de fin de semana y mantenimientos mayores a cuatro días. |
- Indisponibilidad de Corto Plazo (ICP)
Se calcula a partir de los índices IH e IMP como:
![]()
despejando se obtiene:
![]()
También puede expresarse, reemplazando en (ACO1-5) las ecuaciones (ACO1-1) y (ACO1.3), como:

- Indisponibilidad de Plantas y/o Unidades de Generación con Información Insuficiente o Nuevas.
a) Plantas y/o Unidades de Generación con Información Insuficiente
Se consideran como unidades con información insuficiente aquellas cuyas horas de operación, más horas de indisponibilidad, no superen el 20% de las horas de los tres (3) años contemplados para su cálculo.
En el caso de unidades con información insuficiente, el índice se calculará con la información correspondiente a las estaciones de verano involucradas en los tres (3) años considerados.
b) Plantas y/o Unidades de Generación Nuevas
Toda unidad que tenga menos de 36 meses de operación con la misma configuración con la que se está evaluando, será considerada una unidad nueva. Cuando por decisión del agente, se configuren diferentes unidades como una sola planta, la historia de la misma se tomará a partir de la fecha de entrada en operación de la última unidad del grupo.
El IH de una unidad nueva, se determina de acuerdo con su tiempo de operación, consultando directamente la siguiente tabla:
| Tipo Planta | 1er. Año (1era. Columna) | 2do. Año (2da. Columna) | 3er. Año (3ra. columna) |
| Gas | 0.2 | El menor valor entre 0.15 y el índice histórico del primer año completo de operación | El índice histórico del segundo año completo de operación |
| Carbón | 0.3 | El menor valor entre 0.2 y el índice histórico del primer año completo de operación | El índice histórico del segundo año completo de operación |
| Hidráulicas | 0.15 | El menor valor entre 0.1 y el índice histórico del primer año completo de operación | El índice histórico del segundo año completo de operación |
La cual se aplicará para efectos de su uso de la siguiente forma:
- Si una unidad aún no ha entrado en operación pero se considera en el horizonte de análisis, o se encuentra en operación desde hace menos de 12 meses, los IHïs a utilizar son: a) primer año de operación de la unidad, el valor que aparece en la primera columna; b) segundo año de operación de la unidad en adelante, los valores de 0.15 para unidades térmicas a gas, 0.2 para unidades térmicas a carbón y 0.1 para unidades hidráulicas.
- Si una unidad se encuentra en operación desde hace más de 12 meses, pero su operación no ha completado 24 meses, los índices a utilizar son: para todo el horizonte, desde la entrada en operación de la unidad, el valor resultante de la segunda columna.
- Si una unidad se encuentra en operación desde hace más de 24 meses, pero su operación no ha completado 36 meses y tiene información suficiente (entendiendo como información suficiente: si las horas de operación, más horas de indisponibilidad de la unidad en cuestión, superan el 20% de las horas totales del período en mención), los índices a utilizar son: para todo el horizonte, desde la entrada en operación de la unidad, el valor resultante de la tercera columna.
- Si una unidad se encuentra en operación desde hace más de 24 meses, pero su operación no ha completado 36 meses y tiene información insuficiente (entendiendo como información insuficiente: si las horas de operación, más horas de indisponibilidad de la unidad en cuestión, no superan el 20% de las horas totales del período en mención), el índice se calculará con la información correspondiente a las estaciones de verano involucradas en el período considerado.
Estos índices se adaptarán a los modelos de planeamiento indicativo energético.
JORGE EDUARDO COCK LONDOÑO
Presidente
EVAMARÍA URIBE TOBÓN
Director Ejecutivo
PLANEAMIENTO ELECTRICO DE LA OPERACIÓN INFORMACION BASICA.
Empresa:
Fecha:
Período de declaración:
Empresa:
Fecha:
Período de declaración:
La información es relacionada de acuerdo al siguiente modelo.
| . | FACTOR DE DISTRIBUCIÓN EN DEMANDA MÁXIMA | FACTOR DE DISTRIBUCIÓN EN DEMANDA MEDIA | FACTOR DE DISTRIBUCIÓN EN DEMANDA MINIMA | |||
| BARRA | POTENCIA ACTIVA | POTENCIA REACTIVA | POTENCIA ACTIVA | POTENCIA REACTIVA | POTENCIA ACTIVA | POTENCIA REACTIVA |
| . | . | . | . | . | . | . |
Modelo de carga:
| BARRA | VOLT. BASE | VOLT. MINIMO | VOLT. MAXIMO | EVP | EVQ | E.F.P | E.F.Q |
| . | . | . | . | . | . | . | . |
Donde,
| EVP, | Exponente para dependencia de la potencia activa del voltaje, |
| EVQ, | Exponente para dependencia de la potencia reactiva del voltaje, |
| EFP, | Exponente para dependencia de la potencia activa de la frecuencia, |
| EFQ, | Exponente para dependencia de la potencia reactiva de la frecuencia. |
El modelo de carga está dado por:
P = P0 ( V / V0 ) EVP + ( f / f0 ) EFP
Q = Q0 ( V / V0 ) EVQ + ( f / f0 ) EFQ
Donde,
| V0, | Voltaje Nominal, |
| f0, | Frecuencia Nominal, |
| P, | Potencia activa, |
| Q, | Potencia reactiva. |
Empresa:
Fecha:
Periodo De Declaracion:
3.1. DATOS DE ESTADO ESTACIONARIO.
| UNIDAD | Capacidad efectiva MW | Capacidad nominal MW | Factor de Potencia nominal | QMAX MVAR | QMIN MVAR | Vnom kV | Vmin kV | Vmax kV |
| . | .. | . | . | . | . | . | . | . |
Donde,
| UNIDAD, | Nombre del generador, |
| QMAX, | Límite superior de reactivos (MVAR), |
| QMIN, | Límite inferior de reactivos (MVAR), |
| Vnom, | Voltaje nominal del generador (kV), |
| Vmin, | Voltaje mínimo del generador (kV), |
| Vmax, | Voltaje máximo del generador (kV). |
| UNIDAD | H | Td1 | Tq1 | Td11 | Tq11- | Xd | Xd1 | Xd11 | Xq |
| . | . | . | . | . | . | . | . | . | . |
| UNIDAD | Xq1 | Xq11 | Rs | Xpot | SG1.0 | SG1.2 | X2 | R2 | X0 |
| . | . | . | . | . | . | . | . | . | . |
| UNIDAD | R0 | Xe | Re | Tipo | Xdsat | Xdsat11 | |||
| . | . | . | . | . | . | . | |||
Donde,
| H, | Constante de inercia de la unidad ( Seg. o MW-Seg.), |
| Td1, | Constante de tiempo transitoria de eje directo de cortocircuito (Seg.), |
| Tq1, | Constante de tiempo transitoria de eje en cuadratura de cortocircuito (Seg.), |
| Td11, | Constante de tiempo subtransitoria de eje directo de cortocircuito (Seg.), |
| Tq1, | Constante de tiempo transitoria de eje en cuadratura de cortocircuito (Seg.), |
| Xd, | Reactancia sincrónica de eje directo ( |
| Xd1, | Reactancia transitoria de eje directo ( |
| Xd11, | Reactancia subtransitoria de eje directo ( |
| Xq, | Reactancia sincrónica de eje en cuadratura ( |
| Xq1, | Reactancia transitoria de eje en cuadratura ( |
| Xq11, | Reactancia subtransitoria de eje en cuadratura ( |
| Rs, | Resistencia del estator ( |
| Xpot, | Reactancia de Potier ( |
| SG1.0, | Saturación de la máquina a voltaje nominal (p.u.), |
| SG1.2, | Saturación de la máquina a 1.2 voltaje nominal (p.u.), |
| X2, | Reactancia de secuencia negativa ( |
| R2, | Resistencia de secuencia negativa ( |
| X0, | Reactancia de secuencia cero ( |
| R0, | Resistencia de secuencia cero ( |
| Xe, | Reactancia de tierra ( |
| Re, | Resistencia de tierra ( |
| Tipo, | Tipo de Generador de acuerdo a norma IEC 909 (Fig 17 y 18), |
| Xdsat, | Reactancia sincrónica saturada de eje directo ( |
| Xdsat11, | Reactancia sincrónica subtransitoria saturada de eje directo ( |
Nota: Si los datos se dan en p.u. éstos deben estar en los kV y Capacidad nominal de la unidad.
3.3 SISTEMA DE EXCITACION.
A continuación se muestran vários modelos que representan diferentes sistemas de excitación.
vco - tipo 1: Sistema Rectificador Controlado con fuente independiente de tensión terminal

| Tvm | Vspp | Tspi | Urmax | Urmin | Terr | Vkst | Tst | Efdmx | Efdmn |
| . | . | . | . | . | . | . | . | . | . |
vco - tipo 2: Sistema Rectificador Rotórico (sin escobillas) con saturación de excitación.

| Tvm | Vspp | Tspi | Tvs | Urmax | Urmin | Vss | Ts1 | Ts2 | Kerr |
| . | . | . | . | . | . | . | . | . | . |
| Terr | Aerr | Berr | |||||||
| . | . | . | |||||||
vco - tipo 3: Sistema Rectificador Controlado con fuente de tensión terminal proporcional a la tensión terminal del generador.

| Tvm | Vspp | Tvs | Vss | Tst | Urmax | Urmin |
| . | . | . | . | . | . | . |
vco - tipo 4: Sistema Rectificador Controlado con fuente de tensión terminal; tensión de cielo en función de la tensión terminal del generador y la corriente de la excitatriz.

.
| Tvm | Vspp | Tvs | Vkst | Tst | Urmx1 | Urmx2 | Urmin | Curmx |
| . | . | . | . | . | . | . | . | . |
vco - tipo 5: Sistema Rectificador Controlado con fuente independiente de tensión terminal; dos reguladores estabilizadores.

| Tvm | Vsp1 | Vsp2 | Tr2 | Vsp3 | Tr3 | Verr | Terr | Vss2 | Ts2 | |
| . | . | . | . | . | . | . | . | . | . | |
| Vss1 | Ts1 | Vsp2 | Ur1mx | Ur1mn | Ur2mx | Ur2mn | Ur3mx | Ur3mn | Efdmx | Efdmn |
| . | . | . | . | . | . | . | . | . | . | . |
vco - tipo 6: Sistema Rectificador Controlado con fuente de tensión terminal; tensión de cielo en función de la tensión terminal del generador y la corriente de la excitatriz.

| Tvm | Ta | Tb | Vspp | Terr | Urmax | Urmin |
| . | . | . | . | . | . | . |
vco - tipo 7: Sistema Rectificador Controlado con fuente y saturación fija; tensión de cielo en función de la tensión terminal del generador y la corriente de la excitatriz.

| Tvm | Tc | Tb | Ta | Vspp | Terr | Kerr | se |
| . | . | . | . | . | . | . | . |
| Vss | Ts1 | Urmax | Urmin | ||||
| . | . | . | . | ||||
vco - tipo 8: Sistema Rectificador Controlado con fuente de tensión terminal; tensión de cielo en función de la tensión terminal del generador y la corriente de la excitatriz.

| Tvm | Terr | Tb | Tc | Verr | Vss | Ts1 | Urmax |
| . | . | . | . | . | . | . | . |
| Urmin | Efdmx | Efdmn | Kc | ||||
| . | . | . | . | ||||
vco - tipo 9: Sistema de excitación estático con fuente de tensión y corriente terminal.

| Tvm | Vspp | Vsp2 | Ta | Terr | Kerr | Vss | Ts1 | kp | ki | |
| . | . | . | . | . | . | . | . | . | . | |
| kc | F1 | F2 | F3 | F4 | F5 | F6 | F7 | F8 | Typ | Urmax |
| . | . | . | . | . | . | . | . | . | . | . |
| Urmin | Efdmx | Efdmn | ||||||||
| . | . | . | ||||||||
vco - tipo 10: BBC - Unidad de control (Unitrol) del Sistema de excitación estático con fuente de tensión terminal.

| Tvm | Tb | Tc | Vspp | Vss | Tss | Ts1 | Serr | Kerr | Terr |
| . | . | . | . | . | . | . | . | . | . |
| Ur1mx | Ur1mn | Ur2mx | Ur2mn | Efdmx | Efdmn | Kk1 | |||
| . | . | . | . | . | . | . | |||
vco - tipo 11: Sistema de excitación con reóstato (no continuo) como los modelos Westinghouse BJ30 o G.E. GFA4.

| Tvm | Vspp | Ta | Kv | Urmax | Urmin | Terr | Serr | Kerr |
| . | . | . | . | . | . | . | . | . |
| Efdmx | Efdmn | |||||||
| . | . | |||||||
vco - tipo 12: Sistema de excitación estático con fuente de tensión terminal.

| Tvm | Vspp | T1 | T2 | T3 | T4 | Tvr1 | Kerr | Terr |
| . | . | . | . | . | . | . | . | . |
| Ur1mx | Ur1mn | Ur2mx | Ur2mn | Efdmx | Efdmn | |||
| . | . | . | . | . | . | |||
vco - tipo 13: Sistema rectificador controlado con fuente de tensión independiente; dos reguladores estabilizadores.

| Tvm | Vsp1 | Tr1 | Vsp2 | Tr2 | Vsp3 | Tr3 | Verr | Terr | Vss2 | Ts2 |
| . | . | . | . | . | . | . | . | . | . | . |
| Vss1 | Ts1 | Ur1mx | Ur1mn | Ur2mx | Ur2mn | Ur3mx | Ur3mn | Efdmx | Ufdmn | |
| . | . | . | . | . | . | . | . | . | . | |
vco - tipo 14: Sistema rectificador controlado con fuente de tensión independiente.

| Tvm | Vspp | Tsp | Urmax | Urmin | Kerr | Terr | Aerr | Berr | Vss |
| . | . | . | . | . | . | . | . | . | . |
| Ts1 | Efdmx | Efdmn | |||||||
| . | . | . | |||||||
Donde,
| Ta, | Constante de tiempo del regulador (seg), |
| Tb, | Constante de tiempo del regulador (seg), |
| Tc, | Constante de tiempo del regulador (seg), |
| T1, | Constante de tiempo del regulador (seg), |
| T2, | Constante de tiempo del regulador (seg), |
| T3, | Constante de tiempo del regulador (seg), |
| T4, | Constante de tiempo del regulador (seg), |
| Tr2, | Constante de tiempo amplificado del Regulador (segundo circuito) (seg), |
| Tr3, | Constante de tiempo amplificado del Regulador (tercer circuito) (seg), |
| Tst, | Constante de tiempo del circuito estabilizador (seg), |
| Ver, | Ganancia de la excitatriz, |
| Kc, | Coeficiente de voltaje de cielo del Regulador con relación al voltaje terminal (p.u), |
| Kc, | Ganancia de tensión thevenin (p.u), |
| Kp, | Ganancia de tensión de la fuente en paralelo de autoexcitación (p.u), |
| Ki, | Ganancia de corriente de la fuente en paralelo de autoexcitación (p.u), |
| Kc, | Ajuste de constante de rapido incremento/disminución (p.u), |
| F1, | parámetro adicional de la función N.L, |
| F2, | parámetro adicional de la función N.L, |
| F3, | parámetro adicional de la función N.L, |
| F4, | parámetro adicional de la función N.L, |
| F5, | parámetro adicional de la función N.L, |
| F6, | parámetro adicional de la función N.L, |
| F7, | parámetro adicional de la función N.L, |
| F8, | parámetro adicional de la función N.L, |
| Aerr, | 1. Constante de saturación de la excitatriz, |
| Berr, | 2. Constante de saturación de la excitatriz, |
| Kerr, | Constante de excitatriz, |
| Tvs, | Constante de tiempo amplificado del Regulador (seg), |
| Terr, | Constante de tiempo de la excitación (seg), |
| Terr, | Constante de tiempo de la excitatriz, |
| Ts1, | Constante de tiempo del circuito estabilizador 1 (seg), |
| Ts2, | Constante de tiempo del circuito estabilizador 2 (seg), |
| Tss, | Constante de tiempo del circuito estabilizador del regulador (seg), |
| Tvm, | Constante de tiempo del filtro de entrada al Regulador (seg), |
| Tvr1, | Constante de tiempo del regulador (seg), |
| Tspi, | Constante de tiempo integral del Regulador (seg), |
| Curmx, | Corriente máxima de la excitatriz, |
| Vss1, | Ganancia del circuito estabilizador 1 del Regulador(p.u.), |
| Vss2, | Ganancia del circuito estabilizador 2 del Regulador(p.u.), |
| Vkst, | Ganancia del circuito estabilizador del Regulador(p.u), |
| Vss, | Ganancia del circuito estabilizador del Regulador(p.u.), |
| Vsp1, | Ganancia del Regulador (primer circuito), |
| Vsp2, | Ganancia del Regulador (segundo circuito), |
| Vsp3, | Ganancia del Regulador (tercer circuito), |
| Vspp, | Ganancia del Regulador, |
| Verr, | Ganancia del Regulador, |
| Typ, | Interruptor de la función N.L, |
| Kk1, | Interruptor del ESP, |
| Urmax, | Limitación maxima de señal de tensión interna del Regulador (p.u), |
| Ur1mx, | Limitación maxima de señal de tensión interna del Regulador (p.u), |
| Ur2mx, | Limitación maxima de señal de tensión interna del Regulador (p.u), |
| Ur3mx, | Limitación maxima de señal de tensión interna del Regulador (p.u), |
| Urmx1, | Limitación maxima de señal de tensión interna del Regulador (p.u), |
| Urmx2, | Limitación maxima de señal de tensión interna del Regulador (p.u), |
| Urmin, | Limitación mínima de señal de tensión interna del Regulador (p.u), |
| Ur1mn, | Limitación mínima de señal de tensión interna del Regulador (p.u), |
| Ur2mn, | Limitación mínima de señal de tensión interna del Regulador (p.u), |
| Ur3mn, | Limitación mínima de señal de tensión interna del Regulador (p.u), |
| Urmin, | Limitación mínima de señal de tensión interna del Regulador (p.u), |
| Efdmx, | Máximo valor de tensión de campo (p.u), |
| Serr, | Saturación de la excitatriz (actualmente fijo). |
3.4 ESTABILIZADOR DE POTENCIA.
Pss - tipo 1: Estabilizador con señal de entrada derivada de la velocidad, la frecuencia, la potencia eléctrica y tensión terminal.

| Kaom | Taom | Kafe | Tafe | Kape | Tape | Kaui | Taui | Kpss | T1ss |
| . | . | . | . | . | . | . | . | . | . |
| T2ss | T3ss | T4ss | T5ss | T6ss | Upsmx | Upsmn | |||
| . | . | . | . | . | . | . | |||
Pss - tipo 2: Estabilizador con señal de entrada derivada de la velocidad, la frecuencia, la potencia eléctrica, potencia mecánica, posición de la válvula y tensión terminal.

| Kaom | Taom | Kafe | Tafe | Kape | Tape | Ktrq | Kayt | Tayt | Tw1 |
| . | . | . | . | . | . | . | . | . | . |
| Tw2 | Kaui | Taui | T1ss | T2ss | T3ss | T4ss | Kpss | T5ss | |
| . | . | . | . | . | . | . | . | . | |
| T6ss | Upsmx | Upsmn | |||||||
| . | . | . | |||||||
Pss - tipo 3: Estabilizador con señal de entrada derivada de la potencia eléctrica.

| Vps | Ts1 | Ts2 | Ts3 | Ts4 | Vp | Upsmx | Upsmn |
| . | . | . | . | . | . | . | . |
Donde,
| Tafe, | Constante de tiempo de la medida de la frecuencia eléctrica (seg), |
| Tayt, | Constante de tiempo de la medida de la posición de la válvula (seg), |
| Tape, | Constante de tiempo de la medida de la potencia eléctrica (seg), |
| Taui, | Constante de tiempo de la medida de la tensión terminal (seg), |
| Taom, | Constante de tiempo de la medida de la velocidad mecánica (seg), |
| T1ss, | Constante de tiempo del estabilizador (seg), |
| T2ss, | Constante de tiempo del estabilizador (seg), |
| T3ss, | Constante de tiempo del estabilizador (seg), |
| T4ss, | Constante de tiempo del estabilizador (seg), |
| T5ss, | Constante de tiempo del estabilizador (seg), |
| T6ss, | Constante de tiempo del estabilizador (seg), |
| Ts1, | Constante de tiempo del estabilizador (seg), |
| Ts2, | Constante de tiempo del estabilizador (seg), |
| Ts3, | Constante de tiempo del estabilizador (seg), |
| Ts4, | Constante de tiempo del estabilizador (seg), |
| Tw1, | Constante de tiempo del filtro del chorro del agua en la válvula (seg), |
| Tw2, | Constante de tiempo del filtro del chorro del agua en la válvula (seg), |
| Kafe, | Ganancia de la señal de entrada derivada de la frecuencia eléctrica(p.u), |
| Kayt, | Ganancia de la señal de entrada derivada de la posición de la válvula (p.u), |
| Kape, | Ganancia de la señal de entrada derivada de la potencia eléctrica(p.u), |
| Vps, | Ganancia de la señal de entrada derivada de la potencia eléctrica(p.u), |
| Ktrq, | Ganancia de la señal de entrada derivada de la potencia mecánica (p.u), |
| Kaui, | Ganancia de la señal de entrada derivada de la tensión terminal (p.u), |
| Kaom, | Ganancia de la señal de entrada derivada de la velocidad mecánica (p.u), |
| Kpss, | Ganancia del ESP de estado estable (seg), |
| Vp, | Ganancia del ESP de estado estable (seg), |
| Upsmx, | Límite máximo de la magnitud de la señal de salida (p.u), |
| Upsmn, | Límite mínimo de la magnitud de la señal de salida (p.u). |
pco - tipo 2: Controlador mecánico de velocidad para turbinas hidráulicas.

| btf | Tdf | ippco | bpy | bty | Tdy | Tro | Trc | Tyo | Tyc |
| . | . | . | . | . | . | . | . | . | . |
| Ty | yyt1 | yyt2 | yyt3 | Ytmax | Ytmin | ||||
| . | . | . | . | . | . | ||||
pco - tipo 3: Controlador de velocidad con caida transitoria y estática

| bp | bt | Td | Tr | Tyo | Tyc | Ty | Dband | Ytmax | Ytmin |
| . | . | . | . | . | . | . | . | . | . |
pco - tipo 4: Controlador de velocidad con caida transitoria y estática

| bp | bt | Tf | Tr | Tyo | Tyc | Ty | Dband | Ytmax | Ytmin |
| . | . | . | . | . | . | . | . | . | . |
pco - tipo 6: Controlador de velocidad / potencia para turbinas de gas con caida transitoria y estática y limitación de temperatura.

| Tm | bp | Tr1 | bt | Td1 | Td2 | Tp | Kp | Tip | alft | Tvr |
| . | . | . | . | . | . | . | . | . | . | . |
| Kt | Tit | Tr2 | Tyo | Tyc | Yt1mx | Yt1mn | Ytmax | Ytmin | ||
| . | . | . | . | . | . | . | . | .. | ||
pco - tipo 7: Controlador de velocidad / potencia para turbinas de gas con caida transitoria y estática y limitación de temperatura.

| bp | Tr | Tt1 | Tt2 | Tt3 | Tt4 | Kr | Kro | Ft1 | Ft2 | Ft3 |
| . | . | . | . | . | . | . | . | . | . | . |
| Ft4 | Ft5 | Ft6 | Ft7 | Ft8 | Ft9 | Tr1 | Tr2 | Ytmax | Ytmin | |
| . | . | . | . | . | . | . | . | . | . | |
Pco - tipo 8: Controlador de velocidad / potencia para turbinas de gas con caida transitoria y estática y limitación de temperatura.

| bp | T1 | T2 | Vr1 | Tn | Vr2 | Td | Tt | alft | Tvr | Kt |
| . | . | . | . | . | . | . | . | . | . | . |
| Tit | Yt1mx | Yt1mn | Yt2mx | Yt2mn | Tehuo | Tehuc | Tyo | Tyc | Ty | |
| . | . | . | . | . | . | . | . | . | . | |
Donde,
| Dband, | Banda muerta del servomotor principal (p.u), |
| bpy, | Caida estática del controlador de velocidad (%), |
| bp, | Caida estática del controlador de velocidad (%), |
| btf, | Caida transitoria del cambiador de frecuencia del controlador de potencia (%), |
| bty, | Caida transitoria del controlador de velocidad (%), |
| bt, | Caida transitoria del controlador de velocidad (%), |
| Yyt1, | Característica de la válvula (%), |
| Yyt2, | Característica de la válvula (%), |
| Yyt3, | Característica de la válvula (%), |
| Tdf, | Constante de tiempo (seg), |
| Tdy, | Constante de tiempo (seg), |
| Td, | Constante de tiempo (seg), |
| Tf, | Constante de tiempo (seg), |
| Tr1, | Constante de tiempo (seg), |
| Td1, | Constante de tiempo (seg), |
| Td2, | Constante de tiempo (seg), |
| Tvr, | Constante de tiempo de entrada del filtro de temperatura (seg), |
| T1, | Constante de tiempo de entrada del filtro de velocidad (seg), |
| T2, | Constante de tiempo de entrada del filtro de velocidad (seg), |
| Tp, | Constante de tiempo de entrada del filtro del controlador de potencia (seg), |
| Tm, | Constante de tiempo de entrada del filtro del controlador de velocidad (seg), |
| Tr2, | Constante de tiempo de la válvula piloto (seg), |
| Tt1, | Constante de tiempo del controlador de temperatura (seg), |
| Tt2, | Constante de tiempo del controlador de temperatura (seg), |
| Tt3, | Constante de tiempo del controlador de temperatura (seg), |
| Tt4, | Constante de tiempo del controlador de temperatura (seg), |
| Ty, | Constante de tiempo del servomotor principal (seg), |
| Tip, | Contante de tiempo de integración del controlador de potencia (seg), |
| Tit, | Contante de tiempo de integración del controlador de temperatura (seg), |
| Tn, | Contante de tiempo del controlador velocidad / potencia (seg), |
| Td, | Contante de tiempo del controlador velocidad / potencia (seg), |
| Tt, | Contante de tiempo del controlador velocidad / potencia (seg), |
| Kp, | Ganancia del amplificador del controlador de potencia (p.u), |
| Kt, | Ganancia del amplificador del controlador de temperatura (-), |
| Kr, | Ganancia del amplificador del controlador de temperatura (p.u), |
| Kro, | Ganancia del amplificador del controlador de temperatura (p.u), |
| Vr1, | Ganancia del amplificador velocidad / potencia (p.u), |
| Vr2, | Ganancia del amplificador velocidad / potencia (p.u), |
| Ytmax, | Máxima posición del servomotor principal (p.u) |
| Ytmin, | Mínima posición del servomotor principal (p.u) |
| ippco, | Posición del interruptor para la señal de entrada frecuencia eléctrica / velocidad ( - ), |
| alft, | Temperatura - dependencia de velocidad (-), |
| Tro, | Tiempo de apertura de la válvula piloto (seg), |
| Tr, | Tiempo de apertura de la válvula piloto (seg), |
| Tehuo, | Tiempo de apertura de la válvula piloto (seg), |
| Trc, | Tiempo de cierre de la válvula piloto (seg), |
| Tehuu, | Tiempo de cierre de la válvula piloto (seg), |
| Tyo, | Tiempo máximo de apertura del servomotor principal (seg), |
| Tyc, | Tiempo máximo de cierre del servomotor principal (seg). |
pmu - tipo 1: Turbina térmica doble recalentamiento con almacenamiento de vapor.

| Thp | Tip | Tlp | alfhp | alflp | Tspi |
| . | . | . | . | . | . |
pmu - tipo 2: Turbina térmica doble recalentamiento con almacenamiento de vapor y control de quemador con transferencia de calor (Control de presión fijo).

| Thp | Tip | Tlp | alfhp | alflp | Tspi | Tkes1 | Tkes2 | Kmbr | Timbr |
| . | . | . | . | . | . | . | . | . | . |
pmu - tipo 6: Modelo turbina hidráulica no lineal sin la dinámica de la tuberia de conducción.

Tw
pmu - tipo 8: Modelo turbina de gas con pequeña señal.

| Tb | Tn | fal | fa2 | fa3 |
| . | . | . | . | . |
pmu - tipo 10: Modelo turbina de gas con pequeña señal.

| Vt | T1 | Tb | Td | Ps,o | Pv,o |
| . | . | . | . | . | . |
Donde,
| Tip, | Constante de tiempo del primer recalentamiento (seg), |
| Tlp, | Constante de tiempo del segundo recalentamiento (seg), |
| Tw, | Constante de tiempo de comienzo del agua (seg), |
| Tb, | Constante de tiempo del quemador (seg), |
| Tn, | Constante de tiempo (seg), |
| fa1, | Parámetro función Turbina / Compresor (p.u), |
| fa2, | Parámetro función Turbina / Compresor (p.u), |
| fa3, | Parámetro función Turbina / Compresor (p.u), |
| Vt, | Amplificación (Compresor) (p.u), |
| T1, | Constante de tiempo del tubo de gas (seg), |
| Td, | Constante de tiempo del volumen completo de presión (seg), |
| Kmbr, | Amplificación del controlador de combustible (p.u), |
| Thp, | Constante de tiempo de alta presión de la turbina. (seg), |
| Tspi, | Constante de tiempo de capacidad de Boiler (seg), |
| Timbr, | Constante de tiempo de integración del controlador de combustible (seg), |
| Tkes1, | Constante de tiempo de transferencia de calor (seg), |
| Tkes2, | Constante de tiempo de transferencia de calor (seg), |
| Ps,o | Potencia de remolque a velocidad nominal y Pel = 0 (p.u), |
| Pv,o | Potencia del compresor a velocidad nominal y Pel = 0 (p.u), |
| alfhp, | Relación de alta presión de la turbina (p.u), |
| alflp, | Relación de baja presión de la turbina (p.u). |
3.7 COMPENSADOR ESTATICO DE REACTIVOS (SVS).
SVS tipo 1: sistema de compensación estática.

| Slopp | t1 | T2 | Tc | Ti | Usmx | Usmn |
| . | . | . | . | . | . | . |
donde,
| T1, | Constante de tiempo (seg), |
| T2, | Constante de tiempo del controlador del SVS (seg), |
| Tc, | Constante de tiempo del controlador del SVS (seg), |
| Ti, | Constante de tiempo integral del controlador del SVS (seg), |
| Sloop, | Ganancia del controlador del SVS (p.u), |
| Usmx, | Límite máximo de la señal del controlador del SVS (p.u), |
| Usmn, | Límite mínimo de la señal del controlador del SVS (p.u). |
| BARRA1 | BARRA2 | R | X | B | R0 | X0 | B0 | LONG | LAMP |
| . | . | . | . | . | . | . | . | . | . |
Donde,
| R, | Resistencia de secuencia positiva ( |
| X, | Reactancia de secuencia positivia ( |
| B, | Susceptancia de secuencia positiva ( |
| R0, | Resistencia de secuencia cero ( |
| X0, | Reactancia de secuencia cero ( |
| B0, | Susceptancia de secuencia cero ( |
| LONG, | Longitud, |
| LAMP, | Límite térmico. |
| EMI1 | REC1 | EMI2 | REC2 | RMUT | XMUT | BMUT |
| . | . | . | . | . | . | . |
| RMUT0 | XMUT0 | BMUT0 | ||||
| . | . | . | ||||
Donde,
| EMI1, | Nodo emisor de la línea 1, |
| REC1, | Nodo receptor de la línea 1, |
| EMI2, | Nodo emisor de la línea acoplada con la línea 1, |
| REC2, | Nodo receptor de la línea acoplada con la línea 1, |
| RMUT, | Resistencia mutua de secuencia positiva ( |
| XMUT, | Reactancia mutua de secuencia positiva ( |
| BMUT, | Susceptancia mutua de secuencia positiva ( |
| RMUT0, | Resistencia mutua de secuencia cero ( |
| XMUT0, | Reactancia mutua secuencia cero ( |
| BMUT0, | Susceptancia mutua de secuencia cero ( |
| EMI | REC | R | X | R0 | X0 | MVA | LADTP | TPNOM |
| . | . | . | . | . | . | . | . | . |
| TPMAX | TPMIN | TPNOM | NPARR | NPABA | VOLPAS | TIPOA | TIPOB | |
| . | . | . | . | . | . | . | . | |
Donde,
| EMI, | Nodo emisor, |
| REC, | Nodo receptor, |
| R, | Resistencia de secuencia positiva ( |
| X, | Reactancia de secuencia positiva ( |
| R0 | Resistencia de secuencia cero ( |
| X0, | Reactancia de secuencia cero ( |
| MVA, | Capacidad del transformador en MVA, |
| LADTP, | Lado del tap del transformador ( Alta o Baja Tensión ), |
| TPNOM, | Posición nominal del tap (kV ), |
| TPMAX, | Límite superior del tap ( kV ), |
| NODO | R | X | R0 | X0 | CX | NTRO | RAT | XAT |
| . | . | . | . | . | . | . | . | . |
Donde,
| NODO, | Nombre del nodo del elemento en derivación, |
| R, | Resistencia de secuencia positiva ( |
| X, | Reactancia de secuencia positiva ( |
| R0, | Resistencia de secuencia cero ( |
| X0, | Reactancia de secuencia cero ( |
| CX, | Tipo de conexión, |
| 0: Estrella solidamente aterrizada | |
| 1: Estrella con neutro aterrizado a través de impedancia | |
| 2: Estrella con neutro sin aterrizar | |
| 3: Delta, | |
| NTRO, | Nombre del nodo de neutro ( cuando no es tierra ), |
| RAT, | Resistencia a tierra del neutro ( |
| XAT, | Reactancia a tierra del neutro ( |
7.1. RELE DE DISTANCIA CIRCULAR.
Esta información se requiere para el sistema de voltaje nominal igual ao superior a 220 kV
| EMI | REC | TIPO | RZO | XZO | RAZO |
| . | . | . | . | . | . |
Donde,
| EMI, | Nodo donde se ubica el relé, |
| REC, | Nodo receptor de la línea donde se encuentra el relé, |
| TIPO, | Tipo de relé, |
| 1: Relé de fase tipo MHO (21) | |
| 2: Relé de fase tipo reactancia (21) | |
| 3: Relé de tierra tipo reactancia (21N), | |
| RZO, | Coordenadas R de las zonas 1, 2 y 3 del relé ( |
| XZO, | Coordenadas X de las zonas 1, 2 y 3 del relé ( |
| RZO y XZO son las coordenadas del centro para cada zona, | |
| RAZO, | Radio de las zonas 1, 2 y 3 del relé ( |
7.2. RELE DE DISTANCIA DE FASE POLIGONAL.
| EMI | REC | TIPO | RVZO | XVZO |
| . | . | . | . | . |
Donde,
| EMI, | Nodo donde se ubica el relé, |
| REC, | Nodo receptor de la línea donde se encuentra el relé, |
| TIPO, | Tipo de relé, |
| RVZO, | Coordenadas R de los vértices, ordenadas por cuadrantes ( primero, segundo, tercero y cuarto) para cada zona (1, 2 y 3 ) del relé ( |
| XZO, | Coordenadas X de los vértices, ordenadas por cuadrantes ( primero, segundo, tercero y cuarto) para cada zona (1, 2 y 3 ) del relé ( |
| EMI | REC | TIPO | VIAR | ANGSM |
| . | . | . | . | . |
Donde,
| EMI, | Nodo donde se ubica el relé, |
| REC, | Nodo receptor de la línea donde se encuentra el relé, |
| TIPO, | Tipo de relé |
| 1: Relé direccional de fase ( 67 ) 2: Relé direccional de tierra ( 67N), | |
| VIAR, | Valor de la corriente de arranque de protección, |
| ANGSM, | Angulo se sensibilidad máxima ( Grados ). |
JORGE EDUARDO COCK LONDOÑO
Presidente
EVAMARÍA URIBE TOBÓN
Director Ejecutivo
<DECLARACIÓN DE PARÁMETROS>.
DECLARACIÓN DE PARÁMETROS DE LOS EMBALSES.
Fecha envío de información:_____________ ___ Hora:
Empresa de generación:
Periodo de declaración:
| EMBALSE | MÍNIMO FÍSICO (Mm3) | CAPACIDAD MÁXIMA (Mm3) | VERTIMIENTO MÁXIMO (m3/seg) | TIPO DE VERTEDERO |
| . | . | . | . | . |
. | . | . | . | . |
. | . | . | . | . |
Batimetría del embalse:
<Concordancias>
Acuerdo CNO 1861 de 2024
Acuerdo CNO 1853 de 2024
Responsable de envío de la información: _______________
Vía de recibo: ______________________ Hora: _______________
Responsable de recibo de la información _______________
DECLARACIÓN DE PARÁMETROS DE UNIDADES DE GENERACIÓN.
Fecha envío de información:_____________ ___ Hora:
Empresa de generación:
Periodo de declaración:
Planta:__________________ Tipo ________________________
| UNIDAD | CAPACIDAD NOMINAL (MW) | CAPACIDAD EFECTIVA (MW) | GENERACIÓN MÍNIMA (MW) | RAMPA AUMENTO MW/min | RAMPA DISMINUCIONMW/min | MÁXIMA GENERACIÓN REACTIVA(MVARS) | MÁXIMA ABSORCIÓN REACTIVA (MAVARS) | COMBUSTIBLES USADOS |
| . | . | . | . | . | . | . | . | . |
| . | . | . | . | . | . | . | . | . |
| UNIDAD | M.T.O.E.L | M.T.F.L. | TIEMPO ARRANQUE EN FRIO | TIEMPO ARRANQUE EN NO FRIO | ESTATISMO | POSEE EQUIPOS AGC | PARTICIPA EN REG.PRIMARIA (S/N) |
| . | . | . | . | . | . | . | . |
| . | . | . | . | . | . | . | . |
M.T.O.E.L.: Mínimo período de tiempo que debe permanecer en línea la unidad, una vez entra en operación
M.T.F.L.: Mínimo período de tiempo que debe permanecer fuera de operación la unidad, una vez salga de operación
DECLARACIÓN DE PARÁMETROS DE UNIDADES DE GENERACIÓN.
OTRAS RESTRICCIONES OPERATIVAS.
- Curva de generación vs.tiempo
- Curva de cargabilidad
- Notas
Responsable de envío de la información: _______________
Vía de recibo: _______________________ Hora: _____________
Responsable de recibo de la información: ______________
DECLARACIÓN DE DISPONIBILIDAD.
Fecha envío de información:_____________ ___ Hora:
Empresa de generación:
Periodo de declaración:
| PLANTA (NOMBRE) | UNIDAD (NUMERO) | PERIODO HORA INICIAL-HORA FINAL | DISPONIBILIDAD (MW en valor entero) | TIEMPO DE ARRANQUE (horas) (LUEGO DE NOTIFICADA LA CENTRAL) | TIEMPO DE PARADA (horas) (LUEGO DE NOTIFICADA LA CENTRAL) | NUMERO MÁXIMO DE MANIOBRAS ARRANQUE PARADA POR DÍA |
| . | . | . | . | . | . | . |
| . | . | . | . | . | . | . |
Responsable de envío de la información: _______________
Vía de recibo: __________________ Hora: __________________
Responsable de recibo de la información: ______________
MODIFICACIÓN DE DISPONIBILIDAD O DE PARÁMETROS DE GENERACIÓN.
Fecha envío de información:_____________ ___ Hora:
Empresa de generación:
Periodo de modificación:
| UNIDAD | INFORMACIÓN A MODIFICAR | PERIODO | NUEVO VALOR |
| . | . | . | . |
| . | . | . | . |
| . | . | . | . |
Responsable de envío de la información: _______________
Vía de recibo: _____________________ Hora: ________________
Responsable de la información: __________________________
DECLARACIÓN DE DATOS HIDROLÓGICOS.
Fecha envío de información:_____________ ___ Hora: __________
Empresa de generación:
Periodo de declaración:
| .EMBALSE | COTA m.s.n.m. | NIVEL 06:00 HORAS Mm3 | AGUA TURBINADA 06:00 A 06:00 Mm3 | AGUA VERTIDA 06:00 A 06:00 Mm3 | AGUA DESCARGADA 06:00 A 06:00 Mm3 | APORTES CONTROLADOS AL EMBALSE m3/seg |
| . | . | . | . | . | . | . |
| . | . | . | . | . | . | . |
MANTENIMIENTOS QUE AFECTAN LA OPERACIÓN DEL EMBALSE.
Responsable de recibo de la información: _______________
Vía de recibo: ________________ Hora: _____________________
Responsable de recibo de la información: _______________
RESTRICCIONES DE LOS EQUIPOS DEL STN, STR Y SISTEMAS DE DISTRIBUCIÓN LOCAL.
Fecha envío de información:_____________ ___ Hora: _____________
Empresa:
Periodo de declaración:
Descripción de la desconexion programada:
Variación en limites de intercambio de áreas eléctricas
| ÁREA | L. IMP. | L. EXP. | PERIODO | DIA | MES | PERIODO | DIA | MES |
| . | . | . | . | . | . | . | . | . |
Variación en generaciones de seguridad
| UNIDAD | PERIODO | DÍA | MES | PERIODO | DÍA | MES | MW |
| . | . | . | . | . | . | . | . |
Responsable de envío de la información: ________________
Vía de recibo: ________________ Hora: _____________________
Responsable de recibo de la informacion:________________
PLANTAS SOLARES FOTOVOLTAICAS Y EÓLICAS CONECTADAS AL STN Y STR.
<Texto adicionado por el artículo 19 de la Resolución 60 de 2019. El nuevo texto es el siguiente:>
Los agentes deberán reportar al CND, con la entrega de los modelos, una curva donde se relacione la velocidad de toma de carga en función la potencia de salida con la siguiente información: i) nombre de la planta; ii) tipo de planta; iii) empresa; iv) responsable de la información y v) fecha de envío.
El C.N.O en el mismo acuerdo donde define la metodología de validación de Modelos definirá las características y parámetros de la curva de que trata este artículo.
JORGE EDUARDO COCK LONDOÑO
Presidente
EVAMARÍA URIBE TOBÓN
Director Ejecutivo
CRITERIOS PARA PARTICIPAR EN LA RESERVA DE REGULACIÓN.
1. CRITERIOS PARA PARTICIPAR EN LA REGULACION SECUNDARIA DE FRECUENCIA.
<Numeral modificado por el artículo 2 de la Resolución CREG- 083 de 1999. El nuevo texto es el siguiente:>
Cualquier planta y/o unidad, para participar en la Regulación Secundaria de Frecuencia, debe cumplir con los siguientes requisitos:
a) Ser telecomandada desde el Centro Nacional de Despacho CND;
b) Realizar pruebas de integración a la función AGC propia de su planta;
c) Realizar pruebas de estatismo y velocidad sostenida de toma de carga, cumpliendo con los parámetros calculados desde el CND, para ajustarse a los valores aprobados por el CNO;
d) Realizar pruebas de integración al control jerárquico del CND de acuerdo con los documentos que sobre el tema, sean aprobados por el CNO. Las reglas actualmente vigentes están contenidas en el documento ISA-CND-96-239 "Entrada en Operación de nuevas plantas al Esquema AGC Nacional".
Las plantas y/o unidades que cumplan con estos requisitos y pasen las pruebas establecidas para este propósito, quedan habilitadas para prestar el Servicio y se denominarán Elegibles.
Las plantas y/o unidades de generación que actualmente participan en la Regulación Secundaria de Frecuencia y no cuentan con los equipos requeridos para el telecomando desde el CND, tendrán como plazo máximo el 30 de junio del año 2000 para ajustarse a las disposiciones establecidas en el presente Numeral. Cumplido este plazo, si los ajustes necesarios no han sido llevados a cabo, la planta y/o unidad correspondiente no percibirá remuneración por este servicio
2. CRITERIOS DE SEGURIDAD Y CALIDAD DEL CONTROL INTEGRADO SECUNDARIO DE FRECUENCIA.
a) Velocidad de Toma de Carga: Las unidades que presten el Servicio de Regulación Secundaria de Frecuencia, deben tener una velocidad de toma de carga mayor a la máxima velocidad de variación de demanda y cambio de generación esperado en el sistema para condiciones normales.
Se establecen como condiciones normales para este servicio las variaciones que se presentan en el rango de ( 500 mHz.
b) Número de Unidades: Con el fin de garantizar los parámetros de calidad del SIN, se requiere un número mínimo de unidades participando en el AGC.
c) Reserva para Regulación Secundaria de Frecuencia: El CND establecerá la cantidad de potencia a nivel horario, requerida para garantizar el Servicio de Regulación Secundaria de Frecuencia.
Los valores de los parámetros a que se refiere el presente Numeral, para las diferentes condiciones de operación del sistema y períodos horarios, serán determinados al menos una vez al año por el CND y deberán ser sujetos a aprobación por parte del CNO.
3. OFERTAS DE DISPONIBILIDAD PARA LA PRESTACION DEL SERVICIO DE REGULACION SECUNDARIA DE FRECUENCIA.
Las plantas y/o unidades de generación Elegibles, podrán libremente Ofertar para cada día y período horario su Disponibilidad para prestar el Servicio. La Oferta de Disponibilidad para la prestación del Servicio de Regulación Secundaria de Frecuencia, se hará bajo las condiciones del esquema actual de Ofertas en la Bolsa de Energía y deberá cumplir las siguientes condiciones:
a) La preoferta (día inmediatamente anterior a la entrada en vigencia de la presente reglamentación) de disponibilidad para Regulación Secundaria de Frecuencia de las plantas y/o unidades que a la fecha sean elegibles, será la resultante de restar de la capacidad nominal de generación, el mayor valor entre la inflexibilidad técnica y la generación mínima por seguridad eléctrica.
Este valor se constituye en la última oferta conocida para esa planta y/o unidad y será modificado por el agente de allí en adelante.
Para plantas y/o unidades que entren a ofrecer el Servicio en fecha posterior a la entrada en vigencia de la presente reglamentación, se aplicará el mismo procedimiento. Esto es, el día anterior a su entrada en operación como regulador de frecuencia, se le calcula la preoferta de disponibilidad.
b) La Oferta de Disponibilidad para Regulación Secundaria de Frecuencia, se hará por planta y/o unidad en el siguiente formato:
| Identificador | Tipo | Disponibilida d AGC Hora 01 | Disponibilidad AGC Hora 02 | Disponibilidad AGC Hora … | Disponibilidad AGC Hora 24 |
| Nombre_Planta | A | Valor 01 | Valor 02 | Valor … | Valor 24 |
Identificador: Nombre de la Planta. Se debe utilizar el mismo nombre de la Oferta de Precios.
Tipo: Identificador del Tipo de Oferta. Se utiliza una A para identificar la Oferta de AGC.
Disponibilidad: Números enteros que representan la disponibilidad en MW para Regulación Secundaria de Frecuencia.
c) Si no se efectúa Oferta de Disponibilidad para Regulación Secundaria de Frecuencia, se entiende que este agente no desea participar en la prestación del Servicio. Es decir, equivale a Ofertar una disponibilidad de cero (0) y se aplicará lo establecido en casos de Ofertas insuficientes.
d) En caso de Ofertas insuficientes, la última Oferta mayor que cero (0) que haya efectuado la planta y/o unidad, será asumida como Oferta.
e) Son causales de invalidez de Oferta de Disponibilidad para el Servicio de regulación Secundaria de Frecuencia las siguientes:
- Errores de sintaxis en la Oferta (p.e. Identificador, Tipo).
- Oferta Incompleta. Debe contener 24 valores incluyendo el cero (0).
- Oferta de Disponibilidad mayor que la diferencia entre la Disponibilidad total declarada y el mayor valor entre la inflexibilidad técnica y la generación mínima por seguridad eléctrica.
- Cuando la Oferta de Disponibilidad que se efectúe por planta y/o la suma de Ofertas de Disponibilidad que se efectúen por unidad, resulte inferior al porcentaje de la Reserva de Regulación Secundaria de Frecuencia requerida para el período horario, el cual será definido por el CNO).
4. ASIGNACION DE LA RESERVA DE REGULACION.
<Numeral modificado por el artículo 13 de la Resolución 51 de 2009. Ver término para entrada en vigencia. El nuevo texto es el siguiente:> El CND distribuirá los requerimientos de reserva entre las plantas y/o unidades Elegibles, previo al despacho económico, teniendo en cuenta los siguientes criterios:
a) El precio a considerar para asignar la regulación entre las plantas y/o unidades Elegibles, es el mismo precio de oferta a la Bolsa de energía y los precios de arranque-parada que hayan efectuado los agentes para dichas plantas y/o unidades en la Bolsa.
b) <Literal modificado por el artículo 6 de la Resolución 76 de 2009. El nuevo texto es el siguiente:> La asignación de la reserva necesaria se hará por un proceso de optimización que minimice los precios para cubrir las necesidades del SIN en las 24 horas, tal que:

Sujeto a:
![]()
Restricciones Operativas
donde:
| i: | Indexa a los generadores |
| t: | Indexa las Horas del Día |
| Pof: | Oferta de Precio en la Bolsa de Energía |
| Par: | Oferta de Precio de arranque-parada de plantas térmicas que arrancan por asignación de holgura |
| DAGC: | Holgura para regulación secundaria de frecuencia |
| RAGC: | Reserva de regulación requerida |
c) En caso de oferta insuficiente para cubrir los requerimientos de reserva de regulación requerida, el CND acudiendo al esquema de “Coordinación de la Operación en Tiempo Real” (Numeral 5.2 del Código de Operación), designará a la o las plantas y/o unidades Elegibles hasta llenar los requerimientos de reserva, teniendo en cuenta la minimización de costos.
En este caso se verifica la disponibilidad actual y la última oferta para regulación de frecuencia, con el fin de establecer la disponibilidad para regulación que se considerará.
d) <Literal modificada por el artículo 6 de la Resolución 76 de 2009. El nuevo texto es el siguiente:> Si la utilización de una planta y/o unidad, no permite cumplir con las condiciones técnicas establecidas en el Numeral 2 del presente Anexo, en condiciones de oferta suficiente, se hará una optimización con los siguientes recursos y se le asignará el mínimo técnico de regulación (definido por el CNO), reasignándose los requerimientos de la reserva rodante restante, entre los primeros que minimizan los precios, ordenados de acuerdo con las ofertas de precio a la Bolsa de Energía. Este proceso se realizará en forma iterativa hasta cubrir los requerimientos técnicos y de reserva.
e) Si durante la operación el CND detecta, que uno o varios de los recursos de regulación, no cumplen los niveles de calidad establecidos, podrá retirar temporalmente el recurso en cuestión del esquema de regulación, mientras se realizan los correctivos necesarios. El CND informará al CNO sobre las causas que motivaron la decisión de retiro temporal.
CÓDIGO DE REDES.
<Código de Medida derogado por el artículo 46 de la Resolución 38 de 2014>
1. INTRODUCCIÓN. <Código de Medida derogado por el artículo 46 de la Resolución 38 de 2014>
2. PROPIEDAD Y OPERACIÓN DE LOS EQUIPOS DE MEDIDA, TELECOMUNICACIONES Y ALMACENAMIENTO DE INFORMACIÓN. <Código de Medida derogado por el artículo 46 de la Resolución 38 de 2014>
3. EQUIPOS DE MEDICIÓN. <Código de Medida derogado por el artículo 46 de la Resolución 38 de 2014>
3.1 CONTADORES DE ENERGÍA. <Código de Medida derogado por el artículo 46 de la Resolución 38 de 2014>
3.2 TRANSFORMADORES DE VOLTAJE Y DE CORRIENTE. <Código de Medida derogado por el artículo 46 de la Resolución 38 de 2014>
3.3 PRECISIÓN. <Código de Medida derogado por el artículo 46 de la Resolución 38 de 2014>
4. RECOLECCIÓN Y TRANSMISIÓN DE DATOS. <Código de Medida derogado por el artículo 46 de la Resolución 38 de 2014>
5. PROCEDIMIENTOS ANTE EQUIPOS DEFECTUOSOS. <Código de Medida derogado por el artículo 46 de la Resolución 38 de 2014>
6. ESQUEMA TRANSITORIO. <Código de Medida derogado por el artículo 46 de la Resolución 38 de 2014>
JORGE EDUARDO COCK LONDOÑO
Presidente
EVAMARÍA URIBE TOBÓN
Director Ejecutivo
A.1 Introducción. <Código de Medida derogado por el artículo 46 de la Resolución 38 de 2014>
A.2 Sistema de medición de energía.
<Código de Medida derogado por el artículo 46 de la Resolución 38 de 2014>
A.2.1 Características de equipos y clase de medición <Código de Medida derogado por el artículo 46 de la Resolución 38 de 2014>
A.2.2 Requisitos generales <Código de Medida derogado por el artículo 46 de la Resolución 38 de 2014>
A.2.3 Disposiciones para los equipos existentes <Código de Medida derogado por el artículo 46 de la Resolución 38 de 2014>
A.2.4 Certificación y habilitación de los equipos de medida, registro y comunicaciones <Código de Medida derogado por el artículo 46 de la Resolución 38 de 2014>
A.2.5 Ensayos y mantenimiento <Código de Medida derogado por el artículo 46 de la Resolución 38 de 2014>
A.3 Sistema de registro y transmisión de datos. <Código de Medida derogado por el artículo 46 de la Resolución 38 de 2014>