RESOLUCIÓN 63 DE 2024
(enero 18)
Diario Oficial No. 52.699 de 15 de marzo de 2024
INSTITUTO DE HIDROLOGÍA, METEOROLOGÍA Y ESTUDIOS AMBIENTALES
Por la cual se adoptan los métodos de muestreo y ensayo para determinar las características de peligrosidad en los residuos, se establecen otras disposiciones, y se deroga la Resolución número 0062 del 2007 del 30 de marzo de 2007.
LA DIRECTORA GENERAL DEL INSTITUTO DE HIDROLOGÍA, METEOROLOGÍA Y ESTUDIOS AMBIENTALES (IDEAM),
en ejercicio de sus facultades legales y en especial las conferidas por los artículos 5o y 15 del Decreto número 291 de 2004 y los artículos 2.2.6.1.2.4 del Título 6, Parte 2 del Libro 2 sobre residuos peligrosos, el artículo 2.2.8.9.1.5 del Capítulo 9 sobre el Sistema de Información Ambiental e Investigación Ambiental del Decreto número 1076 de 2015, y
CONSIDERANDO:
Que conforme con lo establecido en el artículo 17 de la Ley 99 de 1993, el Instituto de Hidrología, Meteorología y Estudios Ambientales (Ideam), es el establecimiento público encargado del levantamiento y manejo de la información científica y técnica sobre los ecosistemas que forman parte del patrimonio ambiental del país, así como de establecer las bases técnicas para clasificar y zonificar el uso del territorio nacional para los fines de planificación y ordenamiento del territorio.
Que corresponde al Ideam efectuar el seguimiento de los recursos biofísicos de la nación, especialmente en lo referente a su contaminación y degradación, necesarios para la toma de decisiones de las autoridades ambientales.
Que a través del Decreto número 1076 de 2015, el Gobierno nacional expidió el Decreto Único Reglamentado del Sector Ambiente y Desarrollo Sostenible, cuyo objeto es compilar la normatividad expedida por el Gobierno nacional en ejercicio de las facultades reglamentarias conferidas por el numeral 11 del artículo 189 de la Constitución Política.
Que en el artículo 2.2.8.9.1.5 ibidem, se estableció que el Instituto de Hidrología, Meteorología y Estudios Ambientales (Ideam), es la entidad competente para establecer los sistemas de referencia para la acreditación e intercalibración analítica de los laboratorios, cuya actividad esté relacionada con la producción de datos e información de carácter físico, químico y biótico relacionada con la calidad del medio ambiente y los recursos naturales renovables de la República de Colombia.
Que de conformidad con el parágrafo 2 del artículo 2.2.8.9.1.5 del Decreto mencionado, los laboratorios que produzcan información cuantitativa, física, química y biótica para los estudios o análisis ambientales requeridos por las autoridades ambientales competentes, y los demás que produzcan información de carácter oficial relacionada con la calidad del medio ambiente y de los recursos naturales renovables, deberán poseer certificado de acreditación correspondiente expedido por el Ideam.
Que en el parágrafo 1 del artículo 2.2.6.1.2.4. del mismo decreto, se establece que la caracterización fisicoquímica de residuos o desechos peligrosos debe efectuarse en laboratorios acreditados y en el numeral 13 del Decreto número 291 de 2004 se establece, en el marco de las funciones de la Subdirección de Estudios ambientales, “Acreditar los laboratorios ambientales del sector público y privado que produzcan información física, química y biótica para los estudios o análisis ambientales, relacionada con la calidad del medio ambiente y de los recursos naturales renovables”.
Que de acuerdo con el artículo 5o numeral 12 del Decreto número 291 de 2004, son facultades del Director General, entre otras, coordinar con el entonces Ministerio de Ambiente, Vivienda y Desarrollo Territorial (hoy Ministerio de Ambiente y Desarrollo Sostenible) las acciones relacionadas con los asuntos institucionales, y promover la coordinación de las actividades del Instituto, con las demás entidades u organismos públicos que tengan relación con el sector ambiental.
Que conforme a los numerales 1 y 2 del artículo 15 del mismo Decreto, entre otras funciones le corresponde al Ideam, recolectar y generar información sobre uso de recursos naturales renovables, contaminación y degradación por vertimientos, emisiones y residuos sólidos producidos por las diferentes actividades socioeconómicas, así como desarrollar protocolos, estándares, procedimientos e instrumentos para la captura, almacenamiento, procesamiento y difusión de información sobre el uso de recursos y sobre la generación de vertimientos, emisiones y residuos sólidos producidos por las diferentes actividades socioeconómicas.
Que el Ideam expidió la Resolución número 0062 de 2007 “por la cual se adoptan los protocolos de muestreo y análisis de laboratorio para la caracterización fisicoquímica de los residuos o desechos peligrosos en el país”, y en el marco de la implementación de esta resolución, el Instituto ha acreditado 421 ensayos de laboratorio para la identificación de las características de peligro relacionadas con corrosividad, inflamabilidad, reactividad y toxicidad.
Que de acuerdo con el artículo 2.2.6.1.2.4. del Decreto número 1076 de 2015, la caracterización fisicoquímica para determinar la peligrosidad de un residuo, se debe efectuar conforme con lo establecido en la Resolución número 0062 de 2007 del Ideam, o aquella que la modifique o sustituya.
Que de acuerdo con los análisis técnicos y las evaluaciones realizadas por el Ideam, se ha identificado que algunos métodos de ensayo han perdido vigencia, y otros necesitan ser adicionados para complementar y mejorar la aplicación de estos, de acuerdo con el progreso científico en la materia, bajo métodos normalizados reconocidos internacionalmente.
Que se han presentado dificultades tanto en la aplicación de los métodos por parte de los laboratorios, como en la interpretación de los resultados derivados de los ensayos por parte de los usuarios, dada la falta de claridad para decidir sobre la presencia de las características de peligrosidad en algunos los residuos.
Que de acuerdo con la política ambiental para la gestión integral de residuos peligrosos (RESPEL), y su plan de acción 2022-2030, se identificó la necesidad de revisar y actualizar los métodos de ensayo y muestreo para la identificación de los residuos peligrosos, cuyo proceso hace parte de la estrategia de actualización y desarrollo de lineamientos y requisitos técnicos.
Que con el fin de actualizar la Resolución número 0062 de 2007 de Ideam, se revisaron, evaluaron e identificaron los métodos de ensayos internacionales de referencia que fueran apropiados para aplicar en el país, de manera que permitan la caracterización de los residuos como peligrosos, así como los criterios de decisión para la evaluación de la peligrosidad en los residuos.
Que el proyecto de resolución y su memoria justificativa, fue puesto en consulta pública en la página web del Instituto de Hidrología, Meteorología y Estudios Ambientales, del 16 al 26 de diciembre de 2022, para recibir comentarios de la ciudadanía en general y los directamente interesados, en cumplimiento de lo señalado en el numeral 8 del artículo 8o del Código de Procedimiento Administrativo y de lo Contencioso Administrativo.
Que, en mérito de lo expuesto,
RESUELVE:
DISPOSICIONES GENERALES.
ARTÍCULO 1o. OBJETO. Adoptar los métodos de referencia para el muestreo y ensayo para determinar la peligrosidad de los residuos, y establecer criterios para evaluar los resultados de dicha caracterización conforme lo definido en el Título 6 de la Parte 2 del Libro 2 del Decreto número 1076 de 2015 o aquella que la modifique o sustituya.
ARTÍCULO 2o. ALCANCE. Los métodos de muestreo y ensayo adoptados mediante la presente resolución para identificar las características de corrosividad, reactividad, explosividad, toxicidad e inflamabilidad aplicarán a los residuos sólidos, líquidos, o gases contenidos, en concordancia con lo establecido en el Título 6 de la Parte 2 del Libro 2 sobre residuos peligrosos del Decreto número 1076 de 2015.
PARÁGRAFO. En el evento que se tenga certeza de la composición del residuo, los ensayos de laboratorio podrán efectuarse en un orden distinto al presentado en los diagramas de decisión. No obstante, si se requiere establecer que el residuo no presenta alguna de la(s) característica(s) de peligrosidad, será necesario demostrar que se evaluaron todos los requisitos aplicables para dicha(s) característica(s) establecidos en la presente resolución.
ARTÍCULO 3o. DEFINICIONES. Para efectos de la aplicación de la presente resolución, se adoptan las definiciones de las características de peligro previstas en el Anexo III del Título 6 de la Parte 2 del Libro 2 del Decreto número 1076 de 2015 del Ministerio de Ambiente y Desarrollo Sostenible o aquel que lo modifique o sustituya y las siguientes:
Aerosoles: recipientes no rellenables fabricados en metal, vidrio o plástico y que contienen un gas comprimido, licuado o disuelto a presión con o sin líquido, pasta o polvo y que están dotados de un dispositivo de descarga que permite expulsar el contenido en forma de partículas sólidas o liquidas en suspensión en un gas, como espuma, pasta o polvo, o en estado líquido o gaseoso.
Bioacumulación: es el aumento de la concentración de la sustancia de ensayo en el interior o en la superficie de un organismo (en tejidos específicos de este) en relación con la concentración de esta sustancia en el medio ambiente.
CE50: es la concentración efectiva media o la concentración a la cual el 50% de los organismos presentan algún efecto ante la exposición de una sustancia o mezcla de sustancias.
Comburente: es una sustancia oxidante que puede reaccionar y producir una combustión.
Gas contenido: gas almacenado y comprimido en un cilindro o cualquier otro recipiente a presión.
Líquidos pirofóricos: cualquier líquido que se enciende espontáneamente o carboniza el papel de filtro cuando se prueba. La ignición se demuestra por la presencia de humo observable, llamas, incandescencia o la carbonización del papel de filtro.
Organismo de Evaluación de la Conformidad (OEC): organismo que realiza servicios de evaluación de la conformidad y que puede ser objeto de la acreditación.
Punto de inflamación: temperatura mínima en la que un líquido desprende suficientes vapores como para que se inflamen en presencia de una fuente de ignición.
Residuo polifásico o multifásico: residuo que consta de más de dos fases inmiscibles.
Sistema de detección química (CDS por sus siglas en inglés): un sistema de medición visual o electrónico con una solución indicadora que responde a la presencia de una sustancia problema, por ejemplo, mediante un cambio en un colorante indicador de pH, o una combinación de colorantes, que mostrará un cambio de color en respuesta a la presencia de la sustancia problema o por otros tipos de reacciones químicas o electroquímicas.
Sólidos pirofóricos: cualquier sólido que se enciende espontáneamente cuando se prueba. La ignición se demuestra por la presencia de humo, llama o incandescencias observables.
Sólido soluble en agua: sólido que se disuelve por completo en agua por lo que sus partículas se distribuyen uniformemente y pasa al estado líquido en disolución con el agua.
Tasa de corrosión: velocidad a la que un metal se deteriora en contacto con un líquido corrosivo, medido en milímetros de metal perdido en un año.
MUESTREO DE RESIDUOS Y DETERMINACIÓN DE LAS CARACTERÍSTICAS DE PELIGROSIDAD.
MUESTREO DE RESIDUOS PARA LA DETERMINACIÓN DE SU PELIGROSIDAD.
ARTÍCULO 4o. MUESTREO DE RESIDUOS. De conformidad con la norma ISO/IEC 17025 en su versión vigente, sobre los requisitos generales para la competencia de los laboratorios de ensayo y calibración, el laboratorio u organismo evaluador de la conformidad (OEC) debe tener un plan y un método para realizar el muestreo de residuos para el o los subsiguiente(s) ensayo(s), que le permitirá determinar la(s) característica(s) de peligrosidad del residuo. El muestreo se definirá de acuerdo con las directrices señaladas en los artículos 5 y 6 de la presente resolución.
ARTÍCULO 5o. MÉTODO DE MUESTREO. El método de muestreo de los residuos debe, en lo posible, ser aleatorio o probabilístico para asegurar la calidad y representatividad de la muestra (en caso de no ser posible, el laboratorio debe documentarlo y justificarlo en la cadena de custodia). Los tipos de muestreo podrían considerar, pero no limitarse a: muestreos aleatorios simples, aleatorios estratificados, sistemáticos o de cuadricula, en conjuntos clasificados o secuenciales, entre otros.
Para esto deberá considerarse lo establecido en las diferentes normas o guías de referencia para el diseño del plan de muestreo y el programa de muestreo. En el Anexo I se relacionan algunos documentos de referencia para el muestreo de residuos, de acuerdo con el estado de la materia de este y el sitio o punto de recolección de la muestra.
PARÁGRAFO. El método de muestreo debe considerar el tipo de unidad de gestión de residuos que puede ser abierto o cerrado. Las unidades abiertas incluyen pilas de residuos y embalses superficiales, mientras que las unidades cerradas incluyen contenedores y tanques, así como equipos de tanques auxiliares. Además de los contenedores y tanques, los desagües también pueden considerarse unidades cerradas porque están diseñados para recolectar el derrame de residuos líquidos y, en ocasiones, se configuran como espacios confinados.
ARTÍCULO 6o. PLAN DEL MUESTREO. El laboratorio o entidad acreditada debe tener un plan y un método de muestreo cuando realice esta actividad para residuos y su subsiguiente ensayo que le permitirá determinar la característica de peligrosidad. El plan de muestreo debe incluir, según sea aplicable, lo siguiente:
a) El objetivo del muestreo
b) El tipo de residuo, su localización, la fuente y proceso o actividad que lo genera
c) La selección de muestras o sitios de muestreo
d) El método de muestreo y tamaño de la muestra
e) La preparación, conservación y tratamiento de las muestras para el(los) subsiguiente(s) ensayo(s)
f) Las restricciones o limitaciones existentes en el diseño del muestreo que puedan incidir en la confiabilidad de los datos
g) Los equipos y elementos principales que se van a utilizar
h) Cualquier observación específica sobre el muestreo que se considere necesaria
PARÁGRAFO. En el Anexo 2 de esta resolución se relacionan algunos documentos de referencia para la elaboración del plan de muestreo de residuos.
ARTÍCULO 7o. REGISTROS DEL MUESTREO. El laboratorio debe conservar los registros de los datos de muestreo que forman parte del ensayo, los cuales deben incluir lo siguiente, según aplique:
a) La referencia al método de muestreo utilizado;
b) La fecha y la hora del muestreo;
c) Los datos para identificar y describir la muestra;
d) La identificación del personal que realizó el muestreo;
e) La identificación del equipamiento utilizado;
f) Las condiciones ambientales, de almacenamiento, preservación y de transporte (si aplican), teniendo en cuenta los lineamientos establecidos en los métodos de referencia aplicables para el muestreo y análisis subsiguiente;
g) Los diagramas u otros medios equivalentes para identificar la ubicación del muestreo (cuando sea apropiado);
h) Las desviaciones, adiciones o exclusiones del método y del plan de muestreo.
ARTÍCULO 8o. CADENA DE CUSTODIA. Para asegurar la integridad de las muestras desde la toma hasta el reporte de los resultados, se debe documentar su trazabilidad a través de la cadena de custodia. Esta debe indicar como mínimo la identificación de la muestra, el nombre y firma de la persona que toma la muestra, el lugar, la fecha y hora de toma, el tipo de muestra, la preservación de la muestra, observaciones y mediciones en campo. Toda persona que manipule la muestra durante la toma, el transporte y análisis, debe documentarlo en la cadena de custodia.
ARTÍCULO 9o. ASEGURAMIENTO DE LA CALIDAD DEL MUESTREO. Todos los equipos de recolección de muestras deben verificarse o calibrarse (según aplique) antes de utilizarse para el trabajo de campo, si así lo especifica el procedimiento de muestreo. Se deberá tomar muestras de control de calidad de campo, tales como blancos del equipo, blancos de material, blancos de campo, duplicados o blancos de viaje para evaluar las actividades de muestreo de residuos y manejo de muestras.
CARACTERÍSTICA DE CORROSIVIDAD.
ARTÍCULO 10. EVALUACIÓN DE LA CORROSIVIDAD. Un residuo será catalogado como corrosivo si cumple con alguno de los criterios de la definición establecida en el Anexo III del Título 6 de la Parte 2 del Libro 2 del Decreto número 1076 de 2015 o aquella que la modifique o sustituya:
“Es acuoso y tiene un pH menor o igual a 2 o mayor o igual a 12.5, según lo determinado por un medidor de pH.
Es un líquido y corroe el acero a una tasa superior a 6,35 mm por año a una temperatura de ensayo de 55 °C”.
ARTÍCULO 11. ALCANCE. El procedimiento para evaluar la corrosividad en un residuo aplica a las muestras de residuos líquidos acuosos y no acuosos, y sólidos solubles en agua.
ARTÍCULO 12. MÉTODOS DE ENSAYO DE REFERENCIA PARA CORROSIVIDAD. Para determinar la característica de corrosión en una muestra de un residuo, serán aplicables los métodos de ensayo indicados en la Tabla 1, en la versión especificada a continuación o en su versión más reciente.
Tabla 1. Métodos de ensayo aplicables para la evaluación de corrosividad
| Serie de métodos para evaluar corrosividad | Métodos de ensayos de referencia | Tipo de muestra | Criterio | |
| Método #1 | Medición electrométrica de pH | US-EPA SW-846 9040C Medición electrométrica de pH(2) | Residuos acuosos y polifásicos en los que la fase acuosa constituya al menos el 20% del volumen total del residuo. Residuos sólidos solubles en agua a una concentración de 1g de sólido en 30 ml de agua(3). No aplica para ácidos y bases concentrados. La medición del pH requiere cierto contenido de agua. | pH = 2 o = 12.5 unidades |
| Serie de métodos #2 | Corrosividad sobre el acero | US-EPA SW-846 1110A Corrosividad hacia el acero | Residuos líquidos acuosos o no acuosos. | Tasa de corrosión del acero > 6,35 mm/año a T de 55 °C |
| NACE TM0169/ASTM G31-21 Guía estándar para pruebas de corrosión por inmersión en laboratorio de metales Para el uso de este método se debe: - Realizar el test en acero - Calcular la tasa de corrosión a T de 55 °C | Residuos sólidos solubles en agua a una concentración de 1g de sólido en 30 ml de agua.2 | |||
| ST/SG/AC.10/11/Rev. 7. Manual de pruebas y criterios. Parte III Sección 37. Prueba C.1. Determinación de propiedades corrosivas de las sustancias para los metales. Para el uso de este método se debe: - Realizar el test en acero - Calcular la tasa de corrosión a T de 55 °C, utilizando la fórmula 1. | ||||
PARÁGRAFO. El cálculo de la tasa de corrosión se realiza utilizando la formula 1.
![]()
Donde las variables y unidades deben ser las siguientes:
La pérdida de peso, en miligramos
El área de superficie expuesta, en cm2
El timepo, en horas
La densidad del acero, en g/cm3 (acero tipo SAE 1020 = 7.86g/cm3)
87,60 es la constante K para la conversión de unidades
ARTÍCULO 13. DIAGRAMA DE DECISIÓN PARA EVALUACIÓN DE LA CORROSIVIDAD. Para evaluar la caracteristica de corrosión en un residuo, teniendo en cuenta los metodos referenciados en el Artículo 12 de la presente resolución, se efectuaran los analisis de acuerdo con el siguiente diagrama de decision, el cual indica el orden y la aplicabilidad de los ensayos de acuerdo con el tipo de residuo.

a Aplica a residuos polifasicos en donde la fase acuosa constituye al menos el 20% del volumen total del residuo.
CARACTERÍSTICA DE EXPLOSIVIDAD.
ARTÍCULO 14. EVALUACIÓN DE EXPLOSIVIDAD. Un residuo será catalogado como explosivo si cumple con alguno de los criterios de la definición establecida en el Anexo III del Título 6 de la Parte 2 del Libro 2 del Decreto número 1076 de 2015 o aquella que la modifique o sustituya:
“Se considera que un residuo (o mezcla de residuos) es explosivo cuando en estado sólido o líquido de manera espontánea, por reacción química, puede desprender gases a una temperatura, presión y velocidad tales que puedan ocasionar daño a la salud humana y/o al ambiente, y además presenta cualquiera de las siguientes propiedades:
Formar mezclas potencialmente explosivas con el agua;
Ser capaz de producir fácilmente una reacción o descomposición detonante o explosiva a temperatura de 25 °C y presión de 1.0 atmósfera;
Ser una sustancia fabricada con el fin de producir una explosión o efecto pirotécnico”.
ARTÍCULO 15. ALCANCE. El procedimiento para evaluar la explosividad en un residuo es aplicable a las muestras de residuos en estado sólido o líquido.
ARTÍCULO 16. CLASIFICACIÓN DE UN RESIDUO COMO EXPLOSIVO EN CASO DE CONOCERSE INFORMACIÓN DEL PROCESO O FUENTE DE GENERACIÓN DEL RESIDUO. Si el producto químico, insumo(s) o la(s) materia(s) prima(s) del residuo contiene sustancias o materiales clasificadas como explosivos por un organismo nacional o internacional con reconocimiento en la materia, el residuo será catalogado como explosivo.
ARTÍCULO 17. MÉTODOS DE REFERENCIA PARA EXPLOSIVIDAD. Para determinar la característica de explosividad en una muestra de un residuo, serán aplicables los métodos de ensayo indicados en la Tabla 2, en la versión especificada o en su versión más reciente.
Tabla 2. Métodos de ensayo aplicables para la evaluación de explosividad

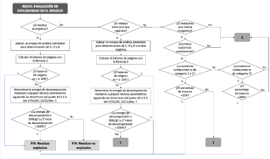
ARTÍCULO 18. DIAGRAMA DE DECISIÓN PARA EVALUACIÓN DE LA EXPLOSIVIDAD. Para evaluar la caracteristica de explosividad en un residuo, teniendo en cuenta los métodos referenciados en el artículo 17 de la presente resolución, se efectuarán los análisis de acuerdo con el siguiente diagrama de decisión, el cual indica el orden y la aplicabilidad de los ensayos de acuerdo con el tipo de residuo


PARÁGRAFO. El balance de oxígeno se calcula según la reacción química:

Utilizando la fórmula 2:
Fórmula 2:

Donde las variables son las siguientes:
x es el subíndice de carbono (o número de átomos de carbono) en la fórmula molecular
y es el subíndice de hidrógeno (o número de átomos de hidrógeno) en la fórmula molecular
z el subíndice de oxígeno (o número de átomos de oxígeno) en la fórmula molecular
CARACTERÍSTICA DE INFLAMABILIDAD.
ARTÍCULO 19. EVALUACIÓN DE INFLAMABILIDAD. Un residuo será catalogado como inflamable si cumple con alguno de los criterios de la definición establecida en el Anexo III del Título 6 de la Parte 2 del Libro 2 del Decreto número 1076 de 2015 o aquella que la modifique o sustituya:
“Característica que presenta un residuo o desecho cuando en presencia de una fuente de ignición, puede arder bajo ciertas condiciones de presión y temperatura; o presentar cualquiera de las siguientes características:
Ser un gas que a una temperatura de 20 °C y 1.0 atmósfera de presión arde en una mezcla igual o menor al 13% del volumen del air e;
Ser un líquido cuyo punto de inflamación es inferior a 60 °C de temperatura, con excepción de las soluciones acuosas con menos de 24% de alcohol en volumen;
Ser un sólido con la capacidad bajo condiciones de temperatura de 25 °C y presión de 1.0 atmósfera, de producir fuego por fricción, absorción de humedad o alteraciones químicas espontáneas y quema vigorosa y persistentemente dificultando la extinción del fuego;
Ser un oxidante que puede liberar oxígeno y, como resultado, estimular la combustión y aumentar la intensidad del fuego en otr o material”.
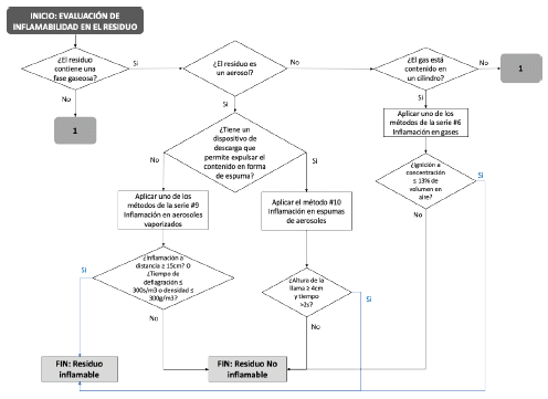
ARTÍCULO 20. ALCANCE. El procedimiento para evaluar la inflamabilidad en un residuo es aplicable a muestras de residuos en estado sólido, líquido, o gases contenidos en cilindros o aerosoles.
ARTÍCULO 21. MÉTODOS DE REFERENCIA PARA INFLAMABILIDAD. Para determinar la característica de inflamabilidad en una muestra de un residuo, serán aplicables los métodos de ensayo indicados en la Tabla 3 en la versión especificada o en su versión más reciente:
Tabla 3. Métodos de ensayo aplicables para la evaluación de inflamabilidad
| Serie de métodos para evaluar inflamabilidad | Métodos de ensayos de referencia | Tipo de muestra | Criterio | |
| Serie de métodos #6 | Determinación del punto de inflamación en gases | Reglamento de la Comunidad Europea nº 440/2008. Método A.11. Inflamabilidad (gases). | Gases contenidos en cilindros | Ignición a una concentración = 13% de volumen en aire |
| UNE-EN ISO 10156:2018 Gases y mezclas de gases. Determinación del potencial de inflamabilidad y de oxidación para la selección de las conexiones de salida de las válvulas de las botellas de gas. | ||||
| Serie de métodos #7 | Determinación del punto de inflamación en líquidos | ASTM D93-20 Métodos estándar para el punto de inflamación por Pensky-Martens en vaso cerrado | Diésel, mezclas de biodiesel, queroseno, aceite de calefacción, combustibles para turbinas, aceites lubricantes nuevos y en uso, aceites combustibles residuales, residuos de reducción, aceites lubricantes usados, líquidos de petróleo con o sin sólidos. | Punto de inflamación < 60 °C |
| ASTM D3828-16A(2021) Métodos estándar para el punto de inflamación en vaso cerrado a pequeña escala | Combustibles líquidos derivados del petróleo y biodiesel | |||
| UNE EN ISO 13736:2013 Determinación del punto de inflamación. Método Abel en vaso cerrado. | Líquidos combustibles: petróleo y derivados | |||
| UNE EN ISO 3679:2015. Determinación del punto de inflamación. Método del equilibrio rápido en vaso cerrado | Residuos de pinturas, incluidas pinturas a base de agua, barnices, aglutinantes para pinturas y barnices, adhesivos, disolventes, petróleo y productos relacionados | |||
| UNE EN ISO 1523:2003. Determinación del punto de inflamación- Método del equilibrio en vaso cerrado | Residuos de pinturas, barnices, aglutinantes de pintura, disolventes, petróleo o productos relacionados, no aplicable a las pinturas al agua | |||
| ASTM D8175-18 Método estándar para la determinación del punto de inflamación finito de residuos líquidos por Pensky-Martens en vaso cerrado | Residuos líquidos, fase(s) líquida(s) de residuos multifásicos, residuos líquidos con sólidos en suspensión o residuos líquidos que tienden a formar una película superficial en las condiciones de ensayo | |||
| UNE EN ISO 2719:2017. Determinación del punto de inflamación- Método Pensky- Martens en vaso cerrado | Líquidos combustibles, líquidos con sólidos en suspensión, líquidos que tienden a formar una película superficial bajo las condiciones de prueba, biodiesel y otros líquidos | |||
| ASTM D3278-21 Métodos estándar para el punto de inflamación de líquidos mediante un aparato de vaso cerrado a pequeña escala | Residuos de pinturas, esmaltes, lacas, barnices, solventes y productos relacionados. Con viscosidad menor a 15 000 mm2/s | |||
| UNE EN ISO 1516:2003. Determinación del punto de inflamación/no inflamación- Método del equilibrio en vaso cerrado | Residuos de pinturas, barnices, aglutinantes de pintura, disolventes, petróleo o productos relacionados, no aplicable a pinturas a base de agua | |||
| ASTM D56-22 Método estándar para punto de inflamación con equipo en vaso cerrado | Líquidos con viscosidad menor a 5,5 mm2/s | |||
| ASTM D1310-14(2021) Método estándar para el punto de inflamación y el punto de combustión de líquidos mediante un equipo de vaso cerrado | Líquidos excepto pinturas y soluciones de resina | |||
| ASTM D8174-18 Método estándar para la determinación del punto de inflamación finito de residuos líquidos mediante un equipo de vaso cerrado a pequeña escala | Residuos líquidos, incluso de alta viscosidad | |||
| Serie de métodos #8 | Determinación del punto de inflamación en sólidos | ST/SG/AC.10/11/Rev. 7. Manual de pruebas y criterios. Parte III. Sección 33. Prueba N.1. Método de prueba para los sólidos inflamables. Reglamento de la Comunidad Europea nº 440/2008. Método A.10. Inflamabilidad (sólidos) US-EPA SW-846 1030 Inflamabilidad de sólidos | Residuos sólidos, sólidos pastosos, materiales granulares, sólidos que se pueden cortar en tiras y sustancias en polvo | Velocidad de combustión > 2,2 mm/s (o < 45 s). Para metales, velocidad de combustión > 0,17 mm/s (o < 10 min). |
| Serie de métodos #9 | Inflamabilidad en aerosoles vaporizados | ST/SG/AC.10/11/Rev. 7. Manual de pruebas y criterios. Parte III. Sección 31.4 Prueba de inflamación a distancia para los aerosoles vaporizados. | Aerosoles vaporizados | Inflamación se produce a una distancia = 15 cm |
| ST/SG/AC.10/11/Rev. 7. Manual de pruebas y criterios. Parte III Sección 31.5 Prueba de inflamación dentro de un espacio cerrado. | Tiempo de deflagración = 300 s/m3 o densidad de deflagración = 300 g/m3 | |||
| Método #10 | Inflamabilidad en espuma de aerosoles | ST/SG/AC.10/11/Rev. 7. Manual de pruebas y criterios. Parte III. Sección 31.6. Prueba de inflamación de las espumas de aerosol | Espuma de aerosol | Altura de la llama = 4 cm y tiempo >2 s |
ARTÍCULO 22. DIAGRAMA DE DECISIÓN PARA EVALUACIÓN DE LA INFLAMABILIDAD. Para evaluar la característica de inflamabilidad en un residuo, teniendo en cuenta los métodos referenciados en el artículo 21 de la presente resolución, se efectuarán los análisis de acuerdo con el siguiente diagrama de decisión, el cual indica el orden y la aplicabilidad de los ensayos según el tipo de residuo.


b Verificar el tipo de líquido y viscosidad para la selección del método que sea más conveniente.
CARACTERÍSTICA DE REACTIVIDAD.
ARTÍCULO 23. EVALUACIÓN DE REACTIVIDAD. Un residuo será catalogado como reactivo si cumple con alguno de los criterios de la definición establecida en el Anexo III del Título 6 de la Parte 2 del Libro 2 del Decreto número 1076 de 2015 o aquella que la modifique o sustituya:
“Es aquella característica que presenta un residuo o desecho cuando al mezclarse o ponerse en contacto con otros elementos, compuestos, sustancias o residuos tiene cualquiera de las siguientes propiedades:
a) Generar gases, vapores y humos tóxicos en cantidades suficientes para provocar daños a la salud humana o al ambiente cuando se mezcla con agua;
b) Poseer, entre sus componentes, sustancias tales como cianuros, sulfuros, peróxidos orgánicos que, por reacción, liberen gases, vapores o humos tóxicos en cantidades suficientes para poner en riesgo la salud humana o el ambiente;
c) Ser capaz de producir una reacción explosiva o detonante bajo la acción de un fuerte estímulo inicial o de calor en ambientes confinados;
d) Aquel que produce una reacción endotérmica o exotérmica al ponerse en contacto con el aire, el agua o cualquier otro elemento o sustancia;
e) Provocar o favorecer la combustión”.
ARTÍCULO 24. ALCANCE. El procedimiento para evaluar la reactividad en un residuo es aplicable a las muestras de residuos en estado sólido o líquido.
ARTÍCULO 25. MÉTODOS DE REFERENCIA PARA REACTIVIDAD. Para determinar la característica de reactividad en una muestra de un residuo, serán aplicables los métodos de ensayo indicados en la Tabla 4 en la versión especificada o en su versión más reciente.
Tabla 4. Métodos de ensayo aplicables para la evaluación de reactividad
| Serie de métodos para evaluar reactividad | Métodos de ensayos de referencia | Tipo de muestra | Criterio | |
| Serie de métodos #11 | Análisis elemental para la determinación de C, H, O, Cl, S, F, N, P. | UNE-EN ISO 21663:2021 Combustibles sólidos recuperados. Determinación del contenido de carbono (C), hidrógeno (H), nitrógeno (N) y azufre (S) por el método instrumental | Sólidos | Presencia de C, H, O, Cl, S, F, N, P. |
| UNE-EN 16424:2015 Caracterización de residuos. Métodos de detección de la composición elemental mediante equipos portátiles de fluorescencia de rayos X. | Sólidos | |||
| ASTM E1621-22 Guía estándar para análisis elemental por espectrometría de fluorescencia de rayos X de longitud de onda dispersiva | Sólidos | |||
| ASTM D6052-97(2016) Método estándar para la preparación y el análisis elemental de desechos líquidos peligrosos mediante fluorescencia de rayos X de dispersión de energía | Líquidos | |||
| Método #12 | Emisión de gases tóxicos por contacto con agua o ácido clorhídrico 1 M | INERIS DRC-14-141679-08275A Propiedad de peligrosidad de los residuos HP 12 - Propuesta de método de evaluación y primeros resultados. (https://www.ineris.fr/sites/ineris.fr/files/contribution/ Documents/rapport-hp-12-drc-14-141679-08275a-vf2-1472120985.pdf) | Líquidos y sólidos | Tasa de liberación de 1 L/kg de residuo en un periodo de una hora |
| Serie de métodos #13 | Prueba para sólidos pirofóricos (cualitativo) | ST/SG/AC.10/11/Rev. 7. Manual de pruebas y criterios. Parte III. Sección 33. Prueba N. 2. Método de prueba para sólidos pirofóricos. US-EPA SW-846 1050 Métodos para determinar sustancias que experimentan combustión espontánea Test A. Sólidos pirofóricos | Sólidos | Inflamación positiva |
| Serie de métodos #14 | Prueba para líquidos pirofóricos (cualitativo) | ST/SG/AC.10/11/Rev. 7. Manual de pruebas y criterios. Parte III. Sección 33. Prueba N. 3. Método de prueba para líquidos pirofóricos. US-EPA SW-846 1050 Métodos para determinar sustancias que experimentan combustión espontánea Test B. Líquidos pirofóricos, prueba de taza de porcelana y prueba con papel filtro | Líquidos | Inflamación positiva o carbonización |
| Serie de métodos #15 | Prueba para sustancias que experimentan calentamiento espontáneo | ST/SG/AC.10/11/Rev. 7. Manual de pruebas y criterios. Parte III. Sección 33. Prueba N. 4. Método de prueba para sustancias que experimentan calentamiento espontáneo. US-EPA SW-846 1050 Métodos para determinar sustancias que experimentan combustión espontánea Test C. Sustancias que experimentan calentamiento espontáneo | Sólidos | Inflamación positiva o si la temperatura supera en 60º C la del horno durante la prueba |
| Serie de métodos #16 | Prueba para sustancias comburentes sólidas | ST/SG/AC.10/11/Rev. 7. Manual de pruebas y criterios. Parte III. Sección 34. Prueba O.1. Prueba para sustancias comburentes sólidas. US-EPA SW-846 1040 Método de prueba para sólidos oxidantes | Sólidos | Inflamación positiva o tiempo medio de combustión < al de la sustancia referencia |
| ST/SG/AC.10/11/Rev. 7. Manual de pruebas y criterios Parte III. Sección 34. Prueba O.3. Prueba gravimétrica para sustancias comburentes sólidas. Reglamento de la Comunidad Europea nº 440/2008. Método A.17. Propiedades comburentes (sólidos) | Sólidos | Inflamación positiva o velocidad media de combustión > al de la referencia | ||
| Serie de métodos #17 | Prueba para sustancias comburentes líquidas | ST/SG/AC.10/11/Rev. 7. Manual de pruebas y criterios. Parte III. Sección 34. Prueba O.2. Prueba para sustancias comburentes líquidas. Reglamento de la Comunidad Europea nº 440/2008. Método A.21. Propiedades comburentes (líquidos) | Líquidos | Inflamación positiva o tiempo medio de aumento de presión (de 690 kPa a 2 070 kPa) < al de la sustancia de referencia |
PARÁGRAFO. La concentración en el residuo de las sustancias que emiten gases tóxicos al contacto con el agua o ácido, a partir de las cual este se clasifica como reactivo, se indican en la tabla 5:
Tabla 5. Concentración mínima para la clasificación de un residuo como reactivo(4)
| Sustancia | Ecuación | Concentración mínima (%) de la sustancia para que el residuo sea considerado como reactivo |
| Pentasulfuro de fósforo | P2S5 + 8H2O | 0,1 |
| 3,5-dicloro-2,4 difluoro-fluoruro de benzoílo (DCDFBF) | DCDFBF + H2O | 1,0 |
| Metam-sodio | CH3NHCS2Na + H+ | 0,5 |
| Sulfuro de bario | BaS + 2H+ | 0,8 |
| Polisulfuros de bario | BaSn + 2H+ | 0,8 |
| Sulfuro de calcio | CaS + 2H+ | 0,3 |
| Polisulfuros de calcio | CaSn + 2H+ | 0,3 |
| Sulfuro de potasio | K2S + 2H+ | 0,5 |
| Polisulfuros de amoníaco | (NH4)2Sn + 2H+ | 0,3 |
| Sulfuro de sodio | Na2S + 2H+ | 0,4 |
| Polisulfuros de sodio | Na2Sn + 2H+ | 0,4 |
| Ditionito de sodio | Na2O6S2 + 2H+ | 0,9 |
| Hipoclorito de sodio, solución Cl activo | 2NaOCl + 2H+ | 2,9 |
| Hipoclorito de calcio, solución Cl activo | Ca(OCl)2 + 2H+ | 0,6 |
| Ácido dicloroisocianúrico | C3HCl2N3O3 + 2H+ | 0,9 |
| Sal sódica de ácido dicloroisocianúrico | C3Cl2N3O3Na + 3H+ | 1,0 |
| Dicloroisocianurato sódico, dihidratado | C3Cl2N3O3Na 2H2O + 3H+ | 1,1 |
| Ácido tricloroisocianúrico | 2C3Cl3N3O3 + 6H+ | 0,7 |
| Sales de cianuro de hidrógeno (con la excepción de cianuros complejos tales como los ferrocianuros ferricianuros y el oxicianuro de mercurio) | NaCN + H+ | 0,2 |
| Fluoruro de sodio | NaF + H+ | 0,2 |
| Azida de sodio | NaN3 + H++ H2O | 0,3 |
| Fosfuro de zinc | Zn3P2 + 6H+? 2PH3 + 3Zn2+ Zn3P2 + 6H2O | 0,6 |
| Cianuro de calcio | Ca(CN)2 + 2H+ | 0,2 |
| Cianuro de cadmio | Cd(CN)2 + 2H+ | 0,4 |
| Fosfuro de aluminio | AlP + 3H+ | 0,3 |
| AlP + 3H2O | 0,3 | |
| Fosfuro de calcio | Ca3P2 + 6H2O | 0,4 |
| Fosfuro de magnesio | Mg3P2 + 6H2O | 0,3 |
ARTÍCULO 26. DIAGRAMA DE DECISIÓN PARA EVALUACIÓN DE LA REACTIVIDAD. Para evaluar la característica de reactividad en un residuo, teniendo en cuenta los métodos referenciados en el artículo 25 de la presente resolución, se efectuarán los análisis de acuerdo con el siguiente diagrama de decisión, el cual indica el orden y la aplicabilidad de los ensayos según el tipo de residuo.


PARÁGRAFO 1. Para determinar el balance de oxígeno, se calcula según la reacción química:
![]()
Utilizando la fórmula 3:
![]()
Donde las variables son las siguientes:
x es el subíndice de carbono (o número de átomos de carbono) en la fórmula molecular
y es el subíndice de hidrógeno (o número de átomos de hidrógeno) en la fórmula molecular
z el subíndice de oxígeno (o número de átomos de oxígeno) en la fórmula molecular
PARÁGRAFO 2o. La energía de descomposición puede ser determinada mediante cualquier técnica calorimétrica reconocida para tal fin, siguiendo las directrices del punto 20.3.3.3. del ST/SG/AC.10/11/Rev. 7.
PARÁGRAFO 3o. Para realizar el cálculo teórico de la tasa de liberación de gases, la forma general de la ecuación es la siguiente:
![]()
donde:
R es la sustancia reactiva,
W es el agua o un ácido,
P es el producto de la reacción,
G es el gas liberado, y
r, w, p y g son las relaciones estequiométricas que equilibran la ecuación.
Calcular el cociente con la fórmula 4, para obtener la masa de R que evoluciona a 1 litro de gas (1 mol de gas ocupa 22,4 litros a temperatura y presión estándar):
Fórmula 4:
![]()
Convertir esta cantidad (en gramos) a porcentaje en peso (dividiendo por 1.000 –para expresarla en kilogramos- y multiplicando por 100) para obtener el límite de concentración de la sustancia R en el residuo.
CARACTERÍSTICA DE TOXICIDAD.
ARTÍCULO 27. EVALUACIÓN DE TOXICIDAD. Un residuo será catalogado como tóxico si cumple con alguno de los criterios de la definición establecida en el Anexo III del Título 6 de la Parte 2 del Libro 2 del Decreto número 1076 de 2015 o aquella que la modifique o sustituya:
“Se considera residuo o desecho tóxico aquel que en virtud de su capacidad de provocar efectos biológicos indeseables o adversos puede causar daño a la salud humana y/o al ambiente. Para este efecto se consideran tóxicos los residuos o desechos que se clasifican de acuerdo con los criterios de toxicidad (efectos agudos, retardados o crónicos y ecotóxicos) definidos a continuación y para los cuales, según sea necesario, las autoridades competentes establecerán los límites de control correspondiente:
a) Dosis letal media oral (DL50) para ratas menor o igual a 200 mg/kg para sólidos y menor o igual a 500 mg/kg para líquidos, de peso corporal;
b) Dosis letal media dérmica (DL50) para ratas menor o igual de 1.000 mg/kg de peso corporal;
c) Concentración letal media inhalatoria (CL50) para ratas menor o igual a 10 mg/l;
d) Alto potencial de irritación ocular, respiratoria y cutánea, capacidad corrosiva sobre tejidos vivos;
e) Susceptibilidad de bioacumulación y biomagnificación en los seres vivos y en las cadenas tróficas;
f) Carcinogenicidad, mutagenecidad y teratogenecidad;
g) Neurotoxicidad, inmunotoxicidad u otros efectos retardados;
h) Toxicidad para organismos superiores y microorganismos terrestres y acuáticos;
i) Otros que las autoridades competentes definan como criterios de riesgo de toxicidad humana o para el ambiente.
Además, se considera residuo o desecho tóxico aquel que, al realizársele una prueba de lixiviación para característica de toxicidad (conocida como prueba TCLP), contiene uno o más de las sustancias, elementos o compuestos que se presentan en la Tabla 3 en concentraciones superiores a los niveles máximos permisibles en el lixiviado establecidos en dicha tabla”.
ARTÍCULO 28. ALCANCE. El procedimiento para evaluar la toxicidad en un residuo es aplicable a las muestras de residuos en estado sólido o líquido.
ARTÍCULO 29. CRITERIOS Y REFERENTES PARA LA EVALUACIÓN DE LA TOXICIDAD. Para evaluar la característica de toxicidad en una muestra de un residuo, se tendrán en cuenta los criterios y referentes de la Tabla 6:
Tabla 6: Criterios y referentes para evaluar la característica de toxicidad en residuos
| Criterio | Referente |
| a) Dosis letal media oral (DL50) para ratas menor o igual a 200 mg/kg para sólidos y menor o igual a 500 mg/kg para líquidos, de peso corporal. | Información del Registro de Efectos Tóxicos de Sustancias Químicas de las CDC (Centers for Desease Control and Prevention)(5) u otras fuentes de información reconocidas, buscar la(s) sustancia(s) y aplicar la regla de aditividad según la versión más reciente del Sistema Globalmente Armonizado (la suma de los valores DL50 o CL50 de las sustancias individuales). |
| b) Dosis letal media dérmica (DL50) para ratas menor o igual de 1.000 mg/kg de peso corporal. | |
| c) Concentración letal media inhalatoria (CL50) para ratas menor o igual a 10 mg/l. | |
| d) Alto potencial de irritación ocular, respiratoria y cutánea, capacidad corrosiva sobre tejidos vivos. | Tabla 7. Método 21 (Test de corrosión en piel). |
| e) Susceptibilidad de bioacumulación y biomagnificación en los seres vivos y en las cadenas tróficas. | a) Sustancias listadas en el Convenio de Estocolmo sobre Contaminantes Orgánicos Persistentes (COP), en una concentración igual o superior al valor máximo permitido establecido en la normativa nacional o en su defecto aquellos valores establecidos por la Conferencia de las partes de la convención de Estocolmo. b) Si las sustancias son clasificadas con alguna categoría de peligro a largo plazo (crónico) para el medio ambiente acuático conforme a la versión más reciente del Sistema Globalmente Armonizado y si se superan los límites minimis sugeridos por el Convenio de Basilea(6): ![]() |
| Criterio | Referente |
| f) Carcinogenicidad, mutagenecidad y teratogenecidad; | El residuo se considera como tóxico por carcinogenicidad, mutagenicidad o teratogenecidad, si cumple con alguna de las siguientes condiciones: - Si alguna(s) de las sustancias que lo componen se encuentra(n) en el grupo 1 de la IARC1 (Grupo 1: El agente es cancerígeno para los humanos), en una concentración individual de = 0,1%. - Si alguna(s) de las sustancias que lo componen se encuentra(n) en la categoría de peligro 1A o 1B para mutagenicidad en células germinales, en una concentración individual de = 0,3%, conforme los lineamientos establecidos en el Decreto número 1496 de 2018, sus normas reglamentarias o aquellas que las modifiquen, adicionen o sustituyan. - Si alguna(s) de las sustancias que lo componen son catalogadas como teratogénicas, en una concentración individual de = 0,3%. Para tal fin se debe emplear los lineamientos de información confiable establecidos en el artículo 6º de la Resolución número 773 de 2021 de los Ministerios del Trabajo y de Salud y Protección Social “Por la cual se definen las acciones que deben desarrollar los empleadores para la aplicación del SGA en los lugares de trabajo y se dictan otras disposiciones en materia de seguridad química”, o aquella que lo modifique, adicione o sustituya. El residuo se catalogará como tóxico, si así lo tiene estipulado la normativa expedida por los Ministerios de Salud y Protección Social o del Trabajo, o quien haga sus veces. |
| g) Neurotoxicidad, inmunotoxicidad u otros efectos retardados. | En la fecha de publicación de la presente resolución, no se encontraron métodos de ensayo disponibles para residuos. |
| h) Toxicidad para organismos superiores y microorganismos terrestres y acuáticos. | Tabla 7. Serie de métodos 18. |
| i) Otros que las autoridades competentes definan como criterios de riesgo de toxicidad humana o para el ambiente. | Los define la autoridad competente. |
| j) Prueba de lixiviación para característica de toxicidad (conocida como prueba TCLP). | Tabla 7. Serie de métodos 19 y 20. |
PARÁGRAFO. Para la aplicación de los criterios de evaluación de toxicidad señalados en la Tabla 6 se deberá disponer de información sobre la(s) sustancia(s) química(s) que conforman el residuo e inclusive, para algunos casos, su concentración (excepto el “d” para el cual se deberá aplicar el ensayo señalado). Si no se cuenta con dicha información o se trata de una mezcla compleja, se aplicarán los ensayos de laboratorio relativos a la toxicidad, de acuerdo con lo establecido en el diagrama de decisión del artículo 31.
ARTÍCULO 30. MÉTODOS DE REFERENCIA PARA TOXICIDAD. Para determinar la característica de toxicidad en una muestra de un residuo, serán aplicables los métodos de ensayo indicados en la Tabla 7 en la versión especificada o la más reciente:
Tabla 7. Métodos de ensayo aplicables para la evaluación de toxicidad
| Serie de métodos para evaluar toxicidad | Métodos de ensayos de referencia | Procedimiento / indicación para la preparación de muestra | Criterio | |
| Serie de métodos #18 | Pruebas de toxicidad aguda en organismos acuáticos | UNE-EN ISO 11348-1:2009/A1:2019 Calidad del agua. Determinación del efecto inhibidor de muestras de agua sobre la luminiscencia de Vibrio fischeri. Partes 1, 2 o 3. | UNE-EN 14735:2021 | 100mg/L de residuo en la fracción adaptada de agua (WAF (por su sigla en inglés) |
| UNE-EN ISO 6341:2013 Calidad de agua. Determinación de la inhibición de la movilidad de Daphnia magna Straus (Cladocera, Crustacea) Ensayo de toxicidad aguda OCDE TG 202 Prueba de inmovilización aguda de Daphnia sp. Reglamento de la Comunidad Europea nº 440/2008. Método C.2. Ensayo de inmobilización aguda de Daphnia SP. | ||||
| UNE-EN ISO 8692:2012 Calidad del agua. Ensayo de inhibición del crecimiento de algas de agua dulce con algas verdes unicelulares OCDE TG 201 Prueba de inhibición del crecimiento de algas y cianobacterias de agua dulce Reglamento de la Comunidad Europea nº 440/2008. Método C. 3. Ensayo de inhibición de algas | ||||
| Serie de métodos para evaluar toxicidad | Métodos de ensayos de referencia | Procedimiento / indicación para la preparación de muestra | Criterio | |
| Serie de métodos #19 | Determinación de metales | UNE-EN 16175-1:2016 Determinación de mercurio en lodos y suelos. Parte 1. Espectrometría de absorción atómica de vapor frío (CV-AAS). UNE-EN 16175-2:2016 Determinación de mercurio en lodos y suelos. Parte 2. Espectrometría de fluorescencia atómica de vapor frío (CV-AFS) | UNE-EN 13656:2020 UNE-EN 13657:2003 | Ver tabla 9 |
| US-EPA SW-846 7470A Mercurio en Residuos Líquidos (Técnica de Vapor Frío) US-EPA SW-846 7472 Mercurio en muestras acuosas y extractos por voltamperometría de redisolución anódica (ASV) | Referirse al método de ensayo Referirse al método de ensayo | |||
| US--EPA SW-846 7473 Mercurio en sólidos y soluciones por descomposición térmica, amalgamación y espectrofotometría de absorción atómica | Referirse al método de ensayo | |||
| US-EPA SW-846 7471B Mercurio en Residuos Sólidos o Semisólidos (Técnica Manual de Vapor Frío) | Referirse al método de ensayo | |||
| US-EPA SW-846 7061A Arsénico (absorción atómica, hidruro gaseoso) | Referirse al método de ensayo | |||
| US-EPA SW-846 7741A Selenio (absorción atómica, hidruro gaseoso). US-EPA SW-846 7742 Selenio (absorción atómica, reducción de borohidruro) | Referirse al método de ensayo US-EPA SW-846 3010A US-EPA SW-846 3050B | |||
| Serie de métodos #19 | Determinación de metales | UNE-EN 16170:2016 Determinación de elementos en lodos y suelos mediante espectrometría de emisión óptica con plasma acoplado inductivamente (ICP-OES) UNE-EN 16171:2016 Determinación de elementos en lodos y suelos mediante espectrometría de masas con plasma acoplado inductivamente (ICP-MS) | UNE-EN 13656:2020 UNE-EN 13657:2003 | Ver tabla 9 |
| US-EPA SW-846 6200 Espectrometría de fluorescencia de rayos X portátil de campo para la determinación de concentraciones elementales en suelos y sedimentos | Referirse al método de ensayo | |||
| ASTM D6052-97(2016) Método estándar para la preparación y el análisis elemental de desechos líquidos peligrosos mediante fluorescencia de rayos X de dispersión de energía | Referirse al método de ensayo | |||
| US-EPA SW-846 7000B Espectrofotometría de absorción atómica de llama. US-EPA SW-846 6010D Espectrometría de emisión óptica de plasma de acoplamiento inductivo (ICP-OES) US-EPA SW-846 6020B Plasma acoplado inductivamente- Espectrometría de masas US-EPA SW-846 7010 Espectrofotometría de absorción atómica en horno de grafito | US-EPA SW-846 3015A US-EPA SW-846 3010A US-EPA SW-846 3031 US-EPA SW-846 3050B US-EPA SW-846 3051A US-EPA SW-846 3052 | |||
| Serie de métodos #20 | Determinación de compuestos orgánicos | US-EPA SW-846 8021B Sustancias aromáticas y halogenadas volátiles por cromatografía de gases | US-EPA SW-846 3585 US-EPA SW-846 5021A US-EPA SW-846 5030C US-EPA SW-846 5032 US-EPA SW-846 5035A | Ver tabla 10 |
| US-EPA SW-846 8041A Fenoles por cromatografía de gases | US-EPA SW-846 3510C US-EPA SW-846 3520C US-EPA SW-846 3540C US-EPA SW-846 3550C US-EPA SW-846 3580A | |||
| US-EPA SW-846 8270E Compuestos orgánicos semivolátiles por cromatografía de gases/espectrometría de masas (GC/MS) | ||||
| US-EPA SW-846 8081B Plaguicidas organoclorados por cromatografía de gases | ||||
| US-EPA SW-846 8260D Compuestos Orgánicos Volátiles por GC/ MS | US-EPA SW-846 5021A US-EPA SW-846 5030C US-EPA SW-846 5035A US-EPA SW-846 5031 US-EPA SW-846 5032 US-EPA SW-846 5041A | |||
| Serie de métodos para evaluar toxicidad | Métodos de ensayos de referencia | Procedimiento / indicación para la preparación de muestra | Criterio | |
| Método #21 | Test de corrosión en piel | OCDE TG 435 Método de barrera de membrana in vitro para la corrosión de la piel | Referirse al método de ensayo | Categoría 1 (alta reserva ácido/álcali): coloración <240min Categoría 2 (baja reserva ácido/álcali): coloración <60min |
De acuerdo con el diagrama de decisión establecido en el artículo 31 de la presente resolución, la serie de métodos para la preparación de la muestra se relacionan en la Tabla 8.
Tabla 8. Métodos de referencia para la preparación de muestras.
| Serie de métodos de preparación de muestra para evaluar toxicidad | Métodos de Referencia | Tipo de muestra | |
| Métodos de preparación de muestra #1 | Preparación de muestras para análisis de metales pesados | UNE-EN 13656:2020 Digestión de suelos, lodos y residuos, con mezcla de ácido clorhídrico (HCL), ácido nítrico (HNO3), ácido tetrafluorobórico (HBF4) o ácido fluorhídrico (HF), para la posterior determinación de elementos. UNE-EN 13657:2003 Caracterización de residuos. Digestión en agua regia para la determinación posterior de la porción de elementos en el residuo soluble. US-EPA SW-846 3015A Digestión ácida de muestras y extractos acuosos por microondas US-EPA SW-846 3010A Digestión ácida de muestras acuosas y extractos de metales totales para análisis mediante espectroscopia de absorción atómica de llama (FLAA) o espectroscopia de plasma acoplado inductivamente (ICP) US-EPA SW-846 3031 Digestión ácida de aceites para análisis de metales por absorción atómica o espectrometría de plasma acoplado inductivamente (ICP) US-EPA SW-846 3020A Digestión ácida de muestras acuosas y extractos de metales totales para análisis mediante espectroscopia de absorción atómica en horno de grafito (GFAA) US-EPA SW-846 3050B Digestión ácida de sedimentos, lodos y suelos US-EPA SW-846 3051A Digestión ácida asistida por microondas de sedimentos, lodos, suelos y aceites US-EPA SW-846 3052 Digestión ácida asistida por microondas de matrices silíceas y de base orgánica | Residuos líquidos y sólidos, suelos y lodos |
| Métodos de preparación de muestra #2 | Preparación de muestras para análisis de sustancias orgánicas | US-EPA SW-846 3510C Extracción Líquido-Líquido con embudo de decantación US-EPA SW-846 3520C Extracción Continua Líquido-Líquido US-EPA SW-846 3535A Extracción en fase sólida (SPE) US-EPA SW-846 3540C Extracción Soxhlet US-EPA SW-846 3546 Extracción por microondas US-EPA SW-846 3550C Extracción ultrasónica US-EPA SW-846 3580A Dilución de residuos US-EPA SW-846 Method 3585 Dilución de residuos para compuestos orgánicos volátiles US-EPA SW-846 5021A Compuestos orgánicos volátiles (COV) en varias matrices de muestra utilizando análisis de espacio de cabeza de equilibrio US-EPA SW-846 5030C Purga y trampa para muestras acuosas US-EPA SW-846 5031 Compuestos volátiles, no purgables, solubles en agua por destilación azeotrópica US-EPA SW-846 5032 Compuestos Orgánicos Volátiles por Destilación al Vacío US-EPA SW-846 5035A Sistema cerrado de purga y trampa y extracción de sustancias orgánicas volátiles en muestras de suelo y desechos US-EPA SW-846 5041A Análisis para la desorción de cartuchos de sorbente del tren de muestreo orgánico volátil (VOST) | Residuos sólidos, acuosos y líquidos miscibles en agua |
| Método de preparación de muestra #3 | TLCP o Procedimiento de lixiviación para la característica de toxicidad | US-EPA SW-846 1311 Procedimiento de lixiviación característica de toxicidad (TCLP) | Residuos líquidos, sólidos y multifásicos |
| Método de preparación de muestra #4 | Preparación de muestras de residuos para ensayos de ecotoxicidad | UNE-EN 14735:2021 Caracterización de residuos. Preparación de muestras de residuos para ensayos de ecotoxicidad | Residuos líquidos, sólidos y multifásicos |
ARTÍCULO 31. DIAGRAMA DE DECISIÓN PARA EVALUACIÓN DE LA TOXICIDAD. Para evaluar la característica de toxicidad en un residuo, teniendo en cuenta los métodos referenciados en el artículo 30 de la presente Resolución, se efectuarán los análisis de acuerdo con el siguiente diagrama de decisión, el cual indica el orden y la aplicabilidad de los ensayos según el tipo de residuo.

c Dados los tiempos requeridos para estos ensayos, se recomienda realizarlos en el siguiente orden: i) luminiscencia en Vibrio fischeri, ii) inhibición de movilidad en Daphnia y iii) inhibición crecimiento en algas. En el caso de que con alguno de los ensayos se clasifique el residuo como tóxico, no será necesario realizar los demás.
Seleccionar y aplicar cualquiera de los tres métodos indicados tanto para el test de inhibición de movilidad de Daphnia como para el test de crecimiento en algas.

d La Autoridad podrá exigir realizar los ensayos establecidos en el artículo 32 de la presente resolución.
PARÁGRAFO 1o. Los valores de referencia para las sustancias a evaluar en el lixiviado obtenido por el procedimiento TCLP, establecidas en el Anexo III del Título 6 de la Parte 2 del Libro 2 del Decreto número 1076 de 2015, se agruparon en dos categorías (metales y sustancias orgánicas) para facilitar su análisis y comprensión para el esquema de decisión que se detalla en el presente artículo:
Tabla 9. Valores límite de metales en el lixiviado obtenido por el procedimiento TCLP
| Sustancia | CAS | Límite máximo permisible en lixiviado (mg/L) |
| Arsénico | 7440-38-2 | 5.0 |
| Bario | 7440-39-3 | 100.0 |
| Cadmio | 7440-43-9 | 1.0 |
| Cromo | 7440-47-3 | 5.0 |
| Plomo | 7439-92-1 | 5.0 |
| Sustancia | CAS | Límite máximo permisible en lixiviado (mg/L) |
| Mercurio | 7439-97-6 | 0.2 |
| Selenio | 7782-49-2 | 1.0 |
| Plata | 7440-22-4 | 5.0 |
Tabla 10. Valores límite de sustancias orgánicas en el lixiviado obtenido por el procedimiento TCLP
| Sustancia | CAS | Límite máximo permisible en lixiviado (mg/L) |
| Benceno | 71-43-2 | 0.5 |
| Tetraclocuro de carbono | 56-23-5 | 0.5 |
| Clordano | 57-74-9 | 0.03 |
| Clorobenceno | 108-90-7 | 100.0 |
| Cloroformo | 67-66-3 | 6.0 |
| o-Cresol | 95-48-7 | 200.0 |
| m-Cresol | 108-39-4 | 200.0 |
| p-Cresol | 106-44-5 | 200.0 |
| Cresol(7) | 200.0 | |
| 2,4-D | 94-75-7 | 10.0 |
| 1,4-Diclorobenceno | 106-46-7 | 7.5 |
| 1,2-Dicloroetano | 107-06-2 | 0.5 |
| 1,1-Dicloroetileno | 75-35-4 | 0.7 |
| 2,4-Dinitrotolueno | 121-14-2 | 0.13 |
| Endrin | 72-20-8 | 0.02 |
| Heptacloro (y sus epóxidos) | 76-44-8 | 0.008 |
| Hexaclorobenceno | 118-74-1 | 0.13 |
| Hexaclorobutadieno | 87-68-3 | 0.5 |
| Hexacloroetano | 67-72-1 | 3.0 |
| Lindano | 58-89-9 | 0.4 |
| Metoxiclor | 72-43-5 | 10.0 |
| Metiletilcetona | 78.93-3 | 200.0 |
| Nitrobenceno | 98-95-3 | 2.0 |
| Pentaclorofenol | 87-86-5 | 100.0 |
| Piridina | 110-86-1 | 5.0 |
| Tetracloroetileno | 127-18-4 | 0.7 |
| Toxafeno | 8001-35-2 | 0.5 |
| Tricloroetileno | 79-01-6 | 0.5 |
| 2,4,5-Triclorofenol | 95-95-4 | 400.0 |
| 2,4,6-Triclorofenol | 88-06-2 | 2.0 |
| 2,4,5-TP (Silvex) | 93-72-1 | 1.0 |
| Cloruro de vinilo | 75-01-4 | 0.2 |
PARÁGRAFO 2o. Los resultados de las concentraciones (en base seca) de metales totales y de sustancias orgánicas totales expresadas en mg/kg, se deben dividir por el factor de 20 L/kg, para convertirlos en la concentración máxima potencialmente lixiviable expresada en mg/L, y así poderlos comparar con los límites máximos permisibles establecidos en las tablas 9 y 10. Este factor se deriva de la proporción de líquido a sólido de 20:1 empleada en la preparación del extracto TCLP. Si un residuo tiene líquido filtrable, entonces se debe determinar la concentración de los metales o sustancias en cada fase (líquida y sólida), utilizando la fórmula 5.
Fórmula 5:

Donde: A es la concentración del analito en la porción líquida de la muestra (mg/L)
B es el volumen de la porción líquida de la muestra (L).
C es la concentración del analito en la porción sólida de la muestra (mg/kg)
D es el peso de la porción sólida de la muestra (kg)
E es la concentración teórica máxima en lixiviado (mg/L)
ARTÍCULO 32. CAPACIDAD CORROSIVA SOBRE TEJIDOS VIVOS. Esta propiedad de los residuos será evaluada aplicando la prueba 435 de la OCDE “Test de Barrera de membrana in vitro para la corrosión en piel” y será solicitada por la autoridad competente cuando al aplicar el esquema de decisión establecido en el artículo 31 de la presente resolución se obtiene un resultado de que el residuo no es tóxico y conforme el análisis de la información suministrada por el generador o interesado sobre la capacidad corrosiva del residuo. Se clasifica como tóxico para la salud si se presenta coloración en menos de 240 min para la categoría 1 o menos de 60 min para la categoría 2.
PARÁGRAFO 1o. La prueba 435 de la OCDE “Test de Barrera de membrana in vitro para la corrosión en piel”, se aplica para el ensayo de sólidos (solubles o insolubles en agua), líquidos (acuosos o no acuosos) y emulsiones. Sin embargo, los residuos objeto del ensayo que no provocan un cambio detectable en el ensayo de compatibilidad (es decir, cambio de color en el sistema de detección del producto que tiene el método de ensayo de referencia validado) no podrán ser objeto de este procedimiento.
PARÁGRAFO 2o. La prueba 435 de la OCDE “Test de Barrera de membrana in vitro para la corrosión en piel”, se aplica para residuos líquidos acuosos y solidos solubles en agua que no se clasifiquen como corrosivos conforme lo establecido en el capítulo III de la presente resolución y cuando el pH (al aplicar el método de ensayo # 1 -medición de pH, mencionado en el artículo 12 de la presente resolución) está comprendido en los siguientes rangos:
- Mayor a 2 y menor a 4.5
- Menor a 12 y mayor a 8.5.
DISPOSICIONES FINALES.
ARTÍCULO 33. REALIZACIÓN DE ENSAYOS. El muestreo y ensayos para determinar las características de peligrosidad en los residuos debe efectuarse conforme lo establecido en el artículo 2.2.6.1.2.4 y el parágrafo 2 del artículo 2.2.8.9.1.5 del Decreto número 1076 de 2015, Único Reglamentario del Sector Ambiente y Desarrollo Sostenible o las normas que lo modifiquen o sustituyan. La acreditación para cada uno de los métodos de ensayo se realizará en las versiones vigentes en el momento de la solicitud de acreditación.
Para los reportes de resultados de caracterizaciones analíticas, los métodos de ensayo utilizados deberán proveer límites de cuantificación que permitan la verificación de los criterios establecidos en la presente norma, cuando aplique.
PARÁGRAFO 1o. Las acreditaciones otorgadas para la matriz Residuos Peligrosos (RESPEL) bajo lo establecido en la Resolución número 0062 de 2007 expedida por el IDEAM, continuarán vigentes hasta el próximo trámite de seguimiento o renovación de la acreditación, sin exceder un periodo de dos (2) años contados a partir de la publicación en el Diario Oficial de la presente norma. Estos nuevos trámites deberán adelantarse bajo las metodologías vigentes contenidas en la presente Resolución.
Las solicitudes de acreditación inicial y de ampliación del alcance de la acreditación, deberán solicitarse bajo las metodologías vigentes contenidas en la presente resolución.
PARÁGRAFO 2o. Para las series de métodos en las que se referencian métodos equivalentes, es decir, métodos cuyo procedimiento es igual o similar, o cuya técnica es diferente, pero permite evaluar un mismo criterio, el laboratorio podrá seleccionar el más conveniente de acuerdo con su capacidad, teniendo en cuenta el criterio de evaluación establecido en la serie de métodos.
ARTÍCULO 34. INSPECCIÓN, VIGILANCIA Y CONTROL. Las autoridades ambientales competentes, podrán considerar como válidos los resultados emitidos para la matriz Residuos Peligrosos (RESPEL) por los OEC acreditados bajo la Resolución número 0062 de 2007 del IDEAM, hasta la fecha del próximo trámite de seguimiento o renovación de la acreditación, sin exceder un periodo de dos (2) años contados a partir de la publicación de la presente norma. Lo anterior podrá ser consultado en el listado de laboratorios acreditados disponible en la página web del IDEAM.
ARTÍCULO 35. VIGENCIA Y DEROGATORIA. El presente reglamento comenzará a regir a partir de la fecha de su publicación conforme al artículo 65 del Código de Procedimiento Administrativo y de lo Contencioso Administrativo, y deroga en su totalidad las disposiciones contenidas en la Resolución número 0062 del 2007 del 30 marzo de 2007.
Comuníquese, publíquese y cúmplase.
Dado en Bogotá, D. C., a 18 de enero de 2024.
La Directora General,
Ghisliane Echeverry Prieto.
DOCUMENTOS DE REFERENCIA PARA EL MUESTREO DE RESIDUOS APLICABLES DE ACUERDO CON EL ESTADO DE LA MATERIA DEL RESIDUO Y AL PUNTO O SITIO DE RECOLECCIÓN.
| Estado del residuo | Sitio o punto de muestreo/ residuo contenido en: | Métodos de referencia |
| Sólido heterogéneo | Diferentes: vertederos, tuberías, baterías de plomo-ácido, barriles, etc. | ASTM D5956-21 Guía estándar para estrategias de muestreo para residuos heterogéneos CEN/TR 15310:2006 Caracterización de residuos - Muestreo de residuos Parte 2: Orientación en técnicas de muestreo Parte 3: Orientación en los procedimientos de submuestreo en campo. |
| Sólido | Cúmulos o montones | ASTM D6009 – 19 Guía estándar para el muestreo de pilas de desechos ASTM D5013-18 Prácticas estándar para el muestreo de residuos en tuberías y otras descargas puntuales CEN/TR 15310:2006 Caracterización de residuos - Muestreo de residuos Parte 2: Orientación en técnicas de muestreo Parte 3: Orientación en los procedimientos de submuestreo en campo. |
| Estado del residuo | Sitio o punto de muestreo/ residuo contenido en: | Métodos de referencia |
| Sólido | Barriles, tanques, bolsas o contenedores similares | ASTM D5679-16 Práctica estándar para el muestreo de sólidos consolidados en tambores o recipientes similares ASTM D5680-14(2022) Práctica estándar para el muestreo de sólidos no consolidados en tambores o recipientes similares ASTM D6063-11(2018) Guía estándar para el muestreo en tambores y recipientes similares por parte del personal de campo ASTM D7831-20 Práctica estándar para el muestreo en tanques por parte del personal de campo |
| Sólido | Suelo (abierto) | NTC 4113-1:1997 Gestión ambiental. Calidad de suelo. Muestreo. Guía para el diseño de programas de muestreo. Parte 1 y 2. NTC-ISO 11464:1995 Gestión ambiental. Calidad de suelo. Pretratamiento de las muestras de suelo para análisis fisicoquímico. NTC 3656 Toma de muestras de suelo para determinar contaminación ASTM D6282/D6282M-14 Guía estándar para el muestreo de suelo con empuje directo para caracterizaciones ambientales |
| Líquido | Barriles, tanques o contenedores similares | ASTM D5743-21 Práctica estándar para el muestreo de líquidos de una o varias capas, con o sin sólidos, en tambores o recipientes similares ASTM D6063-11(2018) Guía estándar para el muestreo en tambores y recipientes similares por parte del personal de campo ASTM D7831-20 Práctica estándar para el muestreo en tanques por parte del personal de campo CEN/TR 15310:2006 Caracterización de residuos - Muestreo de residuos Parte 2: Orientación en técnicas de muestreo Parte 3: Orientación en los procedimientos de submuestreo en campo. |
| Líquido | Tuberías y otras descargas puntuales | ASTM D5013-18 Prácticas estándar para el muestreo de residuos en tuberías y otras descargas puntuales ASTM D6538-12(2019) Guía estándar para el muestreo de aguas residuales con muestreadores automáticos ISO 5667-10:2020 Calidad del agua. Muestreo. Parte 10: Orientación sobre el muestreo de aguas residuales. CEN/TR 15310:2006 Caracterización de residuos - Muestreo de residuos Parte 2: Orientación en técnicas de muestreo |
| Sólido | Sedimentos (abierto) | ASTM D4823-95(2019) Guía estándar para muestreo básico de sedimentos sumergidos no consolidados ASTM D5387-93(2019) Guía estándar para elementos de un conjunto completo de datos aplicable a sedimentos no cohesivos |
| Líquido | Aguas subterráneas (Abierto) | NTC-ISO 5667-11:2021 Gestión ambiental. Calidad del agua. Muestreo. Guía para el muestreo de aguas subterráneas. ASTM D4448-01(2019) Guía estándar para muestreo de pozos de monitoreo de agua subterránea ASTM D5092/D5092M-16 Práctica estándar para el diseño e instalación de pozos de monitoreo de aguas subterráneas ISO 22475-1:2021 Investigación y ensayos geotécnicos. Métodos de muestreo y mediciones de aguas subterráneas. Parte 1: Principios técnicos para el muestreo de suelos, rocas y aguas subterráneas. |
| Gas | Cilindro | ASTM F307-13 (2020) Práctica estándar para el muestreo de gas presurizado para análisis de gas |
| Petróleo y productos de petróleo | ASTM D4057-22 Práctica estándar para el muestreo manual de petróleo y productos derivados del petróleo ASTM D4177-22 Práctica estándar para el muestreo automático de petróleo y productos derivados del petróleo | |
| Pirotécnicos | ISO 22863-1:2022 Fuegos artificiales - Parte 1 5.2. muestreo y 5.3. preparación de la muestra | |
DOCUMENTOS DE REFERENCIA PARA LA PLANIFICACIÓN DEL MUESTREO DE RESIDUOS.
| US EPA | ASTM | ISO | UE |
| US EPA (2002) RCRA Guía técnica de Muestreo de residuos: planificación, implementación y evaluación. | ASTM D4687-14(2022) Guía Estándar para la Planificación General del Muestreo de Residuos ASTM D6051-15 Guía estándar para el muestreo compuesto y submuestreo en campo para la gestión de residuos ASTM D6044-21 Guía estándar para el muestreo representativo en la gestión de residuos y medios contaminados | ISO 18400-101:2017(8) Calidad del suelo – Muestreo – Parte 101: Marco para la elaboración y aplicación de un plan de muestreo | CEN/TR 15310:2006 Caracterización de residuos - Muestreo de residuos Parte 1: Orientación en la selección y aplicación de los criterios de muestreo bajo diversas condiciones Parte 4: Orientación en procedimientos para embalar, almacenar, conservar, transportar y entregar muestras Parte 5: Orientación en el proceso de definición del plan de muestreo. EN 14899:2005 Caracterización de residuos - Muestreo de residuos - Marco para la elaboración y aplicación de un plan de muestreo Agencia de Medio Ambiente del Reino Unido (2015). Apéndice D: Muestreo de residuos. Orientación técnica WM3: Clasificación de residuos - Orientación sobre la clasificación y evaluación de residuos. |
NOTAS AL FINAL:
2. Traducciones no oficiales al español
3. Farmacopea Argentina 7 Ed. Vol. III-ANMAT: https//www.argentina.gob.ar/sites/default/files/libro_tercero.pdf
4. Ministerio para la Transicion Ecologica y el Reto Demografico de España (2021). Guia tecnica para la clasificacion de los residuos. Limites de concentración a partir de los cuales un residuo se clasificaran como peligroso por HP 12. Pag 116
5. https://www.cdc.gov/niosh/rtecs/default.html.
6. Convenio de Basilea (2003). Límites de minimis para sustancias peligrosas contenidas en desechos. http://www.basel.int/Portals/4/Basel%20Convention/docs/pub/techguid/H12-s.pdf.
7. Si las concentraciones de o-, p- y m-cresol no pueden ser diferenciadas, se debe usar la concentración total de cresol y su límite de control será igual a 200 mg/L.
8. La norma ISO 18400-101:2017, es específica para la elaboración de un plan de muestreo específico para suelos.
